
Sobrevivir en la Argentina del siglo XX. Memorias del mundo rural en un país que ya no es
Víctor Edmundo Banzato
Sobrevivir en la Argentina del siglo XX. Memorias del mundo rural en un país que ya no es
books2bits
Víctor Edmundo Banzato
Cite este libro:
Banzato, V. E. (2025). Sobrevivir en la Argentina del siglo XX. Memorias del mundo rural en un país que ya no es. Books2bits. https://doi.org/10.51438/B2Bbanzato2025
Colección:
Relatos y testimonios, 2


Algunas aclaraciones sobre la cocina del libro
Habrá sido hacia mediados de 2012, cuando fundé la cátedra Historia Rural Argentina en la Facultad de Humanidades y Ciencias de la Educación de la Universidad Nacional de La Plata, luego de muchas charlas con mis colegas del Centro de Historia Argentina y Americana y de muchas búsquedas bibliográficas, cuando me di cuenta de que se sabía poco de la vida rural de los pueblos de las llanuras durante el siglo XX, y menos aún del trabajo del acopiador, algo que yo había mamado desde mi nacimiento. Papá todavía estaba en actividad (bah!, creo que nunca se jubiló ni se jubilará, estrictamente hablando), cuando logré convencerlo de que escribiera sus memorias. Inclusive lo invité a participar de la cátedra y nos visitó entusiasmado en una clase de la Universidad, donde expuso y debatió en animada charla con los alumnos y mis ayudantes.
Como siempre se manejó muy bien con las máquinas (ya lo verán), empezó a escribir directamente en la computadora, pero claro, las vicisitudes con su última quiebra laboral todavía lo tenían a maltraer y avanzaba poco. En 2019 se nos ocurrió que hiciera algunos audios y los enviara por WhatsApp, para la desgrabación nos ayudó Santiago Prieto quien por esos años estaba haciendo su tesina de licenciatura bajo mi dirección. Santi también aportó interesantes preguntas que papá fue respondiendo para enriquecer el relato.
Ya cuando se pudo dictarle a los Google Docs a papá se le hizo más fácil, pero exigió un trabajo de edición más cuidado con el fin de mantener el tono del autor y la lógica de las historias. En los últimos años la vista le empezó a fallar y ya no podía leer en la computadora, al mismo tiempo con mi núcleo familiar decidimos migrar a Barcelona con lo cual hubo otra pausa en la tarea.
Pero no le perdimos pisada e intentamos de a poco ir sumando memorias en sucesivas sesiones de WhatsApp en las que papá me dictaba directamente. Después que fundamos la editorial en 2021, mi querido amigo Guillermo Quinteros estaba trabajando en un libro colectivo “La Plata, abril de 1983: Estudiantes contra la dictadura en la Universidad”, y decidimos crear la colección Relatos y testimonios bajo su dirección, que lanzamos con ese libro, con lo cual nos planteamos que este que tienen en sus manos debía ser el segundo. Así que desde 2024 apretamos el acelerador, ya teníamos material como para hacer algún ordenamiento que ayudara a los lectores a entender la trama de lo que se estaba contando y fuimos definiendo también tres grandes áreas: primero la estructura de las cuatro familias que dieron origen a nuestra rama Banzato Porta, la infancia y juventud de papá, luego toda la etapa de su trabajo como acopiador y, por último, su participación social y política. Eso nos permitía ubicar rápida y ordenadamente los relatos que a él le venían a la memoria o alguno de nosotros le recordaba a medida que avanzaba la escritura del libro.
Finalmente, gracias a la acompañante terapéutica de papá, Sandra Bernal, desde enero de 2025 iniciamos la escritura de la parte más rica de estas memorias, ordenamos todo el material y fuimos cubriendo baches a la vieja usanza: papá le dictaba a Sandra, quien escribía en su cuaderno como las secretarias de antes, y en las noches de Barcelona, mientras ellos tomaban la merienda en Mercedes, ella me iba dictando en una llamada de WhatsApp, bajo la atenta mirada de papá que acotaba y corregía sobre la marcha. «Lo bueno de esto es que es como vivir dos veces», decía papá mientras escuchaba su propia historia en la voz de Sandra. Ella, además, fue una asistente de historiador muy perspicaz, pues al tiempo que copiaba lo pinchaba con preguntas incisivas a veces, profundas otras, buscando que el relato ganara en contenido y exprimiendo la memoria de papá al máximo.
Entonces, se encontrarán ustedes con un texto que tiene diferentes ritmos y una estructura que, a veces, nos obligó a ciertas repeticiones en la historia. Trabajar con la memoria no es fácil, sobre todo porque no queríamos invadir demasiado aquello que notábamos que no estaba dicho, pero a lo mejor no era por olvido. Si bien cuando mis hermanos, Fernando y Carolina, leyeron la versión final sumaron algunas anécdotas y aclararon algunas fechas o acontecimientos, las inclusiones y reformas siempre se hicieron en consulta con papá. Por mi parte, aunque el historiador se me escapaba y le pedía precisiones, traté de que el relato no perdiera la frescura y originalidad del protagonista, pues dictar no es igual que escribir por sí mismo. Para ello, entre Sandra y yo le leíamos más de una vez los pasajes hasta que él los aprobaba.
Su nieta, Camila Pulido, quien es la fotógrafa de la editorial, hizo un excelente trabajo en la fotografía de tapa y en la curaduría de las fotografías familiares que forman parte de este volumen. Y gracias a la atenta lectura del director de esta colección agregamos los árboles genealógicos familiares y las notas del editor para dar contexto local o nacional a algunos acontecimientos.
Espero que puedan disfrutar del libro tanto como nosotros, una obra con un único autor pero muchos auxiliares que ayudamos a que pudiera expresar las memorias de una vida en las llanuras argentinas en la segunda mitad del siglo XX. Una vida que refleja las vicisitudes, avatares y logros de lo que fue la clase media rural en nuestro país, una vida atravesada por los ciclos económicos que obligaban a diseñar estrategias de sobrevivencia, al tiempo que se construía una familia y una densa red de amistades.
Guillermo Banzato
Barcelona, septiembre de 2025

Prólogo: Apuntes de una sociabilidad compleja
Las páginas de este libro reúnen las memorias de Víctor Edmundo Banzato, Tito. No es un estadista, no es un caballero de ninguna orden, no es un guerrero de ninguna independencia, no es un artista singular, ni tampoco llegó a Hollywood. Se trata de un señor que, como advertirá el lector, ha vivido apasionadamente todos y cada uno de los hechos, circunstancias personales y aspectos de su vida en sociedad.
Posiblemente, muchos de nosotros podamos reconocernos en algunos aspectos y situaciones que narra, mientras que otros —los más— nos resultan de una lejanía difícil de comprender, sobre todo a los que están debajo de los 40 o 50 años de edad. Pero el asombro que puede provocar su relato no es producto solo de la distancia en el tiempo al que se remonta, sino por la que existe entre nosotros —habitantes de las grandes ciudades, con nuestras complejas relaciones sociales— y aquella trama de relaciones que Tito describe y que nos transporta a un mundo que ya no existe. Tal vez sea una cultura distinta; un término complejo el de cultura, que asocio en este caso a tradiciones, costumbres y sociabilidades.
Para ubicarnos: su relato nos transporta al pasado siglo XX, entre la década de 1920, cuando se establecieron inmigrantes y migrantes de diferentes lugares de la Argentina, así como también las firmas comerciales donde Tito trabajó, y los primeros años del siglo XXI. ¿Dónde? Si bien es una región particular de la República Argentina, y más específicamente, una zona de la provincia de Buenos Aires, sospecho que muchas de sus peculiaridades pueden encontrarse en varios lugares del continente americano, de España, Francia, Italia y muchos otros que no me atrevo a mencionar por desconocimiento. Pero intuyo que en los recuerdos de Tito se reconocerían miles de personas de diferentes partes de nuestro planeta, porque nacieron en el mismo tiempo histórico, cuando determinados valores se sostenían con rigor. Tal vez esos valores, que animo al lector a descubrir en el testimonio, eran indispensables para construir una sociedad. No hay una manera de explicar por dónde comenzaba esa construcción. En esta lectura libre de sus recuerdos, me atrevo a señalar algunas cuestiones de aquella sociedad y de su funcionamiento.
Como dije, estas memorias nos llevan a la década de 1920, no porque Tito haya vivido esos años, sino porque habla de sus abuelos, de sus padres y de las familias que se afincaron en un mundo rural y semirural conformado por pequeñas comunidades de 200, 600 o 1.200 personas, como, por ejemplo, las localidades de Morse, Irala, Baigorrita, Cucha Cucha, todas pertenecientes al noroeste de la provincia de Buenos Aires. Era una época de construcción, expansión, empuje, dinamismo económico, desarrollo y mucho esfuerzo y trabajo personal y colectivo. Pueblos conformados por familias que se afincaban en algunos loteos de tierra en torno al ferrocarril, el medio de transporte vital para todas esas poblaciones, así como vital para la economía del país. Tito nació en la ciudad de Junín, una de las más importantes de la región, pero su vida junto a su esposa se conformó —la conformaron ambos— en el pueblo de Morse.
Pero ¿por qué allí? O mejor, ¿por qué en cualquiera de esos pueblos, donde “no había nada”? Sería un grave error pensar de ese modo. Las familias se instalaban en esos lugares porque venían con la esperanza —cierta— de encontrar una tierra donde producir, un lote donde levantar su casa, un local donde montar su comercio, un trabajo honesto de peón rural o en el ferrocarril, una profesión a la cual dedicarse, un empleo en el área de servicios del Estado o en la actividad privada. Cientos de miles de personas llegaron y se afincaron en esos lugares para poblarlos, para construir una sociedad de la que eran parte imprescindible para el desarrollo del país. ¿Qué hacían allí, perdidos “en la nada”? Estaban construyendo un país al mismo tiempo que sus vidas.
Si bien no conocemos a través de la palabra de Tito cómo fue que sus abuelos se establecieron en la región, o si contaban con un capital material de importancia para encarar un gran emprendimiento comercial, se infiere que, para la mayoría, todo era producto de un enorme esfuerzo personal y de la asociación entre familias. Inmediatamente se nos viene a la mente la idea de que la colaboración era el impulso para la realización de empresas locales que atendieran las necesidades del mundo rural.
La descripción de Tito es la de las redes familiares, en las que todos se conocen y se ayudan mutuamente, y sus parentescos se prolongan en sus amigos, en los hijos de sus amigos, en los vecinos, en los leales a los clubes del lugar, en los vecinos de las localidades cercanas, en los productores de granos, en el empleado de correo, del almacén, etc.; por ello se puede hablar de una red de relaciones complejas constitutivas de aquella sociedad rural. Las familias que tenían recursos enviaban a estudiar a sus hijos a la ciudad más cercana —Junín—, con objetivos claros de progreso, aun cuando sus hijos decidieran volver al pueblo, como fue el caso de Tito. La educación formal se encaraba para lograr metas laborales: entrar a trabajar en alguna firma comercial de importancia en el lugar, o en el ferrocarril, o en alguna otra industria de la región. Corrían los años 40-50, cuando las mujeres tenían una salida laboral de importancia en el magisterio. Un varón que trabajara en el ferrocarril y su mujer en una escuela como maestra integraban cómodamente la clase media de la Argentina, y esto no era imposible de alcanzar, siempre que las personas se esforzaran. Ni qué decir si se lograba desarrollar una actividad comercial vinculada a la producción rural.
Las familias del pueblo esperaban que los hijos regresaran, para lo cual tenían reservados puestos laborales específicos, como en el caso de las dos firmas de “Almacenes de ramos generales” de Morse. Tal como Tito nos lo describe, había dos grandes comercios que eran competencia, aunque cada uno respetaba la estrategia comercial del otro; incluso tomaban empleados que eran parte de la familia de los competidores. Este es un punto de importancia, porque podía haber una competencia política, deportiva y comercial, pero los valores de integración social, aquellos que hoy reconocemos como republicanos, de la libertad, la reciprocidad en la amistad, de la tolerancia, del respeto a las instituciones de la sociedad civil y política, no solo se declamaban y existían en los papeles, sino que se practicaban. La amistad se extendía más allá de las personas más cercanas y la fraternidad era una constante. Ellas se revelan en las actitudes de los habitantes del pueblo, solidarios con quienes se encontraban en las malas, buenos anfitriones de los viajantes y de las personas que querían radicarse en los pueblos.
Cuando relata toda esta trama de relaciones humanas, Tito deja al descubierto algo más: la circulación de personas en el territorio rural y urbano, sus profesiones, que eran de una diversidad tal vez insospechada. Se refiere a los empleados del ferrocarril, a las maestras y directoras de escuela, al almacenero, al productor agropecuario, al conductor de camiones, al corredor de comercio, al contador, al dependiente de comercio en diferentes sectores, a quienes debían rellenar las planillas para poder liquidar los impuestos, a quienes hacían el control de calidad de los cereales, a quienes trabajaban en el acopio de los cereales en los galpones ferroviarios, a quienes se ocupaban de la estiba de los cereales a los vagones, a quienes visitaban a los productores rurales para las compras a futuro de las cosechas, al electricista, al guardahilos que controlaba la línea telefónica, al mecánico de máquinas herramientas, al empresario dedicado a cosechar, a los peones, a las modistas y amas de casa, al empleado del correo, etc. Es decir, a un inmenso abanico de trabajadores, varones y mujeres que formaban el entramado social de una Argentina rural cuyo mercado de trabajo parece haber estado, durante décadas, en expansión. De su testimonio se infiere que no faltaba trabajo, solo era necesario contar con el capital financiero y/o cultural suficiente para “darse maña” e iniciar una actividad productiva y rentable. Desde luego que no era una sociedad idílica, sino que tenía conflictos internos diversos, pero Tito parece decirnos que no era imposible resolverlos.
Los conflictos irresolubles venían de las actividades fraudulentas —que nunca faltan en las sociedades capitalistas como las nuestras— como, por ejemplo, la estafa que sufrió en carne propia y que lo llevó en sus últimos años de actividad a una situación de quebranto. Cabe destacar que los otros conflictos suscitados en ese mundo rural procedieron de los cambios de normas y de políticas estatales, que obligaron tanto a los productores de granos como a todos los comerciantes, a adecuarse a los tiempos y a modernizarse o perecer.
Para muchos actores sociales, las recurrentes crisis inflacionarias del país, los altibajos en el precio del dólar y las situaciones financieras internacionales, los cierres de los ramales ferroviarios y la competencia con el camión, entre otros factores, significaron quiebres, desaliento, y desaparición. Resulta muy sugerente pensar en el auge de los grandes supermercados en los años 90 en paralelo con la desaparición de los almacenes de ramos generales y el cierre de ramales ferroviarios, que dejaron sin empleo a una multitud de trabajadores que no pudieron ser integrados en las actividades que se desarrollaban en el mismo lugar. Todo eso, y las costumbres que se van olvidando, como la carneada heredada de los italianos y españoles que vinieron a la Argentina, lo encontramos en estas memorias tan valiosas, en la que Tito nos muestra cómo fue aquello que ya se ha perdido.
Guillermo Oscar Quinteros
La Plata, agosto de 2025
Esta historia que no es más que el relato de mi vida, ya que siempre he estado relacionado con los galpones de bolsas, los caladores, los vagones, camiones y todo lo que hace al trabajo relacionado con lo que yo siempre llamé, la profesión del acopio de cereales. Pues considero que no es solamente comprar y vender cereales, dado que tiene también una arista que se relaciona con el contacto de amistad con los agricultores y por qué no decirlo, un poco de consejero y confesor de estos y sus familias, a las cuales se les asistía en todos los aspectos cotidianos, las relaciones entre ellos, la ayuda para cuidar y controlar la salud y los consejos a efectos de realizar las transacciones comerciales más convenientes.
Mercedes, 12 de mayo de 2013 - 25 de julio de 2025

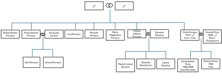
Las familias de Junín, Morse e Irala
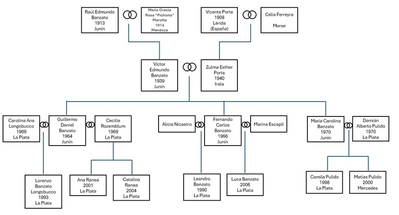
Nuestra familia es de la localidad de Junín, provincia de Buenos Aires, descendientes directos de mis cuatro abuelos italianos, a saber Edmundo Banzato, veneciano, quien se casó con María Petinazi, romana, Vito Vicente Marotta, lombardo, casado con Leonila Cupa, romana. Edmundo Banzato y María Petinazi fueron los padres de Raúl Edmundo y Osvaldo Elbio.1 Víctor José Marotta y Leonila Cupa fueron los padres de María Gracia Rosa (Pichona), Nicolás (Pichón) y las mellizas Alba (la Negra) y Aurora (la Rubia).
Mis padres Raúl Edmundo Banzato y María Gracia Rosa Marotta se casaron en el año 1937 o 1938, en Junín. Yo soy el mayor de tres varones, nací el 10 de diciembre de 1939, el segundo fue Carlos Raúl (23 de octubre de 1943) y el tercero Héctor Oscar (6 de mayo de 1951). Osvaldo Elbio se casó con Cledia Matilde Chinga Santianes y tuvieron a María Elisa y Horacio Osvaldo.2
Entre los Marotta, Alba se casó con Orfelio Ferrarotti, sus hijos son Ricardo y Aldo. Aurora se casó con Nicolás Di Rocco (no tuvieron hijos). Nicolás se casó en primeras nupcias con Ángela (Chola) Rosell sus hijos fueron Alba (Luly) y Víctor José (Cacho); luego de enviudar Nicolás desposó a Delia Sclarandi, con quien tuvieron a Daniel Antonio, de quien yo soy el padrino, razón por la cual hasta hace poco tiempo me trataba de tío.3

Genealogía familia Banzato

Genealogía familia Marotta
Toda la familia era ferroviaria, es decir trabajaban en la línea ferroviaria del Buenos Aires al Pacífico (B.A.P), luego General San Martín. El abuelo paterno, Edmundo Banzato, se desempeñaba como jefe de taller de reparación de locomotoras; el materno, Víctor Marotta, que era ebanista de profesión, como jefe de coches y motores, lugar donde se reparaban los vagones, en toda su etapa, mecánica, partes de maderas, carpintería, ebanistería y tapizados. Desempeñándose en estas tareas, mi abuelo materno, fue quien dirigió y realizó personalmente todas las tareas de ebanistería, construyendo el coche que estaba integrado por una sala de conferencia, escritorio privado, dormitorio, baño, comedor, cocina y despensa, en el cual se trasladó al Príncipe de Gales en su visita al país desde Buenos Aires a Chile por el paso ferroviario de Las Cuevas.
El hermano de mi padre, Osvaldo, ayudante del segundo jefe de la sección tracción que controlaba todo el movimiento de trenes desde Buenos Aires a Mendoza, donde estaba la sección coches y motores y la oficina técnica con 850 empleados. Nicolás, el hermano de mi madre, era el jefe de talleres en general que contaba con aproximadamente 6.000 obreros. En el departamento almacenes, estaba a cargo del archivo general de talleres el tío Emilio Di Rocco (cuñado de mi madre), donde se guardaba todo el movimiento de compras de materiales, las órdenes de su salida con la aplicación que se le daba y el movimiento de los distintos ramales como el de la Línea General, que iba de Buenos Aires a Santiago de Chile, pasando por los túneles de Las Cuevas en Mendoza. Esta época fue la de mayor esplendor en la línea que ya se denominaba General San Martín, en los años ‘50s. Los ferroviarios, y el público en general, podíamos disfrutar de viajar por el país. Los ferroviarios por medio de los pases, lo que habitualmente hacía el abuelo Víctor, principalmente de Junín a Mendoza, donde vivía el tío Héctor Pettinazzi, primo de mi abuela María y que había llegado con ellos al país y se desempeñaba como jefe de locomotoras diésel en esa ciudad, con las cuales en El Cuyano, podía hacerse el trayecto en sólo doce horas, a 110 kms por hora con aire acondicionado, vagón comedor y vagón dormitorio. Esta fantástica etapa de los ferrocarriles terminó en 1990, en la presidencia del Dr. Carlos Menem, quien decretó que «ramal que para, ramal que cierra». Como se desprende de este relato, nuestra familia fue prioritariamente de trabajadores ferroviarios, todos, a pesar de venir de distintos hogares, radicados en Junín.4
Mi madre, María Gracia Rosa Marotta era profesora de piano y modista, mi padre, Raúl Edmundo Banzato, socialista desde su juventud, ante la creación en Junín del Hogar Obrero por el partido socialista, entró a trabajar en la panadería que pertenecía al partido, donde se dedicaba a la pastelería, confección de facturas y masas finas, siendo sus predilectas las «palmeritas». Como el sueldo en esa época no era muy bueno, y buscando qué otra actividad realizar, consiguió la representación de las máquinas de coser Singer, para lo cual debieron trasladarse a la ciudad de San Pedro en 1937. Allí se conocieron con Tito Krause que vivía al lado del negocio de papá, su madre, a quien llamábamos la Nona Tota, era la que atendía la quinta de los Alsogaray (un político de esa época). La quinta estaba en Esperanza, pueblo vecino a San Pedro. La Nona era muy buena cocinera y muy trabajadora. Cuando Alsogaray avisaba que iba por unos días, ella se instalaba en la quinta para acondicionarla, ella alquilaba una casita en San Pedro. Hay una anécdota, la hermana de Tito, Delia, hacía de niñera mía y me sacaba a pasear, entonces Tito aparecía y los dos jugaban conmigo a «abaraja jurgi», que era un juego alemán, y para que mi madre no se agarrara la cabeza, lo hacían cuando ella no estaba, ya que se trataba de ponerse un hermano frente al otro a unos cuatro metros aproximadamente, yo, que tenía meses de edad volaba de uno a los brazos del otro. Cuando nos mudamos a Irala la familia Krause se mudó a Junín y hasta que se acomodaron vivieron en la casa de mis abuelos Marotta, a raíz de eso nuestra amistad siguió. Tanto es así que la Nona Tota venía a Irala y se quedaba casi siempre una semana acompañando y ayudando a mamá. El único que no fue a Junín fue Tito porque trabajaba en el banco. Delia conoció a Enrique Naso, que hacía acopio de productos de campo y tenía una quinta en las afueras de Junín, donde criaba aves de corral, conejos y cerdos y luego pusieron una pequeña despensa. Con esta familia, no solamente pasé buenos momento en mi niñez, sino que heredé el apodo del hermano de mi cuidadora, de manera tal que prácticamente antes de empezar a hablar todos en la familia empezaron a llamarme Tito, y fui Tito la mitad de mi vida, en San Pedro, en Irala, en Morse, en Junín, ya les contaré cómo sigue.

Pueblos y ciudades de mi vida laboral y familiar
La familia Porta llegó desde España a tratar de salir adelante de la miseria que estaban pasando a inicios del siglo XX.5 Nunca supimos los nombres de los padres, los hijos eran Vicente, Rosa, Angelita y Concepción, nacidos en España. Primero se instalaron en la provincia de Santa Fe, donde estuvieron de un año y medio a dos, pero a Vicente, que era el hijo mayor, no le gustó vivir en Argentina con lo que ganaba y como buen catalán, ahorró, salió a trabajar afuera, además del pedazo de tierra que le habían dado al padre, juntó la plata y se los llevó a todos a España de vuelta. No sabemos cuándo pero luego de cierto tiempo hicieron las valijas de nuevo y volvieron a Argentina, perdiendo a una hermana llamada Esther que se enfermó en el barco y falleció. Ya instalados en Argentina nuevamente, a los dos años nació Ramón. Llegaron y directamente los mandaron al Chaco, pero Vicente empezó a acercarse a Buenos Aires, sabiendo que las tierras eran mejores y terminaron en Irala, como arrendatarios de los Bemberg. Más adelante, el ingeniero Villar como representante del Banco Nación que creó la colonia Santa Isabel con las tierras expropiadas a Bemberg, le ofreció a Vicente el campo que quedaría en la familia hasta hoy. En su venida a Morse Vicente conoció a Celia Ferreyra, con quien se casó y nacieron Zulma Esther, cuyo segundo nombre es en honor aquella hermanita fallecida en el barco, y Roberto.
En la colonia Santa Isabel también se instalaron dos de las hermanas de Vicente, Angelita, casada con Pablo Festa, quienes tuvieron a Magalí; y Concepción, casada con Carlos Festa, de cuyos hijos —que eran varios— me acuerdo de Carlos (h). Los tres campos eran linderos y hay lindas anécdotas de las reuniones familiares de la época. Rosa desposó a William Mori afincándose en Pergamino, donde nació su hija Gladys. Mori fue quien construyó los chalets de Vicente, Concepción y como Pablo no quiso, le pidió que le construyera uno a su hija.

Genealogía familia Porta
Los Ferreyra eran una familia de antiguo afincamiento en Argentina, perdiéndose sus antepasados en el siglo XIX. Era una familia numerosa integrada por los hermanos Rafael Serafín, Felipe Alfredo, Luis, Ricardo, María Magdalena, Piedad Adelina (para nosotros Adela) y Celia,6 los varones dedicados a la actividad agropecuaria, manejando o construyendo herramientas, las mujeres costureras. Vamos a mencionar solamente el casamiento de Adela con su primo hermano Eduardo Sánchez, con quienes tuvimos mayor relación Zulma y yo. Principalmente porque Eduardo hacía y reparaba herramientas para Goyena, Grigera y Cía., la empresa en que estaba mi padre. Es decir, yo los conocía antes de conocer a Zulma, por eso cuando yo hacía el novio con ella en lo de los tíos era como si estuviera en mi casa, Adela fue quien nos dio la bienvenida y nos dijo que le diéramos para adelante. Sus hijos son María Cristina, Eduardo y Liliana.

Genealogía familia Ferreyra

Infancia, adolescencia y juventud
Para que yo naciera mi madre se trasladó desde San Pedro a la ciudad de Junín. Esto se debió a que por ser mis padres oriundos de esa localidad, el médico obstetra de mamá era el Dr. Oscar Losada, hermano de Roberto, el sastre vecino de mi abuelo Edmundo Banzato. Losada había controlado el embarazo de mi madre y en él tenían plena confianza, luego de nacer pasé los primeros meses en la casa de mis abuelos maternos. A los dos meses, regresé con mis padres a San Pedro.
A partir del año 1943, y con motivo de los bloqueos por la Segunda Guerra Mundial, no entraron más productos importados y por lo tanto papá no podía vender las máquinas Singer porque eran inglesas y dejaron de entrar. Por esa razón mis padres buscando trabajo, se ubicaron en Irala, en un almacén de campo propiedad de Temístocles Armanini, de Chacabuco, que solo tenía un defecto, le gustaban las carreras de caballos y las cuadreras. Desde esa fecha empecé a correr por los depósitos de mercadería y a treparme a los mostradores. No contábamos con casa amplia, sólo teníamos la casita del depósito. Esto solo duró dos años, ya que por las razones antes expuestas en las cuales Armanini se jugaba lo que mi padre ganaba con el almacén y venta de bebidas, hacía muy difícil la supervivencia, dado que la población era muy pequeña y con muy poco movimiento.
Una anécdota en Irala: estaba yo jugando con una rama en la vereda pegándole a un sapo, con mucha mala suerte este me orinó en la cara. Tremendo fue el susto y como de Irala a Morse hay 13 km de tierra y de este a Junín 15 de tierra y 11 de asfalto, pueden imaginarse con un Ford A de mi padre, con el apuro que el auto permitía me trasladaron de urgencia hasta Junín para visitar al Dr. Wescam, el oftalmólogo de la familia. Me revisó, me coloco colirios y manifestó que no había pasado nada, pero a raíz de eso detectó que yo tenía miopía congénita y de a poco fui perdiendo la visión que a los diez años casi se perdió totalmente con visión nublada y a los dieciocho años no veía nada del ojo derecho.
Como mis padres consideraban que en Irala la educación para mí no sería la deseada y como ya debido a la edad debía ingresar en la escuela primaria mi padre busco un puesto administrativo en un almacén de ramos generales en la localidad vecina de Morse de una firma fundada en 1924, propiedad, primero de Bede, Vizoso y Cía., luego Vizoso, Goyena y Cía., y cuando lo integraron a mi padre la firma quedó conformada de la siguiente manera, Vizoso, Goyena y Cía. S. A, con Raúl Banzato, Juan Cadillac y Edmundo Clivio, los integraron cuando transcurría el año 1945. Allí vivimos, con las interrupciones para los estudios secundarios que hicieron que me trasladara en la semana a Junín. Durante mis años de escuela primaria, alterné con el estudio de piano, con la profesora Blanca González, habiendo llegado a recibir el título de Maestro de Piano, también y con la edad de diez años, me trasladaba a Junín, algunas veces en colectivo y otras llevado por los empleados de mi padre o él mismo, que viajaban a Junín a los bancos, donde Miss Mary Tomphson, que vivía frente a la casa de mis abuelos en la calle Comandante Escribano y Newbery me educó en la lengua Inglesa, obteniendo el título de Maestro de la Lengua Inglesa.
Cuando llegamos a Morse, mi padre le alquiló a Durán una casa, al lado de la familia Stefanoni, quien también le alquilaba al mismo propietario. La casa compartida con Stefanoni era muy vieja de esas casas tipo chorizo, y tenía una puerta que nos comunicaba con el otro lado de la casa, que también era una casa tipo chorizo. Las viviendas eran exactamente iguales. La comunicación estaba dada por la última habitación, donde dormíamos mis hermanos y yo y del otro lado dormían Chopi y Marta, hijos de don José Pepe Stefanoni que tenía en el frente una despensa. Recuerdo que cuando íbamos a preguntarle por la esposa
—¿Pepe, y la Pepa?, el respondía:
—Ja! La Pepa? La Pepa pata ‘e perro, andá a buscarla.
Y así nos dejaba sin saber dónde estaba. Nosotros compartíamos con ellos todo el día porque nos comunicábamos e íbamos y veníamos uno a la casa del otro, es decir teníamos una afinidad muy grande.
Nuestra casa también tenía un salón al frente que usamos en un principio como hospedaje para las maestras de la escuela primaria de Morse, por lo tanto, no tenía comodidades para hacer reuniones. En esos años de la niñez no se hacían fiestas por la falta de lugar y dinero, sólo se hacían nuestros cumpleaños con la consecuente presencia de los amigos. Esas maestras fueron Irma Queiruga, Nita Guruceaga y la tía Chinga Santianes. Mi tío, el hermano de mi padre, era muy picaflor y era pintón el hombre. Empezó a venir a la casa y nosotros vimos que las maestras empezaron a revolucionarse. Irma Queiruga preguntaba constantemente por él y nosotros, bueno, le decíamos no sé, ya va a venir, trabajaba en el ferrocarril en Junín, pero él siempre venía. Pero, en definitiva, la que nunca se manifestó y nunca dijo nada fue la tía Chinga, que se transformó en la esposa de mi tío Osvaldo.
Con posterioridad Stefanoni dejó la casa que quedó para alquilar y la tomó Alfredo Ferreyra, hermano de Celia Ferreyra, la madre de quien sería mi esposa. Alfredo tenía un taller mecánico, era una persona muy especial, lo queríamos mucho, porque tenía cualidades de mecánico, muy buen mecánico, pero le gustaba el club que tenía enfrente que era el Club Atlanta. Nosotros siempre estuvimos viviendo ahí como una segunda casa. A Alfredo le gustaba mucho jugar a las barajas y jugaba con don Visozo a la escoba. Una anécdota es que se le empezó a incendiar el taller y bueno, todos se preocupaban porque el taller se estaba incendiando e iban y le decían al tío que estaba jugando a la escoba con Visozo: «Se incendia el taller!!!» y todo el mundo estábamos con tachos de agua y arena y tierra tratando de apagarle el fuego. Y cada vez que íbamos a decirle «¡Che, se quema, se quema!», y él decía «Bueno, esperate», porque estaba jugando a la escoba.
Alfredo y su esposa Enriqueta Laviano, a quienes queríamos mucho y los tratábamos de tío y tía, tenían un hijo que se llamaba Otto que tocaba excelentemente bien la guitarra. Era muy reservado, tanto es así que ni la madre sabía que él estaba tocando la guitarra o estudiando. Y un día mi hermano Carlos, que pasó como siempre por esa puerta intermedia que teníamos detrás de todo, le dice a Enriqueta:
—Tía, tía, Otto está tocando la guitarra,
y la tía se fue allá a escucharlo, le abrió la puerta y cuando la vio Otto le dijo:
—¿Qué hacés vos acá?
—Y, vengo porque me dijo Carlos que estabas tocando la guitarra.
Y sale Otto muy campante, lo mira a Carlos que se asustó porque Otto era grandote, y le dice:
—Escuchame, ¿querés cinco por el cuentito?
La posibilidad de comunicarnos tan fácilmente me permite contarles otra anécdota respecto al tío Alfredo. Él siempre era disconforme, un día estaba almorzando (nosotros aparecíamos a cualquier hora, en cualquier momento), y escuché que el tío estaba quejándose con la tía y le decía:
—Enriqueta esta tortilla tiene muchos huevos.
Y la tía que tenía muchísima paciencia le contesta:
—Pero no, Alfredo, no. Si le puse solamente cuatro.
—Yo sabía, entonces tiene poco huevo.
Anécdotas de la vida familiar con los familiares en la misma casa.
Familiarmente no se hacían grandes reuniones, pero recuerdo los domingos o días de fiesta cuando comíamos pastas en casa de la abuela María Pettinazzi, ella ponía copas de cristal sobre manteles blancos. Como era muy obsesiva los manteles tenían que estar perfectamente lisos, sin una arruga. Apenas terminaba de hacer la salsa en el brasero me dejaba controlándola para darle el punto final y se iba a bañar porque antes de sentarse a la mesa tenía que estar bañada y cambiada. Entonces, además de cuidar la salsa, si había detectado una mínima arruguita en el mantel me dejaba la indicación de que lo planchara con la vieja plancha a vapor para que estuviera impecable. Mi hija Carolina continúa hoy con la tradición del mantel blanco (ella tiene los de su abuela Pichona), ¡y más de una vez me ha tocado ayudarle a plancharlos también!
Una de las cosas que me acuerdo del abuelo Víctor Marotta es la construcción del equipo de música que hizo el abuelo, que todavía lo tenemos. Borkosque fue el que lo diseño, un señor que tenía la fabricación de radios en Villa Belgrano, pasábamos por debajo del túnel del ferrocarril y llegábamos del otro lado. Todo a válvulas, la parte del mueble la hizo el abuelo Víctor, todo en petiribí, tiene dos parlantes de 22 pulgadas, una radio de onda larga y onda corta con la que con el abuelo escuchábamos la información en castellano que salía de Japón o Inglaterra. Con él aprendí todo lo que sé de música. Nos sentábamos con el abuelo a tres metros del aparato y escuchábamos música a todo volumen, tanto que la abuela Leonila venía a retarnos con el palo de amasar en la mano, para amenazarnos porque «no la dejábamos vivir, con la música tan alta». Por supuesto, el equipo lo mantuvimos hasta el día de hoy, que se encuentra en la casa de mi hija Carolina.

Equipo de música del abuelo Víctor Marotta
La casa de los abuelos tenía un comedor y sala de visitas donde estaba la mesa más grande, el piano de mamá y el combinado, este salón estaba aledaño al comedor diario, por lo tanto, más de una vez comíamos con la música del combinado. El abuelo decía que había que escucharla fuerte, porque si no, no se apreciaban bien las melodías cuando estaban bajas. Todavía está, con las cinco velocidades del Winco. El abuelo era melómano, tenía una colección de más de mil discos de pasta, mayormente música clásica (Mozart, Beethoven, List Albinoni, Bach, etc.) y, por supuesto, mucha ópera, a él le encantaba Caruso y también sus contemporáneos. En el living estaba el piano que tocaba mamá, la tía Rubia hizo algo también. Y las copas de cristal traídas de Italia. Tenía unos grandes sillones, que todavía los tenemos, y estaba la biblioteca que también tenía una interesante cantidad de volúmenes. Allí, leyendo, descubrí que el abuelo era masón, porque encontré varios libros, al principio no me explicaba por qué el abuelo vivía con elementos de geometría, trigonometría y compases, y después me di cuenta de que se basaba en eso. Pero él nunca decía nada. Salía con sus amigos, tenía un estilo elegante, muy italiano, saco de tres botones, con los zapatos color habano trenzados, pantalones beige y el sombrero de paja casi blanca. El abuelo tenía muchos amigos y se reunía generalmente en bibliotecas, muy metido con los masones, y había muchos italianos que estaban con él. Al tener el cargo en el ferrocarril algún lugar destacado tenía en las reuniones de ferroviarios, pero no más que eso. Una de las salidas típicas era al Teatro Italiano. Y las salidas de verano al Golf Club, salvo cuando salían de vacaciones que les gustaba ir a Mar del Plata, era su lugar preferido con la abuela.
La abuela hacía todo casero, sobre todo la pasta, casi siempre salsa bolognesa, los fedeos fusilli (o tirabuzón), similar a la viruta que salía de los fusiles cuando los limpiaban, los foratti (redondos con agujeros), para estos la salsa se hacía con arvejas, los forattini (más finitos). El abuelo le había hecho un alambre del 16 con un anillo y una arandela gruesa en la punta. La abuela lo usaba bien enharinado, entonces cuando se hacía el fideo se tiraba de la punta y quedaba hecho con el agujero al medio, uno por uno. Como también se hacían las tiras de ravioles, que se hacían de una sola tira larga que ocupaba toda la mesa, más de una vez la abuela me dejaba sin escuchar música porque tenía que ayudarla en la cocina porque eran muchos los que querían comer, después vinieron las planchas que se cortaban con el corta ravioles. Lo que más le gustaba al abuelo era la sopa de fideos, siempre fusilli, con mucho queso, cuando la sopa era de ravioles la bautizaba con un poco de vino borgoña, vino fuerte, de cuerpo. La garnacha se usaba para los postres, las tortas, era el hijo pobre del Oporto El Abuelo, como el moscato lo era del vino blanco. La mesa bien servida, el abuelo era inevitable que usara la servilleta blanca atada al cuello de la corbata.
La cocina era un espacio abierto que después fue cerrada con vidrios martelé en color azul, era un pasaplatos y al costado había tres escalones y ahí mismo estaba la cocina y la despensa. Y estaba la escalera para el dormitorio de las visitas. El tío Pichón hizo una máquina de fabricación de helados perfecta, eso lo hacíamos con el abuelo, la máquina la manejábamos con el abuelo Víctor. Era un tambor redondo con otro tambor redondo adentro, entre tambor y tambor se ponía el hielo. Con una manija y engranajes, un tambor daba vuelta para un lado y el otro para el otro lado. Adentro del tambor más chico los productos que se iban a convertir en helados, a vuelta y vuelta, siempre a mano, los chicos se iban poniendo en la cola para darle vuelta a la manija, para después tener su parte de helado. Era toda una fiesta cada vez que la poníamos en funcionamiento. Helados con leche y crema de leche, crema de vainilla, crema de duraznos, también con limón. Las fórmulas vinieron del otro lado del charco, por supuesto.
En el patio, que estaba semi techado, se iba a la carpintería donde estaban los cuatro cajones «sagrados» del abuelo, con sus herramientas para hacer artesanías. Además, incluía un lavadero, un baño y un salón de costura. Cuando entrabas al comedor pasabas a la par de la cocina, entrabas a la biblioteca y el combinado. De ahí empezaba la parte de la casa que daba a calle Comandante Escribano, que era un living largo, a la izquierda la habitación de los abuelos y al frente la habitación de las tías Negra y Rubia. Después sobre el mismo living a la derecha primero una puerta que salía al jardín embaldosado con vainilla de vereda, el garaje y arriba la habitación del tío Pichón. Y sobre la esquina el jardín con tapial a la calle, estilo italiano, con caños del 16 donde el tío Pichón hacía los actos de fuegos artificiales, era el único que lo hacía. Si no estaba Pichón no había fuegos artificiales.

Abuelos Marotta en su 50º aniversario de casados
Nota: De izquierda a derecha, abuelo Víctor, abuela Leonila y mi padre, Raúl Banzato.
La familia ya había crecido y en el año 1951 había nacido Héctor Oscar que es doce años menor que yo. En esas fechas yo ya estaba cursando séptimo grado. Mamá se quedó sin leche materna, entonces yo me levantaba todas las mañanas tempranito, me iba hasta la quinta de Meniconi, que estaba a cuatro cuadras para el lado del cementerio, en pleno invierno y de ahí me venía con las botellas de leche recién ordeñada; previo, me tomaba un jarro de leche espumosa recién ordeñada, que me tenía preparado Meniconi, así que ése era mi desayuno.
Cuando ya éramos tres hermanos hubo necesidad de hacer otra casa y nos mudamos enfrente de la plaza. En esa época el abuelo Víctor ayudó en la construcción porque ya estaba jubilado. Papá solicitó un crédito en el banco hipotecario los cuales en esa época se gestionaban muy fácilmente y lo obtuvo, de esa manera construimos la casa desde cero.
Pusimos el albañil, que era Carlos Clivio, hermano del socio de mi papá en el negocio, Edmundo Clivio. La casa la hizo toda él en la parte de mampostería, y la parte de los cierres, de puertas, ventanas, eso todo lo hicimos con mi abuelo Víctor, qué era carpintero ebanista, con alguna ayuda que le hacía papá y que le hacía yo por las tardes. Me enseñó mucho de carpintería, a usar los formones, las escoplas, los cepillos para cepillar la madera, los encastres; es decir, todos los trabajos inherentes a carpintería. Las celosías… nunca me voy a olvidar, los largueros de las ventanas de madera, que eran con celosías —esas maderitas todas inclinadas—. Cada larguero había que marcarlo con unos moldes que teníamos; los marcábamos y donde estaba la marca había que, con los formones, hacer la ranura correspondiente donde cada maderita iba a entrar de un lado y del otro; cosa que había que hacerla muy prolija, por supuesto. Las maderas eran fijas, no eran celosías que se movían las maderas para dar luz, sino fijas, pero si no las hacíamos prolijas se iban a quedar todas desalineadas. Con eso hicimos las puertas, e hicimos las ventanas que no tiene ninguna casa en Morse. Además, hicimos la mesa, una mesa de cocina extensible que en el día de hoy todavía está en la casa de mi hija, y es la mesa que usamos de comedor para la familia y para cuando viene mucha gente porque es una mesa que tranquilamente alberga doce comensales.
De esta manera construimos frente a la plaza la nueva casa que contaba con dos dormitorios. No pensamos en tres habitaciones dado que cuando terminara mi séptimo año ya me iba a Junín para poder estudiar en la escuela secundaria, por tal razón no se pensó en una habitación más. Tenía un comedor grande, un comedor diario, la cocina, el baño y en el patio se hizo una despensa grande con otro baño y un sótano donde guardábamos los vinos y los chacinados que hacíamos con papá.
En esa época yo le ayudaba y todos los años para el 9 de julio carneábamos dos capones de 110 kg cada uno que los comprábamos y se los llevábamos a Tocalini que, en su quinta, con el maíz que nosotros le dábamos, los criaba durante tres meses para mejorar la calidad de la carne y el tocino. Para esta fecha se juntaba toda la familia y todos colaborábamos para poder llevar a cabo la facturación. El sótano nos servía para secarlos y en el mismo sótano teníamos los vinos que comprábamos y añejábamos allí.
Recuerdo que un invierno, lamentablemente, después de una carneada se inundó la bodega. Vino agua, subieron las napas, la vertiente, y se nos inundó. Así que sacamos como pudimos el fiambre que teníamos colgado ahí, porque lo usábamos para colgar los fiambres —secar los fiambres— y bueno el vino quedó debajo del agua. Y así estuvo debajo del agua más de un año. Me acuerdo de que al año con mi padre sacamos las botellas y las etiquetas, que andaban nadando en el agua, y fuimos reconstruyendo las botellas, pegándole las etiquetas según nos acordábamos de cómo era la botella de cada vino que teníamos: Michel Torino, Valentín Lacrado, San Felipe, Sáenz —que en aquella época que les estoy hablando, año 1950, era muy buen vino, después fueron cambiando las cosas.
Con respecto a lo que producíamos, estaba toda la variedad. Hacíamos queso de chancho, hacíamos morcilla, hacíamos codeguín, le agregamos los chorizos, los salames, jamón secado entero, y jamón hecho trozos bondiola, siempre había guardado cueritos cocidos en sal para poder hacer los pucheros, los huesos que aserrábamos y también los guardábamos en sal para los pucheros del año. Hay una anécdota en relación con las carneadas. Papá eligió el 9 de julio porque era la mejor fecha para poder facturar un cerdo, por los fríos, por lo parejo de los fríos, por las heladas y demás. A mí, realmente, mucha gracia no me hacía, Carlos apenas me ayudaba y Héctor era un niño y el 9 de julio había baile entonces después de trabajar todo el ocho y el nueve con la grasa cortando el tocino para poder hacer los salames se imaginan que cuando papá me decía: «Bueno ya podés ir a cambiarte para ir al baile». Sacarme la grasa no era fácil, el olor a grasa en el pelo y demás. Pero bueno de a poco me lo sacaba y podía salir al baile a eso de las once de la noche.
En el patio de la casa, frente a la plaza, debajo de la glorieta, se hacía la carneada los 9 de julio. Cada producto tenía su tipo de tripa, los chorizos con tripa intermedia, el salame con tripa gorda para que el embutido hiciera fuerza adentro de la tripa para que se aglutinara bien y no dejara aire y la de la morcilla la que cayera, porque no tenía mayor exigencia. Teníamos unas tablitas con clavos, los extendíamos sobre la mesa y los íbamos pinchando todos, pero si la tripa no era buena cuando los pinchábamos después reventaban.
Para el 7 de julio Tocalini hacía la matanza de los animales más la toma de la sangre que la llevábamos para casa, donde la abuela Leonila le ayudaba a mamá a hacer la morcilla. La morcilla la hacían con una receta que habíamos perfeccionado nosotros, se cocinaban los cueritos de la parte de la panza, las que menos grosor tenían, no la parte donde el cuero trabajaba porque ahí era más duro. Se le agregaba zanahorias hervidas y espinaca hervida bien picada. Con eso teníamos el relleno de las morcillas. El condimento consistía en ají triturado, pimienta negra en grano, pimienta blanca y sal. Una vez realizado el relleno se mezclaba con la sangre y se embutía con las morcillas. Se hacían unas ruedas de unos 40 cm de largo que se ataban en las puntas. Adentro de una olla de hierro grande se le ponían unos palos atravesados para que estuvieran dentro de la olla y se los iba girando, cuando no se hace eso la morcilla queda flojita, a nosotros nos quedaba bien dura y compacta, así la podíamos comer fría o caliente. El cuidado del hervor consistía en no pasarlas de calor para no reventarlas.
Junto con la sangre venía todo el capón pelado y limpio el cuero, derecho a los tablones para empezar a despostar. Ahí se seleccionaba el tocino para el salame, la grasa de menor calidad para los codeguines, la intermedia para el chorizo. Se iban colocando en tambores de veinte litros para luego ir sacando a medida que se hacía cada cosa. Se comenzaba por clasificar las carnes para los salames: la de mayor calidad, que no tuviera hebras de grasa, del lomo, la paleta, la pulpa. Todo lo demás que se descartaba iba a distintos tachos, para el codeguín o para el chorizo.
El tocino había que cortarlo al otro día a la mañana porque había quedado al frío toda la noche que dolían las manos para cortarlos, se hacían tiritas finitas y se cortaban en dados. Y el mismo trabajo se hacía con la carne. Se hacía un pastón y se estiraba de un grosor de dos dedos, más o menos, para poder condimentar con pimienta, orégano, pimentón y algo de canela para que lo perfumara, y se rociaba con una mezcla de vino borgoña para darle gusto. Ya con el pastón preparado se compactaba todo pinchándolo con la punta de los dedos y cuando se veía la carne bien mezclada se probaba pellizcando un pedacito, con un vasito de vino para poder pasarlos, por supuesto. Luego se dejaba toda la noche a la intemperie para a la mañana siguiente poder embutir, con las heladas que caían al otro día estaba duro, así nomás se ponía en la máquina para embutir.
Terminado el pastón de los salames había que seguir con el de los chorizos y el de los codeguines, estos eran más chicos. El procedimiento era exactamente el mismo, lo que cambiaba era el condimento. En el codeguín se le ponían cueritos que habían hervido la abuela Leonila y mamá, y se picaban bien finitos. Los más gruesos se guardaban en sal para los pucheros. Para el codeguín se usaba la canela, sal fina, algunos granos de pimienta y un jugo de vino preparado por papá, con condimentos saborizantes, para el codeguín era más dulce, para usarlo en el puchero y no tan picante como para el salame. Papá tenía unas telas gruesas preparadas, metía el jugo de vino con los condimentos ahí adentro y lo iba apretando arriba de la carne. Los chorizos llevaban sólo pimienta y sal y siempre un poquito de vino, ají triturado también. Las morcillas se colgaban en la despensa grande que daba al patio, no en el sótano. Con mucho aserrín y arena en el piso para después limpiarlo con facilidad.
Posteriormente, las patitas se cocinaban conjuntamente con los cueritos, se clasificaban las que había que aserrar en trocitos chicos, lo cueritos más gruesos se conservaban todo en sal, en distintos cajones con distinto grosor de cuero, porque después servían para distintas comidas. La grasa que sobraba se ponía en damajuanas con boca ancha y se guardaba para freír, hacer tortas fritas, freír pasteles, tortas de chicharrones. Los chicharrones se iban sacando a medida que la abuela y mamá iban espumando las ollas, se ponían en unos recipientes con un poco de sal.
La cabeza se desarmaba completa, el cuero de la quijada aparte, más grueso y grasiento. Se aserraban todos los huesos, se desmembraba, alguna grasa se usaba para la comida que se hacía durante la carneada. Estamos hablando de cuatro días de carneada, la nona Leonila, más papá, mamá, Carlos y yo, venía el tío Pichón con Daniel y la tía. Todos comiendo dos días en casa, por supuesto, chancho, así que usábamos lo que no se guardaba para esas comidas. Todo el resto de los huesos de chancho pelados, no del todo, siempre se les dejaba un poquito de carne, en la morsa de madera se aserraban todos e iban derecho a los cajones con sal y al sótano. Entonces ahí sí lo que quedaba era embutir. De la cabeza se hacía alguna comida con los sesos y con la quijada. Por ejemplo, sesos revueltos con huevo agregándole papa cortadita chiquita y quedaban un revuelto para reventar.
Eso hace que yo no me explique cómo estoy viviendo. Eso se hizo durante más de veinte años, puesto que Zulma llegó a intervenir en una de las últimas, en las que vino también Vicente a ayudarnos. Y entonces después seguí con las carneadas de Vicente. Entre Vicente y papá había algunas diferencias de recetas, a veces debatían un poco sobre eso. Ellos hacían con una bolsa arpillera los jugos y después los torniqueteaban arriba de la carne. En general eran más o menos iguales, ninguno de los dos se excedía en el picante o lo salado, variaban un poco en los condimentos, cada uno a su gusto. Las recetas eran de gallegos, italianos, el viejo Chechio nos enseñó mucho a condimentar, bueno, en realidad la hija, una rubia muy bonita que nos pasó las recetas. Vicente sabía carnear cuando llegó a Argentina, así que él tenía sus recetas, nosotros tuvimos que aprender de los que ya estaban.
Después de que papá hizo la casa por el banco hipotecario empezó a moverse el contacto familiar. Los familiares empezaron a venir más seguido, además de las reuniones de julio para las carneadas, empezamos a despedir el año, generalmente bajo la parra que estaba a la par de la despensa grande y del sótano donde guardábamos los fiambres y los vinos traídos de Mendoza. La familia era grande, si empezamos por nuestra casa estaba papá Raúl, mamá Pichona, mis dos hermanos Carlos y Héctor y yo, de Junín venían el tío Pichón Marotta, con su Ford 39, que como venía por camino de tierra cuando llegaba lo primero que hacía era plumerear el auto, pasarle una gamuza y después entraba a saludar. Mientras tanto ya estábamos con el resto de la familia compuesta por Delia, mi tía, y Daniel Marotta, el último hijo de ellos. Con ellos venía la abuela Leonila, madre de mi mamá, de parte de mi tía Negra, hermana de mi madre venía ella, con su esposo Orfelio Ferrarotti y sus dos hijos, Aldo y Ricardo. Otra parte de la familia que también venía era mi tío Osvaldo Banzato, su esposa Chinga Santianes, María Elisa y Horacio, sus hijos. Esta era toda la familia con la que contábamos entre los años 50’ y ‘60. Las comidas de fin de año se iniciaban con las variedades de fiambre que habíamos hecho en el invierno con papá: salame, chorizo, morcilla, jamón, bondiola y queso de chancho. Un buen surtido de quesos cortados para picada y, por supuesto, mojado por vinos de Escorihuela, Etchart Privado y otros. Siempre papá se lucía asando un cordero a la cruz y algunas tiras de asado. De postre era infaltable el imperial ruso que traía mi tía Chinga, que era una excelente repostera. Mi prima Luly rescató esta receta para el cordero que le pasó mi padre al suyo:
1. Salarlo a gusto
2. Costillas sobre las brasas
3. Preparar:
a. El jugo de un limón
b. ¼ de pan de manteca
c. 3 cucharadas de aceite
d. Ají molido y orégano a gusto
e. Hervir todo, dejar enfriar y agregar una copa de cognac
4. Con pincel ir colocando la preparación al cocinarse
5. Inyectarla con una jeringa en la carne
En esa época, yo ya estaba estudiando el secundario en Junín, a donde con trece años de edad en febrero de 1953, habiendo terminado la primaria, me trasladé y vivía sólo, en un cuarto con baño compartido con los dueños de la casa que eran agricultores en Morse y clientes del negocio de mi padre pero por la edad se trasladaron a Junín, quedando el campo a cargo del negocio de acopio de Goyena, Grigera y Cía., en lo que hoy sería una administración de campos. Fui a vivir con esta familia, de apellido Tarulo, cuyo hijo fue mi mejor amigo en la escuela secundaria. Tarulo padre me dio una habitación muy grande en su casa que tenía al frente, la cual trayendo materiales del almacén pude dividir en tres. Le dejé una sala para estudiar, una habitación y una cocina, todo con los conocimientos que me había dado mi abuelo de carpintería. Y el baño era compartido con la casa, fuera de la pieza. Esa fue la manera en que viví en Junín durante mi primer y segundo año de estudios. Con respecto a la comida, almuerzo y cena los hacía en una pensión que daban de comer a los estudiantes, que estaba al lado del cine San Carlos.
Estudié en el Colegio Nacional de Comercio de Junín, en el que el profesor más cercano era Nino Giecco, profesor de Contabilidad y director de la Escuela, también era el contador de Goyena, Grigera y Cía., y era hermano de los de la compañía de seguros La Equitativa del Plata con la cual trabajamos en la parte de cereales. Con respecto a la enseñanza en los colegios secundarios, principalmente en el comercial era muy completa. Teníamos materias como Derecho Civil, Derecho Comercial, Contratos de Trabajo, Legislación Laboral, Instrucción Cívica, Contabilidad, Inglés, Historia y Geografía. Esto nos preparaba para ejercer el comercio, constituir sociedades y administrarlas. Debido a que nos dejaba una buena base de conocimientos era un colegio muy importante, un colegio del que salimos muy muy bien preparados. Y eso es lo que me permitió a mí hacer en la Universidad Católica Argentina la carrera de administración de empresas a distancia.

Molino Muscariello
Entre los amigos, además de Tarulo hijo, muy buen alumno y que me ayudó bastante, hubo muchos otros, estuvo Muscarielo, el del molino, que yo ya conocía porque le vendía cereales cuando papá iba a vender lo que teníamos de la cosecha, también me acuerdo de Gaspar Reges, Abel Abampini, Héctor Baresio, Di Princio, Grisegui, Aldo Bono (el hermano de Carlos Bono tres años menor que Aldo que es un gran bandoneonista que ha tocado con casi todos los destacados del tango y principalmente con el más popular, Astor Piazzolla y que se transformó en un ejecutante de primera línea llegando a tocar con Andre Rieu en conciertos dados en Maastricht). En total éramos setenta y tres, de todos ellos el más allegado es Tata Muscariello, con él pasábamos las tardes estudiando en su casa y correteando en los techos de los silos, en los que a pesar de la altura que se puede percibir en la fotografía, cazábamos palomas o yo lo entrenaba al Tata porque le gustaba jugar al fútbol. Entre las chicas, Alicia Magnoni, sobrina del famoso médico en la zona, Eda Carral, la chica Daguero, hija del colectivero que iba de Morse a Junín. De los cuales hoy viven Regés, Muscariello y el que esto escribe.
En esa época hablaba mucho en inglés con Doyle, un amigo hijo de ingleses que trabajaban en el ferrocarril y como yo en esa época estudiaba inglés me recibí de maestro con Mary Thompson. Y junto con Doyle a la profesora de inglés del secundario la volvíamos loquita, siempre le decíamos que no sabíamos y ella decía que no podía ser, «porque vos», le decía a Doyle, «sos hijo de ingleses que hablan inglés en su casa», «y vos Banzato», me decía, «te estás recibiendo de maestro porque ya me lo dijo Mary Thompson».
También me dediqué a la natación porque la segunda esposa de mi tío Pichón, Delia Sclarandi, también hija de ferroviario, que era una excelente nadadora, fue la que me enseñó todo lo que sé de natación. Nadaba en la pileta del Golf Club. La pileta se hizo en un depósito de petróleo que traían los ingleses para las locomotoras, cuando pasó todo a manos de Argentina eso quedó en desuso.7 El Golf Club siguió siendo un reducto de los ingleses, donde yo le hacía de cady al tío porque él jugaba muy bien, con los ingleses del ferrocarril que, a pesar de que se habían nacionalizado, los principales técnicos estaban en la cúspide de los trabajos a realizar, eran los que guiaban, conocían del ferrocarril mucho más que nosotros, no se les podía negar eso. En el chalet de Mr. York, vivía unos de los jefes ingleses, yo no fui nunca, pero mi tío iba seguido porque tenía reuniones allí, ponían énfasis en la toma de decisiones con el personal, al que apoyaban mucho era al abuelo Mondo, que era el encargado de locomotoras.
Y la otra actividad que desarrollaba era el Coro Polifónico de Junín con el cual tuve la suerte de poder cantar en el teatro Smart de Buenos Aires, en el San Martín de Buenos Aires, y en el San Martín de Mendoza. Cantábamos partituras de Puccini, Bach, Verdi, entre otros, es decir, todo música clásica. El director era el regente de la Escuela Comercial, el prof. Rodolfo Alleva.

Coro Polifónico con la batuta del Prof. Rodolfo Alleva
En Morse la manera de divertirnos era la de todos los pueblos: el fútbol. El fútbol era lo que nos unía a todos, cada uno con su club, porque hay que tener en cuenta que teníamos nosotros el que según dirían hoy era el de los oligarcas (el club Atlanta) y la cuñada de mi tío Pichón, Francisca Rosell, y el esposo, Alejandro Fulgenci, que era el jefe de la estación de tren, manejaban el club Básquet. Francisca era la dirigente más importante del partido Justicialista, presidenta de la Unidad Básica del partido. Una anécdota, yo tendría unos catorce o quince años, fue que por razones de precios de las mercaderías, Francisca decidió meter preso a don Gabriel Goyena. Fueron a hacer una inspección, ella con todas las mujeres de la unidad básica, establecieron que los precios eran usureros y lo denunció a la policía, que se lo llevó preso. Cuando yo lo supe, como andaba en la política con el partido socialista, fui a hablar con Pallero, el comisario, que me dijo que no podía soltarlo porque se lo iban a llevar a Junín para hacerle un juicio. Le pedí un poco de tiempo, fui a la noche a hablar con Francisca y le dije:
—Me estás haciendo un lío bárbaro en el negocio, vos sabés que somos muchos, somos nueve familias y Goyena es el que va al banco.
Ella contestó que no, que teníamos los precios muy altos. Entonces le pedí un par de días para acomodar los precios y que nos mandara una nueva inspección. Le dije a Cadillac que pusiera los precios un poco más bajos, ellos vinieron al otro día a hacer una nueva inspección y a la noche siguiente volví a verla. Entonces me dijo que iba a levantar la denuncia porque había visto los precios bajos
—Andá después de las 9, hablá con Pallero que te lo va a largar.
—Bueno, dije, macanudo.
—No, no macanudo no, eso es un favor que te hago yo a vos, no a Goyena, Grigera y Cía. que no los quiero, pero a vos sí. Ese es el favor que me habías pedido, pero para que firme la levantada de la denuncia me tenés que hacer un favor a mí.
—¿Y qué puedo hacer yo por vos?
—Bueno, quiero que en todos los bailes importantes con buenas orquestas vos te hagas presente en el club.
Y, además, que jugara al básquet, yo, con la poca altura que tenía, y bueno, le tuve que decir que sí, pero conseguí que lo pusieran en libertad a Goyena. Ese era el problema de trabajar en actividades comerciales durante el gobierno de Perón.8 La primera vez que fui a la boletería entré y lo primero que dijeron por los altoparlantes fue que había llegado Víctor Banzato a inaugurar la pista de baile. Mientras papá estaba jugando al mus en el club Atlanta y escuchaba la propaganda que yo estaba bailando o, después, jugando al básquet para ellos, imaginemos como se ponía.
Hacia el año ‘55 conocí a Jorge Gallardo, que era fotógrafo y con él a Miguelito Suárez y formamos un lindo grupo. Jorge, que era cantor de tangos lo arrimó a Héctor Arizu, también cantante de tango y Miguelito que era cantante de boleros, a su vez todos estábamos en el Coro Polifónico de Junín y pasábamos muchos ratos juntos, también estaba el Facha Aníbal Burgos, Alcides Simón y el folklorista Juancito Núñez, hermano de la famosa Nora Núñez, la cantante y bailarina de cabaret.

Mi amigo Juan Núñez
Nota: Yo soy el de la izquierda, a la derecha Juan Núñez.

Mis amigos de Junín
Nota: de izquierda a derecha, sentados Arizu, Simón y Fernández, parados Mollins y yo.
Y tuvimos la felicidad de compartir dos viajes a Salta, donde íbamos a la pulpería de Valderrama a cantar y bailar. Cuando íbamos capturábamos la escena, tanto es así que, muchísimos años después la visité, ya había muerto Valderrama pero estaba la señora, que cuando le mencioné que había ido de joven se acordaba de nosotros. Generalmente nos reuníamos en la confitería 9 de Julio, estaban los mozos que nos conocían y se sabían todas nuestras mañas. Aníbal se paraba y decía:
—Chicos en un rato vengo,
—Adónde vas?
—No, es que ahí pasó una que me parece que me sonrío.
Y allá se iba a la conquista. En el bar era característico que alguno de nosotros lo hiciéramos renegar a Jorge, le pinchábamos un pedacito de milanesa de su plato, que la pedía cortadita con pan. Jorge se enojaba y dejaba el plato a un lado. El mozo ya sabía que se había ofendido y enseguida le traía otro y nosotros nos comíamos el que había dejado.

Confitería 9 de Julio en Junín
Cuando mi hermano Carlos cumplió los 18, los hermanos Carlos y Alberto Armani, muy amigos de la familia, arreglaron con su primo Stopini, quién tenía un campo camino a Irala, para realizar un asado con todos los amigos. Hablaron con mi padre para pedir permiso para llevarnos a los dos. Fuimos al asado, Carlos Armani se encargó de mi hermano y Alberto, con más experiencia, a atenderme a mí. Yo veía raro el tema, pensé que había una picardía en eso. Comimos y bebimos más de la cuenta, hasta que llegó un momento que la picardía hizo efecto, la intención de ellos era que nos emborracháramos, y lo consiguieron. Terminado el cumpleaños nos llevaron de vuelta a casa, como eran asiduos concurrentes le golpearon la ventana a papá y le dijeron que nos iban a llevar a la habitación, que no se molestara (porque nosotros no habríamos llegado solos). Por supuesto, papá se dio cuenta y la casa quedó en silencio, pero no por mucho tiempo. Nos empezamos a descomponer, primero yo y Carlos, al verme, también. Ahí fue cuando la casa empezó a tener mucho ruido, mamá se levantó ya informada por papá, que le había dicho que no se hiciera problema, que era algo normal. Fue a vernos y lo primero que hizo fue darme una buena tunda, ponerme en la mano una muda, mandarme al baño y que no saliera de la bañadera hasta estar en condiciones. Al salir yo, entró mi hermano con la misma consigna.
Cuando Carlos terminó sus estudios en la escuela industrial de Junín, mi padre y yo fuimos a La Plata para alquilarle un lugar para vivir. Se pudo ubicar en un monoambiente de la calle 4, así empezó el primer año de Ingeniería, llegando a recibirse en ingeniero en electrónica y telecomunicaciones. Durante esos años empezó también mi hermano Héctor, que era doce años menor que yo y diez menos que Carlos, yéndose a vivir juntos. Héctor estudió Arquitectura, título que obtuvo en el plazo normal. La estadía de ellos en La Plata implicó que nosotros los visitáramos una vez al mes, esa visita servía para que yo llenara el baúl del autor DKW de mi padre de mercadería, surtiéndolos de todo lo necesario para que no pasaran necesidades. Yo me hacía el viaje saliendo de Morse, pasando por Bragado y de ahí por la 65 a Bolívar, y desde ahí directo a La Plata. Felizmente los dos se recibieron con éxito pero no faltó algún llamado de Carlos que no podía dominarlo a Héctor, que quería abandonar el estudio motivado por el temor y el hartazgo que tenía dado que periódicamente los montoneros cerraban la facultad e iban aula por aula para enseñarles a preparar las bombas Molotov y algunas técnicas revolucionarias. Entonces, me iba hacia La Plata y me quedaba unos días con ellos para apuntalarlos a ambos.

Con mis hermanos, en los años ‘70 aproximadamente
Nota: de izquierda a derecha, Carlos Raúl, Héctor Oscar y yo
Los bailes estaban dentro de las salidas que hacíamos con mis amigos de Morse. Entre ellos estaba Cacho Espinosa, que había tenido la mala suerte de que le agarrara la parálisis infantil de los ‘50 (poliomielitis) no obstante, como no había perdido el espíritu se compró un Ford T, sin cambios, que tenía dos butacas adelante y cuatro atrás. Nos reuníamos a la tarde de los sábados y decidíamos a dónde íbamos. En una oportunidad fuimos al baile de Irala, íbamos Cacho Espinosa, Cacho Álvarez, el Negro Barrionuevo y yo. Esa noche saqué a bailar a Ana Klenajk. La orquesta que estaba ejecutando la música era un conjunto de jazz. Ana se puso muy contenta porque sabía bailar rock, cosa que me constaba, por eso nos lucimos durante todo el tiempo que el conjunto tocó. Como los dos éramos buenos bailarines, hicimos todas las figuras que en esa época Elvis Presley hacía. Ana, también conocía las figuras y era muy livianita, así que no dejamos de hacer ninguna, yo la podía levantar y pasar por mi espalda, la recuperaba abriendo las piernas y tomándola del brazo. Terminada la ejecución estábamos agitados en la pista y nos pusimos a esperar la próxima, mientras tanto yo miraba las mesas y veía que alguien venía caminando, y la gente le abría el paso. Llegó a nosotros y, lamentablemente, era la madre, grandota y vestida de negro. La tomó del brazo a Ana y mirándome con ojos amenazadores me dijo: «Mi nena no baila eso» y se la llevó a la mesa. Me quedé pensando qué hacer porque me había quedado solo en medio de la pista, en ese momento miro hacia el otro lado y veo que otra vez la gente abría el paso y apareció el Negro Barrionuevo con sus anteojos de vidrio polarizado y el pelo revuelto y le digo:
—¿Qué hacés Negro?
—¡Y qué voy a hacer!, ¿Con quién vas a bailar?, dale, yo hago de mujer.
Empezaron a tocar otro rock y nos pusimos a bailar, el pueblo quedó escandalizado.

Acopiador de cereales
Tanteando el terreno
Mi trabajo en el acopio de cereales comenzó por el año 1955, época en la cual aún estudiaba en la Escuela Nacional de Comercio de la ciudad de Junín. A los efectos de ayudar a mi padre con los gastos de mis estudios en Junín, dado que Carlos, el hermano que me seguía, ya estaba en el Colegio Industrial y había que dar una mano, en las vacaciones de invierno y verano, y los fines de semana, llegada la época de hacer los seguros a efecto de proteger los sembrados de las inclemencias del tiempo, a saber heladas y granizo, uno de los dueños de la empresa de la cual mi padre ya era socio accionista desde 1948. Don José Grigera, me proveyó de su vehículo preferido, una coupé Ford 40 negra con volante a la derecha, como estaba preparada para Inglaterra, para salir a recorrer los campos y visitar uno por uno a los chacareros para hacerle los seguros. Me acuerdo de que en la charla que tuvimos con Grigera y con papá evaluamos la necesidad que tenían ellos de acercar más la empresa a los productores, en ese sentido estaban satisfechos, pero llegó el momento crucial en que Grigera preguntó:
—Bueno, Tito, pero cómo vas a hacer para recorrer los campos.
—Bueno Grigera, tiene razón, porque yo haré los números y veré si puedo alquilar algún vehículo, o algo así. O compartir los gastos con alguien y participar de las utilidades.
—Y si no conseguís.
—Y, bueno, si no consigo esto va a quedar en una charla de café y nada más.
—Y, decime, a vos no te parecería bien que podrías usar la Ford mía que no tiene uso y habría que usarla.
Me dejó pasmado, le dije:
—Bueno yo no me animaría a pedírsela, es una joya.
—Yo sé lo cuidadoso que sos vos, está en mi casa, la dejaré siempre en la parte de atrás para que la uses cuando quieras.
—Bueno, está bien, la verdad es que no pensaba en eso porque es una joya.
—Bueno, entonces ahí tenés el vehículo.
Era un vehículo que se notaba enseguida la calidad porque estaba perfectamente bien pintada de negro. Tenía más espacio en la cabina de conducción y el motor que es largo, de seis cilindros, más largo que la pequeña cola que tenía, muy linda como para hacer algún trompito.
La empresa se fundó en el año 1924, los primeros integrantes de la firma fueron los señores José Zapateiro, Vede (que no recuerdo su nombre) y José Visozo. Zapateiro se retiró en 1930, y Vede en 1935. Visozo al quedar solo integra a Gabriel Goyena, más tarde a José Grigera, que ingresa al retirarse Visozo en 1940 y por último en lo que era compañía, fueron integrándose mi padre, en 1944, Edmundo Clivio y Juan Cadillac y para los años 1958, Edgardo Goyena, Bartolomé Benso, Waldo Chuno Clivio e Ismael Chopi Stefanoni. Debido a los estudios y otras razones que iré enumerando, yo me integré a la sociedad en 1970.
Cómo manifesté, durante el tercer y cuarto año de la Escuela Nacional de Comercio, efectué las tareas de campo mencionadas. Comenzado el quinto año de secundario, empecé a incursionar en distintas actividades, que hicieron una preparación mayor para desempeñarme más adelante.
Primer desvío en la carrera: empleado del Ferrocarril y emprendimiento propio
Conjuntamente con el comienzo de mis estudios en el Colegio Nacional de Comercio, en el que lograría el título de perito mercantil continué con mis estudios de inglés con Mary Thompson, que vivía en frente de mi abuelo en la esquina de Comandante Escribano y Jorge Newbery, era una familia inglesa amiga de mis abuelos. Cuando ya estaba por cumplir los diecisiete años de edad recibí el título de maestro de inglés. Logrado esto, mis tíos, Nicolás Marotta y Osvaldo Banzato, hermanos de mi mamá y mi papá, me pidieron que entrara en el ferrocarril B.A.P. (Buenos Aires al Pacífico, luego General San Martín), que ellos me ayudaban a hacer la carrera ferroviaria. En abril de 1957, mientras cursaba el último año de secundario, me incorporé en la parte administrativa, así fue como conocí los departamentos de técnica donde se manejaban todos los planos técnicos del ferrocarril, donde mi tío Banzato era el segundo jefe de oficina técnica y administrativa. Cuando ya conocía todo eso me pasaron a las oficinas internas del ferrocarril, donde se trabajaba la parte de tracción y vagones. Ahí empecé en la parte de almacenes donde mi tío Emilio Di Rocco, casado con la hermana de mi madre, la Rubia, era el jefe de productos, y el jefe general de almacenes era el señor Fulgenci. Fulgenci le pasaba la nota de relevamiento de mercadería a mi tío y él me enviaba a mí a contar los tablones, rollos de cueros o todo lo relacionado con las existencias. Yo podía entrar al predio de ferrocarril por diferentes lugares, por ejemplo, desde la sección maderas que quedaba en Primera Junta en dirección al chalet de Mr. York (Primera Junta y ruta 188, que era la zona de los ingleses) o desde la sección cueros, por el túnel de calle Jean Jaures, desde donde podía llegar a la oficina de mi tío Nicolás Marotta, el jefe de talleres. Yo tenía un permiso especial de mi tío para moverme por todo el predio porque investigaba las existencias, cosa que a nadie le gustaba nada, si habré encontrado gente durmiendo en los cueros habiéndose hecho una casa prefabricada con tablones y cuero para dormir la siesta.
Debo aclarar que, a los efectos de poder seguir estudiando, los turnos del ferrocarril eran de seis a doce de la mañana, de manera que a esa hora iba directamente a mi departamento, me cambiaba y caminaba hasta el colegio que estaba a unas cinco o seis cuadras. Esto es porque en los últimos tres años me mudé a un departamento que le alquilaba a la familia Giecco, que estaba cerca de la oficina de cobranzas comerciales de la que hablo a continuación, y tenía que ahorrar tiempo de todos lados, usando una bicicleta.
Cuando terminaba mi jornada de estudio, a las 18, me ocupaba de la empresa de cobranzas comerciales y judiciales que había fundado ese mismo año, a instancias de Oreste Ghione, el médico de nuestro pueblo, que era el director del Sanatorio Junín y me había comentado que tenía problemas por retraso en las cobranzas, por lo cual tomé el control de las cobranzas y la vigilancia de las entradas y salidas de la gente en el nosocomio. La agencia fue creada con la colaboración de Alcides Simón, Miguelito Suárez y un conocido que lamentablemente no recuerdo su apellido, este último se encargaba de la contabilidad y la recepción del dinero que traían los cobradores, función que desempeñaban Simón y Suárez, el vigilador del Sanatorio era empleado de allí. Yo me ocupaba de pasar las veces que podía para controlar y vigilar la marcha de la empresa.
Permanecí en el ferrocarril hasta el Plan CONINTES durante el gobierno de Arturo Frondizi. Ante la movilización militar, corría el año 1960, y como desde el año 1957 poseía el título de Perito Mercantil, decidí dejar el ferrocarril por las presiones de los militares, que una mañana me corrieron con los cosacos a caballo y me salvé pues contaba con un salvoconducto que me había provisto mi tío Nicolás Marotta. Para ellos todo era protesta.9
Así que me quedé haciendo algunos seguros para Goyena, Grigera y Cía., y con la empresa de cobranzas. Este emprendimiento duró unos tres años debido a que Leonardo Minervino me invitó a participar con él en una feria que formamos juntos y a la que se sumó su sobrino, de apellido García y apodado el Ñato.
Un tropezón sí es caída: la feria ganadera
En el año 1962 un amigo de la familia, don Leonardo Minervino, me tentó para poner en Morse una feria ganadera y como me gustó el desafío, junto al Ñato García, los tres hicimos los corrales luego de recorrer varias ferias y ver la organización que le daríamos. Así comenzó mi vida de feriero, habiendo integrado a mi haber la tarea de alambrador. En realidad, nos fue muy bien, salvo que nuevamente los vicios nos traicionaron. Leonardo era jugador, un comprador de hacienda matarife de Buenos Aires comenzó a llevarlo por la senda del juego adelantándole algún dinero para jugar y, para pagarle los favores, Leonardo lo presentaba en otras ferias saliendo de garantía. Yo le manifesté que no me agradaba el personaje, pues no podía aceptar que un hombre de cincuenta y tantos años, cuando trataba conmigo me dijera Sr. Banzato cuando yo solo contaba con veintidós años. Y así fue como un día advertí que nos debía a nosotros dos jaulas de ganado y, en otra feria de Junín, tres. Remontar esta deuda fue imposible ya que representaba la cantidad de animales que nosotros encerrábamos por feria mensual y debimos cerrar las puertas. Por la primavera del año 1963, teniendo en cuenta que me había casado con Zulma Esther Porta, la madre de mis tres hijos (Guillermo Daniel que iba a nacer en febrero de 1964, Fernando Carlos y María Carolina), me quede sin trabajo y me quedó debiendo seis meses de sueldo, no les sorprenda que la haya pasado algo ajustado.
Crecimiento y desarrollo: José Fernández y Cía.
Transcurriendo esta situación debí dejar mis estudios de abogacía, ya que, sumado al problema económico, había llegado a la conclusión que esta carrera no era para mi gusto. En la búsqueda de trabajo, me visitó don Balbino Fernández, un íntimo amigo de mi padre, integrante de J. Fernández y Cía. S.A., una empresa de acopio de cereales y ramos generales, de Morse, fundada en el año 1922. Balbino y mi padre eran colegas y competidores en la actividad que desarrollaban en una población de sólo seiscientos habitantes, pero sobre todo muy amigos. Compartían el manejo del, amado por nosotros, Club Atlanta, donde además se deleitaban con los juegos de naipes, principalmente el tute cabrero, juego italiano disputado entre un gallego pura cepa y un descendiente de italianos. También compartían el manejo de la Sociedad de Fomento. Corría el mes de octubre de 1963 estando yo desocupado, y don Balbino Fernández manifestó que sabía de todas mis experiencias, las cuales le interesaban, principalmente lo de impuestos y jubilaciones, que en el negocio donde estaba mi padre no había lugar para mí y que él había hablado con mi padre y llegado al acuerdo por el cual, si yo estaba conforme, podía ir a trabajar a J. Fernández y Cía. S. A. Por supuesto, mi padre y yo, en las comidas de los domingos, nos comprometíamos a no mencionar situaciones de negocio ni hablar de los clientes que cada uno tenía. De esta manera, Balbino se convirtió en mi padrino de trabajo y el 11 de noviembre de 1963 inicié las tareas en la empresa.
Esta figura de padrino de trabajo era muy común para seleccionar los empleados. Un integrante de una sociedad, sabiendo que necesitaban un empleado buscaba alguien en quien confiara y sabiendo de su capacidad, lo proponía y así se iba conformando el grupo de trabajo. Otro ejemplo es el del Negro Diógenes Pratti en J. Fernández y Cía., el hermano menor del Cholo Pratti, quien era el secretario del Partido Comunista del pueblo y el secretario del Gremio de los Estibadores de Bolsas y Afines. Un día el gallego don José Fernández, fundador de la empresa, le dijo: «Oye tú, ven acá», el Cholo Pratti, quien me dio mucho trabajo cuando les liquidaba las tareas del día, lo que detallaré más adelante, respetuosamente se sacó la gorra, lo que hacía habitualmente cuando alguien lo interpelaba, y le contestó: «¿Qué necesita don José?», pues era muy buen lector y muy educado, y don José le manifestó, que había visto que Diógenes había terminado la escuela primaria y estaba rondando por el almacén y le propuso, si estaba de acuerdo, que empezara como cadete del negocio. De esta manera, el Negro, que tenía trece años, se convirtió en el ahijado de trabajo de don José Fernández, con sólo esa edad comenzó a trabajar. Luego de desempeñarse como cadete pasó a dependiente (empleado) en el almacén, de esta manera a los treinta años era el jefe de almacenes, con cuatro empleados a cargo.
Regresando a la propuesta de Balbino Fernández, por supuesto que no dudé un segundo, a pesar de que los días en que compartiría la mesa familiar, me advirtió Balbino, no podría hablar de negocios con papá, dado que competiría con él en la misma actividad. De más está decir, que primero consulté con mi esposa, mi padre y mi madre. Respecto a papá, me dijo que ya había conversado con don Balbino y que habían quedado de acuerdo. Por lo tanto, los domingos ravioles de por medio, no se hablaría más de acopio y que debía comprometerme a no visitar como comprador a los clientes de ellos, que ya conocía por haberles hecho durante dos años los seguros de granizo y alguna otra atención. Respecto a mi madre, no puso ningún reparo y mi esposa Zulma, contenta por el trabajo que había conseguido y porque en realidad, la empresa de los Fernández era más importante que la de mi padre, y mi suegro comercializaba y compraba todo en ese negocio. Con lo relatado, queda demostrado que la actividad del acopio de cereales en esas épocas se desarrollaba con una integración total, haciendo que las familias se mezclaran, haciendo que hijos, padres o hermanos trabajaran en cualquiera de las empresas del ramo.
El edificio de José Fernández y Cía. era de material y el de Goyena, Grigera y Cía., más modesto, con todas sus paredes exteriores, no de ladrillos, sino de chapa galvanizada con parantes y cabreadas de pino tea por dentro, sin cielorraso, no se imaginan el frío que hacía en invierno, hasta la tinta de los tinteros se congelaba durante la noche, la que se usaba para los libros contables y la letra con plumas cucharitas para la redondilla y especiales para letra gótica, los títulos de las cuentas. ¡Y el tremendo calor en pleno enero y febrero! Mi padre, que transpiraba mucho en verano, trabajaba con una toalla al cuello para secarse y que la transpiración no goteara sobre los inmensos libros con hojas de 90 gramos y cobertura de tela y lomo de cuero, con letras de molde los títulos: Diario, Mayor, Caja e Inventario. Y había un escritorio a dos aguas para cada libro, con una virola en el borde para que el libro no se corriera. Los trabajos contables, debido al peso y el tamaño de los libros se hacían de parados, y los asientos iban pasando de un libro a otro, se asentaba en el borrador, de allí al asiento Diario, de ahí contabilizaban el Mayor y luego el Inventario.

Casa J. Fernández y Cía.

Casa Goyena, Grigera y Cía.
Las dimensiones de ambos negocios eran aproximadamente una manzana y media la de Fernández y media manzana la de Goyena. Ambas empresas trabajaban de la misma manera y sus autoridades estaban en un escritorio a la entrada. En esa época casi toda la mercadería venía a granel, salvo la de sanitarios, artículos del hogar (estufas, calefones y utensilios de limpieza), mercería, venta de ropa y telas. Es decir, eran almacenes de ramos generales. Saliendo del escritorio se pasaba por la tienda (donde se vendían, telas ropas y mercería), desde allí seguía el almacén, en cuyas estanterías, como pie estaban los cajones de las mercaderías a granel que se ponían en un depósito de madera con tapa bombé, en los cuales se almacenaban los fideos, la yerba, el azúcar, el arroz. Éstos llegaban en bolsas de arpillera, las cuales se estibaban en el tinglado del corralón. Sobre esas barricas estaban los cajones de mercadería que tenían vidrio en el frente para poder saber lo que contenían. Toda esta mercadería se despachaba en bolsas de papel madera y se traspasaba con un cucharón de chapa galvanizada. Sobre eso estaban las estanterías que contenían artículos de bazar. Todo eso detrás de un largo mostrador y sobre él la balanza de dos platos, color naranja, marca Bianchi. Desde el mostrador, dejando un pasillo para que circularan los clientes, hacia adelante estaban todos los electrodomésticos, estufas, cocinas, heladeras, ventiladores, etc. A continuación, casi en la esquina, estaba el despacho de bebidas con una gran estantería y una bacha para lavar las copas. A la vuelta estaba la ferretería que se encontraba sobre el piso que hacía de techo al sótano, que medía, aproximadamente, 10 m por 15 m. En ese sótano, por medio de los elementos necesarios estaban las barricas que tenían una cuna de madera donde se almacenaban los vinos a granel. Para abrirlo había que espicharlos, clavando una canilla en el borde inferior en un agujero que ya venía marcado, que tenía una cuña para calzar la canilla. Ahí venía donde en algunas oportunidades a los nuevos se los bautizaba, entonces, en lugar de darle el martillo especial para canilla, le dábamos un martillo más chico, el que hacía que al clavar la canilla el tarugo se iba para adentro, pero la canilla no entraba, entonces se bañaba de vino. Y siempre había uno que estaba respaldando para solventar el lío que se armaba. Estas barricas venían por ferrocarril, así como muchas otras, la restante en camiones.
En el mismo sótano había tablones con cuña agarrados a la pared y se ponían los quesos que se compraban para estacionarlos, no se vendían los quesos crudos, sino sólo cuando estaban listos para comer. El resto del terreno tenía un tinglado todo alrededor, allí estaba el arenero, las chapas y alambres, tranqueras, torniquetas, puntales y postes, todo lo necesario para alambrar un campo.
De acuerdo con lo manifestado por Balbino con respecto a que le interesaban las actividades que yo hacía normalmente al comenzar a pedirme trabajo, me adjudicó hacer los certificados de trabajo para jubilación de los clientes, ya que, cuando había llegado Perón al gobierno se había dispuesto que los productores agropecuarios hicieran sus aportes jubilatorios. Los mismos surgían de una planilla que debían completar según el cereal que habían entregado, es decir, había que poner, fecha, tonelaje entregado y de qué cereal se trataba y el importe correspondiente a la liquidación de venta, lo que les permitía sacar el porcentaje del aporte que debían realizar. Estos datos los conservaba la compañía cerealera y servían para certificar los años de aportes.
Como era algo totalmente nuevo, lo primero que hice fue ir a Junín al Instituto Nacional de Previsión Social (actual ANSES) a preguntar el procedimiento que tenía que llevar a cabo y la papelería a entregar. Una vez que tuve el conocimiento de la situación me puse a ordenar el trabajo, para lo cual les pedí a los muchachos del corralón que me sacaran los libros, los limpiaran y los colocaran por fechas en un lugar que acondicionamos exprofeso para hacer el trabajo. Cerca de los libros instalamos una tarima similar a los escritorios de la administración, es decir, dos caballetes con una tabla sobre ellos, con una inclinación suficiente como para poder ver los libros y lo suficientemente fuerte como para soportar su peso. Asimismo, les solicité a los muchachos que hicieran una limpieza del sótano para sacar las telarañas, ratones y alimañas que había. Como remuneración les ofrecí que yo hablaría con Balbino para explicarle quién había hecho todo el trabajo, ya que yo solamente dirigía. Por supuesto, al terminar cumplí con mi promesa, llamé a Balbino, le pedí que me acompañara al sótano, nunca me voy a olvidar la cara de terror que puso. Ahí le dije, que no se preocupara, que se iba a encontrar con una sorpresa, así fue cuando prendí la luz del sótano y lo hice bajar, se llevó una grata sorpresa, por la limpieza y el orden de los libros que contaban de 1922 a 1963, año en el que estábamos, le manifesté quienes me habían ayudado y que merecían una recompensa. Pasaron unos días y cada uno de los muchachos bajó a agradecerme. A partir de ahí, el puesto de encargado de administración quedó justificado.
Cuando inicié el trabajo de los certificados, cada tanto tocaban el timbre que había mandado a colocar y se trataba de alguno de los empleados que venían a «coimearme» para hacerse algún sándwich de queso y fiambre con una copita de vino de alguna de las barricas espichadas, manifestándome que siempre se portaban bien conmigo y si necesitaba algo que les avisara.
En este estado de cosas, comenzó mi verdadera preparación para ser un acopiador de cereales, integrándome al personal de J. Fernández y Cía. S. A, firma conducida por sus fundadores don José y su hermano menor, don Jesús Fernández. En los años de 1960, para conformar un equipo de trabajo debía contarse, por supuesto con la parte dirigente es decir los dueños del negocio, como la actividad estaba compuesta por tienda, sedería, mercería, almacén, bazar, venta de amoblamiento del hogar, desde la cocina, el baño, los dormitorios y todo sus complementos, también estaba el corralón de materiales de construcción, una sección para la venta de herbicidas, semillas y todos los insumos para la siembra, una sección para ferretería y repuestos de maquinarias y automotores. Otra sección era la correspondiente a los enseres de los animales que se utilizaban para tirar los sulkys, volantas, carros de paseo y chata para llevar bolsas todos ellos tirados por caballos, los que eran los tiros, riendas, pecheras, cinchas, anteojeras, ganchos, rebenques, fustas, sillas de montar, encerados y otros, y por último la sección combustibles antecediendo a lo que hoy es una Estación de Servicios, compuesta por los tanques subterráneos y los surtidores con lo que despachábamos los distintos combustibles como naftas, kerosene y gas oil. Todo esto necesitaba de una administración.
En el caso del negocio que estamos detallando, en la administración contábamos con los propietarios, los hermanos José y Jesús, y el sobrino Balbino Fernández, también socio de la empresa. Teniendo en cuenta que la actividad había comenzado en el año 1922, para esta época entre José y Jesús Fernández, ya habían comprado una fracción de campo de unas 450 has totales.10 Los hermanos se distribuían las tareas de la siguiente manera: José estaba siempre en el escritorio y negocio de tienda y almacén, se encargaba de todo el control del movimiento que en él se desarrollaba, incluyendo la entrada y salida del personal, ya que la misma se hacía por un extremo del edificio y, ¡oh casualidad!, su escritorio estaba ubicado mirando la puerta de entrada obligada, por lo que se enteraba quien entraba y quién salía, controlando los horarios y manifestando al que llegaba tarde, levantando la cabeza de los montones de papelitos que escribía a mano y con lápiz y luego pasaba para que registraran, y le decía: «Hombre, duermes como propietario».
Antes de llegar a ese escritorio, debía pasarse por la pieza donde se hacían las muestras de cereal o por la de la ABDO (un principio de computadora o recolectora de datos), manejada por el Negro Godoy, desde allí se entraba a un salón donde estaba el resto de los escritorios, uno para cuatro personas incluido yo, otro Balbino Fernández, otro Arturo Benso y uno doble para don José y Jesús. Un gran mostrador dividía este sector de la tienda y en él atendíamos a los productores, a los que necesitaban algo de la administración y a los peones de galpón. Cuántas veces Diógenes Pratti, luego de terminar las tareas como cadete del almacén y siendo de noche, se acodaba sobre el mostrador desde el lado donde permanecía la gente para ser atendida, hasta que comenzaba a decir: «Bueno me viá dir», y al rato lo repetía hasta que con una sonrisa José le preguntaba: «¿Ya has terminado?», y como él decía que si le contestaba: «Pues hombre es hora de irte, vete ya».
La administración estaba compuesta por Jesús Fernández que se ocupaba del campo que mencioné y el control de los que visitaban a los productores en sus campos. Balbino Fernández atendía todo lo relacionado con las compañías de seguros y los bancos, tarea en la cual yo lo asistía. Otro de los integrantes de la firma que trabajaban en la administración era Arturo Benso quién tenía a cargo la parte impositiva y todo lo relacionado a lo contable, incluidas las liquidaciones de cereales 1116 A que yo confeccionaba y él controlaba, pues era algo muy importante con respecto a las utilidades del negocio. Este formulario lo obligaba a hacer la Junta Nacional de Granos para la liquidación de los cereales, sobre la base de los análisis de las muestras de cereales, controlados a su vez por el Distrito Técnico. El análisis se trataba a punto de vista de observación del analista, los daños, el peso, manchas, hongos, problemas que viniera de la época del crecimiento o las heladas (panza blanca, porque era más tirando a blanco que al ámbar característico del trigo), con todo eso se bonificaba o reducía el valor de mercado del cereal y por eso era controlado por el distrito técnico y tenía tanta importancia desde el punto de vista económico para la empresa y para el productor.
Seguimos, entonces, con un jefe de administrativos, tarea que desempeñaba yo según lo expuesto y tres empleados administrativos, Omar Garbarini, Juan Goicoechea hijo, y Arnaldo el Negro Godoy que se ocupaba exclusivamente de registrar todo contablemente con la computadora ABDO. En la sección cereales se contaba con un técnico en peritaje de muestras, Marcelo Ito Guruceaga, y de ayudante para preparar las muestras, Omar Garbarini. Ito y yo manejábamos todo lo relacionado con las muestras de cereal, nos encargábamos de seleccionarlas y mandarlas al distrito técnico de la Junta Nacional de Granos y realizar las liquidaciones de las ventas de los productores. Desde el galpón venían las muestras de cereales en bolsas de arpillera, las que había que clasificar, embolsar en bolsas de cartón en las que se ponían todos los datos que solicitaba la Junta Nacional de Granos, para que estuvieran disponibles para las inspecciones y para poder hacer la muestra que se mandaba al distrito técnico para permitir hacer la liquidación de cereales al productor.
La tienda estaba atendida por otro de los propietarios, don Juan Goicoechea y como empleado su sobrino Telmo Goicoechea (que era un muy buen comprador de mercadería), en ella se podía adquirir todo lo necesario para vestirse, de trabajo o para las fiestas. Don Juan apreciaba mucho a mi esposa Zulma Esther Porta y la apodaba La Mudita, pues cuando comenzaba a hablar, no la podía hacer callar.
El resto del negocio compuesto por el almacén, corralón y repuestos estaba a cargo de otro de los dueños, Ismael Valentino y un jefe, Diógenes Pratti, para la venta al público y repositor, con tres empleados en el almacén, bazar, corralón, Alfredo Seiras, Rubén Avampini y Horacio Fernández, hijo de Balbino. Por otro lado, estaban los galpones donde se almacenaba el cereal embolsado, que también se disponía al aire libre en las playas del ferrocarril, en estibas tapadas con lonas, con un capataz de galpón, el perito clasificador Félix Claise, en Morse, que era asistido por el Negro Arias y los peones de bolsa que se contrataban en un sindicato, y en Irala, Julio Laviano, con los peones de galpón. La compra y venta en el campo la atendían dos hermanos, también integrantes de la firma, Carlos y Rubén Laviano.
Con respecto a cómo se desarrollaba el trabajo, por supuesto en todo lo relacionado a las compras y ventas de las mercaderías se realizaba por el personal enumerado, controlado por los dos encargados de las respectivas secciones, Goicoechea y Valentino. Las ventas a los productores y a los habitantes de la localidad se hacían en raros casos al contado, pues en la mayoría se utilizaba una modalidad que ya no existe, «la libreta de almacén», como se le solía llamar, en ella se anotaba diariamente lo adquirido por los compradores, minuciosamente detalladas, ya que mensualmente, deberíamos en principio, detallar lo anotado por rubro y por supuesto con la sumatoria de cada uno de ellos a efecto de contar con los datos contables necesarios. Debe tenerse en cuenta con respecto la importancia y volumen de este trabajo, que se contaba con aproximadamente quinientas libretas, lo que implicaba varios días de intensa labor, sumando e identificando la denominación de los rubros, para luego contabilizar. Esta tarea la realizábamos una vez al mes Carlos y Rubén Laviano, Marcelo Guruceaga y yo. Cuántas veces los cuatro, sumando libretas los sábados por la tarde, solos en tanta inmensidad de local sentíamos a Carlos renegar e insultar pues cuando controlaba lo que había sumado, notaba que le daba distinto valor, hasta que gritaba: «¡Salioti!», lo que significaba que la suma había sido consolidada a dedo, pero se trataba de un dueño del negocio y todos terminábamos a las risotadas.
También debía atenderse a los distintos viajantes de mercaderías para lo cual los encargados de sección se ocupaban de hacer un relevamiento, a efectos de tener preparados los datos para hacer el correspondiente listado cuando nos visitaran los que levantaban el pedido. En ese mismo momento debía arreglarse con el viajante el estado de la cuenta adeudada y abonar la misma, lo que debía realizar yo como jefe administrativo. Por mi parte también estaba a cargo de todo lo relacionado con la contabilidad, la confección de los certificados para la jubilación de los productores, para lo cual debía consultar los libros desde los años 1922 a la fecha de confeccionarlo, para establecer los kilos y cereal vendido por intermedio de la empresa, datos que debían consignarse en el certificado. Para esta actividad debía internarme en los sótanos de la empresa que, como dije, hice limpiar adecuadamente. Allí revisaba hoja por hoja y libro por libro, unos inmensos tomos con tapa de cuero de seiscientas hojas duras tipo 95 g o más y de 90 cm por 50 cm y unos 15 cm de lomo. La única ventaja era que nadie me controlaba y en ese lugar de trabajo guardaban los fiambres, quesos y frutas secas y otras mercaderías. Esto hacía que los compañeros muy solícitos vinieran a ofrecerme ayuda o a preguntarme si necesitaba algo, pero siempre lo hacían con unos panes frescos, para aprovechar a comer algo de lo almacenado en el lugar. Con respecto a estos certificados hoy recuerdo, los de Antonio Castañon, Benjamín Vandamme, Domingo Chechio y mi suegro, Vicente Porta. También debía atender los gastos y pagos referidos a proveedores representados por los viajantes, controlar el saldo de bancos, liquidación a los pistines, que eran los peones de galpón que movían las bolsas de cereal. De esta manera, al cabo de dos años, me convertí en el jefe administrativo con cuatro personas a mi cargo. Por otro lado, y en tal carácter, colaboraba con el perito en muestras de cereales, lo cual, cuando el productor vendía el cereal entregado, me permitía conocer los datos de calidad, a efectos de realizar la correspondiente liquidación. Debe tenerse en cuenta que en esa época, existía un muy efectivo control por parte de la Junta Nacional de Granos, ente estatal que reemplazó al inicial en esta actividad, al Instituto Argentino para la Promoción Industrial (I.A.P.I.) La Junta, hacía un seguimiento muy detallado y estricto de toda la producción agropecuaria, enviaban constantemente inspectores para constatar la existencia de cereales, debiendo de nuestra parte, mensualmente, confeccionar el formulario C 14, tarea que también recaía en mi persona, el cual detallaba minuciosamente las entradas de las distintas mercaderías, lugar de almacenaje, calidad y los traslados de la misma por ventas a fábrica o exportación, para lo cual se confeccionaba el correspondiente formulario 1116 B para incorporar mensualmente los datos a la declaración jurada de movimientos formulario C 14, o a depósito en los distintos agentes de comercialización de mercadería, con detalle de la ubicación de los mismos lo cual también se declaraba en el mismo comprobante para que la Junta pudiera rastrear por dónde iba el cereal. Con todo esto en condiciones se podía realizar la venta por intermedio de los corredores de cereales o directamente a la exportación si estaba permitido. Al vender el productor, se confeccionaba el formulario 1116 A, que registraba todos los datos necesarios para volcar en el C 14 y el respectivo importe a pagar, luego de efectuar los distintos descuentos, que en estos años eran mucho menos que en la actualidad, debido a que la influencia del flete en los mismos era mucho menor, pues el traslado se realizaba mayormente por ferrocarril, lo que hacía que fuera menor que el del camión, por otro lado las comisiones eran superiores a las actuales, rondando el 6 o 7 %, así y todo los costos no superaban el 12 o 13 %, debemos tener en cuenta que los valores descontados por impuestos también eran menores a los actuales.
Nunca podré olvidar a la vieja máquina Facit que trabajaba por repetición, con la cual liquidaba el trabajo de los peones de galpón, que eran entre seis y ocho. Con esa Facit, que contaba con tres palancas giratorias, una en el carro superior que realizaba la tarea de borrar los resultados, una al frente, por debajo del teclado, que movía el carro y una al costado, que era la que accionaba el sistema que permitía acumular o restar, según correspondiera, multiplicaba por repetición y sumaba, restaba o dividía. Este infernal aparato funcionaba por acumulación, es decir que se tecleaba el valor que intentaba multiplicar, el multiplicando ejemplo 670, luego con una perilla, por acumulación es decir rotando tantas veces como indicaba el multiplicador, por ejemplo, cuatro unidades, cinco decenas, cuatro centenas, multiplicaba por 454 girando en total trece veces. Tenía algunas trampas para ahorrar pasos, por ejemplo, para multiplicar por nueve unidades, en lugar de girar hacia adelante nueve veces, corríamos el carro a las decenas girábamos una vez hacia adelante y regresando el carro a las unidades, donde girábamos al revés es decir diez decenas, menos una unidad son nueve unidades, lo que da por resultado 304.180. Esto lo debía hacer con suma rapidez y eficiencia, pues se trataba de dinero saliente y si me equivocaba en menos, tenía a los peones delante mío, controlando y sacando cuentas con los dedos o a lápiz, y pobre de mí, si me equivocaba, pues armaban un escándalo, mucho más debido a que uno de ellos, el Cholo Pratti, hermano mayor de Diógenes, el ahijado de don José, era el comunista, secretario del gremio que en esa época se llamaba de Peones de Bolsa, luego fue FATRE y más tarde URGA, ya muy en esta época. El Petiso Rodríguez venía con su libretita de tapa negra, con el lápiz en la oreja, miraba las cuentas, empezaba a dudar, a protestar y al final me decía: «Che, che, che, basta, a mí me la hacés a lápiz». Él quería que le pusiera a lápiz que había movido tantas bolsas, a tanto la bolsa, habiendo ganado x cantidad de pesos, porque le desconfiaba a la máquina y mucho más cuando nosotros habíamos agarrado mucha velocidad de trabajo, dándole vuelta cada parte de la máquina que ellos no podían seguir nuestro ritmo. Por el contrario, si calculaba de más, es decir a favor de ellos, no decían nada, pero cuando Arturo Benso, socio de la firma y mi inmediato superior controlaba y encontraba el error, me daba una reprimenda, a lo cual Balbino Fernández se reía y me cerraba un ojo, en complicidad.
Por la tarde y todos los días debía cerrar la caja, contabilizando en planillas todos los movimientos del día, controlando el saldo con el efectivo en Caja. Con estas planillas, los otros empleados, contabilizaban. Como Arturo Benso era muy desconfiado, los sábados al mediodía, luego de que yo cerraba, se ponía todos los papeles de la semana bajo el brazo y los llevaba a su casa para controlarme. Esto lo soporté por dos años durante los cuales nunca encontró nada mal aplicado, con confusión de la cuenta a la cual había que imputar, o un importe que no correspondía con el documento. Como él era recibido en la Academia de Contabilidad Mariano Moreno no tenía estudios con diploma, en cambio yo sí porque era Perito Mercantil de la Nacional de Comercio de Junín. Un día que se enojó porque yo el sábado al mediodía me atrasé, pretendió reprenderme, a lo cual le eché en cara que, si durante dos años no había encontrado un error, para qué se molestaba en controlar, si yo tenía más estudio que él. Balbino, mi padrino, pacificó las cosas tratando de hacerle comprender que yo tenía razón y que se sacrificaba todo el fin de semana inútilmente, ya que venía haciéndolo dos años y nunca encontró errores. Arturo aceptó, pero quedó muy ofendido tanto es así que, durante varias reuniones en el Club Atlanta, donde él era el presidente de la Comisión y yo secretario, tuvimos varias reuniones tensas, hasta que le hice comprender que no había pretendido ofenderlo, y allí se terminó todo, con las respectivas disculpas de ambos. Esa discusión trajo una reunión entre los socios de la compañía: los Fernández, José, Jesús y Balbino, y Arturo Benso. Decidieron que me habían traído para ayudar y no ser peón, de ahí que me nombraron jefe administrativo.
A efectos de mejorar la situación, investigando descubrí, por conversaciones que mantuve con el vendedor de equipos para contabilidad Barberis,11 de Junín, que existían ya en el país unas máquinas Abdo que trabajaban con un cabezal electrónico con una bocha donde estaban todos los signos necesarios para realizar la contabilidad y escribir y de esa manera comenzamos a llevar adelante la contabilidad, que requería la colocación de cinco copias con carbónico de manera que con una sola impresión cada copia registraba uno de los libros de contabilidad: Caja, Diario, Mayor con esto está hecha la contabilidad. Luego, el Inventario y Estadística. De esta manera, logré justificar mi nueva categoría. En toda la parte administrativa, tenía cuatro colaboradores, un cajero que registraba las operaciones, ya que el dinero estaba a mi cargo, un archivista, el que manejaba la incipiente computadora para contabilizar y quien asentaba todas las operaciones bancarias.
Ya hemos visto todo lo relacionado con el movimiento dentro del local comercial, por lo tanto, debemos comenzar a describir cómo se realizaba el acopio de cereales. Los encargados de salir a visitar a los clientes, los hermanos Carlos y Rubén Laviano, a quienes controlaba don Jesús Fernández, se ocupaban de llevar adelante y construir con el productor agropecuario y su familia una unión que se transformaba en sincera, leal e indisoluble, ya que incluía un trato familiar y con lazos muy fuertes. La tarea se llevaba a cabo diariamente desde muy temprano, alistando los vehículos, que por supuesto se trataba de camionetas, controlando su funcionamiento para que los llevara a destino seguro. Ya en el domicilio del colono las charlas eran muy largas, pues ésta estaba compuesta por saber qué necesidades tenían de lo que se vendía en el negocio, de manera que levantaban el pedido respectivo que en la próxima visita le llevarían directamente a la chacra. Cabe aclarar que las ventas a los productores y en general a todo lo relacionado con el campo, se realizaban con pago a la cosecha, es decir que hacíamos de financistas. Por otra parte, junto al productor se recorría el campo, para observar su estado, y deliberar con respecto a la conveniencia de sembrar tal o cual cereal y qué variedad de semilla colocar, por lo que, al realizar esa tarea, debíamos contar con el respectivo conocimiento para dar el consejo adecuado, además en caso necesario le ofrecíamos una visita de un ingeniero agrónomo, sobre todo por nuestras relaciones con los semilleros. Estos asesoramientos favorecían al chacarero en primera instancia, e indirectamente al negocio que representábamos, ya que si le iba mal al cliente nosotros no podríamos cobrar lo financiado y debe tenerse en cuenta que esto pasaba por todos los rubros mencionados cuando describimos el negocio, incluido dinero adelantado para los gastos familiares: los gastos médicos e internaciones en clínicas y sanatorios, compra de combustible, más el combustible para las tareas del campo que le financiábamos nosotros ya que éramos representantes de la Petrolera ESSO y contábamos con tanques subterráneos para almacenar el combustible y los respectivos surtidores para el despacho.
Con respecto a las semillas y a efectos de contar con las necesarias, debemos manifestar que esto implicaba tener contactos con los semilleros de esa época, los cuales nos nombraban representantes de sus productos. Cada semillero tiene su calidad de semilla, sus genes, resistente a la helada, a la lluvia, más rápido o más lento el crecimiento, cambia el tiempo de germinación, de producción y cosecha. Por lo tanto, para aconsejar y vender alguna semilla el semillero te pedía algún tipo de exclusividad y la posibilidad de visitar los terrenos para asegurarse de que la semilla iba a cumplir su cometido en ese lugar. En cuanto a las otras semillas teníamos a Cargill, Molino Chacabuco, Don Mario, más adelante Pioneer, según la variedad de semilla que el productor quería sembrar, lo cual nos traía bastante trabajo porque cada uno quería poner su nombre como propaganda en los campos, así que muchas veces éramos nosotros los que colocábamos los carteles con las marcas de los semilleros. Nosotros comprábamos al semillero y luego le vendíamos al productor, pero teníamos la obligación de vender esa semilla sin violar las bolsas con sus etiquetas y los permisos que ellos tenían. Una de las semillas que más utilizamos fue la de Dekalb, trabajamos mucho con ellos. De Ciervo y Bruno de Junín tenían la representación y nos convertimos en vendedores de Dekalb. Siempre había que tener muchos tipos de semillas para entregar porque cada productor tenía su pedido y sus condiciones para comprar. En la década de 1970 los hermanos Faggioli eran los dueños de Dekalb. De Ciervo y Bruno los trajeron a Junín representándolos. Nosotros aprovechamos la volada porque había que ir con las bolsas de semillas para repartirlas en los campos, al principio gratis para que las probaran y así nosotros empezamos a participar en las ventas y con ellos nos convertimos en distribuidores, ellos nos traían la producción y nosotros la colocábamos en la zona. Dekalb funcionó muy bien, tenía muy buena semilla, que se vendían en toda la zona. Pudimos vender semillas a acopiadores también, no lo hacía Dekalb, los representamos nosotros y acrecentamos la cantidad de ventas. Eso duró unos cuantos años, hasta que Dekalb vendió la patente y los nuevos dueños ya no nos permitieron seguir.
Con respecto a este asesoramiento, cuando abrimos el local de remate feria con Leonardo Minervino, pensé que con solamente el título de Perito Mercantil me sería imposible convertirme en un eficiente actor en las tareas relacionadas con el campo. Por tal motivo y de forma inmediata, comencé a ver qué podía estudiar para prepararme mejor para cumplir bien mi cometido. Enterado de que la Universidad de Rosario dictaba un curso a distancia, en aquella época por correspondencia, me inscribí y de esa manera y luego de ciento diez clases, pude convertirme en Perito Práctico de Agronomía, título otorgado el 30 de noviembre de 1964. Esto me permitió cumplir eficientemente con los asesoramientos respecto a siembras lo que ya había aplicado en las praderas para los campos con hacienda. Finalizado éste y siempre trabajando en el acopio, enterado que en Junín la Universidad Católica Argentina dictaba un curso de dos clases semanales de Teoría y Práctica de Administración de Pequeña y Mediana Empresa, me inscribí conjuntamente con dos empleados administrativos de la empresa, Marcelo Guruceaga y Arnaldo Godoy y dos de los socios que recorrían el campo Carlos y Rubén Laviano, de esa manera y como duró tres años, el 9 de diciembre de 1967 recibí el preciado título, firmado por Monseñor Derisi director de la Universidad, Desmaras Luzuriaga (que nos dictó la cátedra de Marketing) como Director del Curso y Valseschi como Decano de la Facultad de Economía.

Certificado del Curso de Teoría y Práctica de la Empresa
De esta manera, completamos el equipo para el desarrollo de la empresa. Llegado a esta instancia comenzamos a analizar con el productor las distintas posibilidades que teníamos de siembra, contemplando el rendimiento económico de la siembra que se proyectaba, teniendo en cuenta la rotación de los lotes al efecto de recuperar su fertilidad, al igual que lograr recuperar la estructura de los suelos. Así lográbamos que el rendimiento de los lotes fuera mayor y en las épocas de descanso del campo, recuperando la estructura, los mismos no se volaran por el efecto de los vientos, debido al trabajo excesivo que produce su deterioro dejándolos como un polvo.
En los años de los cuales estoy comentando, ya se sembraban los híbridos debido a que en el país las investigaciones respecto de ellos se comenzaron en la década de 1950, por los semilleros locales Klein ubicado en Alberti, y Buck de Arroyo Dulce partido de Pergamino, a los cuales se sumó luego el extranjero Morgan y más tarde otros del mismo origen que se asentaron en el país, entre ellos Northun King y Monsanto.
Los trigos que se usaban eran casi todos de polinización abierta, del tipo piamontés, ingresados al país por los inmigrantes, lo que permitía su multiplicación a partir del original, al menos cinco veces. Como no nos controlaban, lo podíamos reproducir las veces que quisiéramos, pero sí tenía un tope de veces porque ya se iban perdiendo las cualidades de la semilla, había que conseguir semilla nueva, original y ahí empezar de nuevo a reproducir. Para eso teníamos el banco de semillas y la gente que nos reproducía en sus campos, a quienes les dábamos un canon. Esto con el trigo, con relación al maíz se sembraron unos cruzados entre materiales europeos y americanos del sur de Brasil, Paraguay y norte de Argentina, iniciando la siembra de los híbridos en los años 1953, a partir de lo cual debía siempre comprarse la semilla original, porque el híbrido solo no puede reproducirse.
Debido a lo comentado y con la finalidad de economizar gastos al productor ya que al año siguiente tendría su semilla producida por él, no debiendo adquirir originales que fueran híbridos, de esta manera compraba semilla solo cada cuatro años y en cantidad para producir semilla propia. Cuando se impusieron los híbridos esto no se pudo hacer más con el maíz ya que no se puede sembrar lo producido por un material de estas características, pues al tratar de multiplicarlo pierde su cualidad. Con la modalidad del productor de reproducir su semilla y al mismo tiempo para incrementar las utilidades de nuestra empresa mediante el cobro de servicio de clasificado, conjuntamente con un tío de mi esposa Zulma, llamado Eduardo Sánchez, que no contaba con ningún estudio pero era sumamente observador, investigamos y éste pudo construir una clasificadora de semillas, para ello visitó algunas exposiciones donde se vendían estas máquinas, que tenían un precio prohibitivo. A partir de esas observaciones construyó una que constaba de tres zarandas con inclinación opuesta y las perforaciones de acuerdo al tamaño de la semilla a clasificar, y montadas sobre un bastidor de madera, con bujes con bolilleros de automotores, la cual limpiaba la semilla cosechada por el productor eliminando de la misma todas aquellas impurezas que la máquina cosechadora había dejado como cuerpos extraños, granos quebrados, tallos de trigo, el tejido que recubre al grano cuando está en la espiga y cualquier otra suciedad y al mismo tiempo separaba el grano según su tamaño, todo esto con extracción por distintos conductos y embolsados a la salida. Terminada esta tarea las bolsas obtenidas eran estibadas según su procedencia (de cada productor) y variedad ya que existían varias, rotulando las pilas a efecto de que, llegada la cosecha del año siguiente, pudiéramos entregar a cada cliente sus semillas que había seleccionado al cosechar y nosotros le clasificáramos dentro de los galpones ferroviarios que la empresa tenía concesionados en las estaciones de Morse e Irala.
Se trataba de dos galpones en cada estación, de 40 m de largo por 25 m de ancho que se encuentran a la par de la vía del ferrocarril, en ellos también se guardaba el cereal destinado a la venta, que se cargaba por vagones a su destino. Para ello se efectuaba el siguiente movimiento: se atracaba el vagón a la par del galpón, se ponían dos tablones de 6 m de largo y 0,40 m de ancho y pulgada y media de espesor, que unía la vereda perimetral del galpón elevado del nivel de piso 1,50 m, con la puerta abierta del vagón. Para cargar las bolsas, por intermedio de un hombre que se subía a la estiba las mismas se bajaban directo al hombro de otro hombre (pistín) que por intermedio de los tablones la llevaba al interior del vagón.
Al cargar la mercadería en el vagón, con bolsas de 60 kg, se hacía una arriesgada maniobra pues, al paso del hombre con la bolsa en el hombro, el encargado del control de la carga debía obtener una muestra clavando un «calador de bronce» de aproximadamente 50 cm de largo, que variaba de tamaño según de qué cereal se trataba y la trama de la bolsa que en el caso de las semillas finas era más cerrada. El calador es una media caña terminando en una punta con la última parte rellena con un cabo de madera hueco por donde se deslizaba el cereal directamente a una bolsa plástica para recolectar la muestra de más o menos dos kilos, adherida al final de este donde quedaba la muestra obtenida.

Caladores de grano actuales
Mi primera intervención en la operación fue dirigida por otro tío de mi esposa, Irineo Sánchez (hermano de Eduardo) que era el capataz de galpón y todas las planchadas de bolsas de 60 kg que se estibaban al aire libre en la playa. No pueden imaginar la sensación de terror que dan las primeras caladas (como se llama el procedimiento), al tener que, al paso casi de trote enterrar el calador en la bolsa casi 30 cm y del otro lado va la cabeza del peón que la lleva que queda a 30 cm de la punta del calador, ni pensar qué pasaría con el hombro del hombre si se le erra a la bolsa, por supuesto se supera la molestia que causa y luego es un acto normal y mecánico. Pero debe tenerse en cuenta que debíamos hacerlo en aproximadamente 80.000 toneladas de cereales que a 60 kg la bolsa da la cantidad de 1.333.333 bolsas, lo cual revela la intensidad de la tarea, por supuesto no se calaban todas las bolsas, el encargado o el ayudante lo hacían tratando de sacar una muestra fiel del lote a cargar con el fin de conocer la calidad del cereal que se estaba vendiendo.
Una anécdota para destacar es que entre los peones había uno llamado Goyo Díaz, quien corría carreras pedestres y se entrenaba en la plaza, frente a la casa de mis padres, y pudo llegar a correr la maratón de Buenos Aires, junto al famoso maratonista internacional Delfor Cabrera saliendo segundo del mencionado. Tenía unas piernas tan potentes, que se permitía cargar una bolsa en la cabeza y una en cada hombro (calculen que cada bolsa pesaba sesenta kilos), previa calada iniciaba la carrera y acompañado con el sube y baja de los tablones por el peso, las introducía al vagón. Las bolsas utilizadas eran de hilo de yute, hasta la llegada del hilo de nylon y/o plástico.
Los medios de transporte para llevar el cereal a los galpones eran los camiones de la época a saber, algún Dodge, Chevrolet y Ford, pero los más comunes los Mercedes Benz 1114, también los Scania y algunos viejos Hanomag. Por supuesto que los más usados para llevar el cereal a fábricas, molinos o puertos eran los considerados caballitos de batalla, los Mercedes Benz 1114 y Scania por ser los más utilizados por su rendimiento. Cuando la mercadería era trigo, si no se entregaba en puertos para la exportación, lo hacíamos en los molinos, los más cercanos eran Molinos Tassara, fundado en 1896 en Junín con desvío ferroviario desde este a todos los destinos del Ferrocarril San Martín, o a Molino Muscariello Hnos, también de Junín y fundado en 1928, seis años después de la empresa donde yo actuaba y relato.

Molino Tassara
Otra relación importante entre los acopiadores y la gente de campo de la época era con quienes tenían las trilladoras. Un ejemplo de esto es la anécdota de colaboración con el problema que tuvo Tomás Ferreyra, también tío de mi esposa, Zulma. Cuando vino era de muy poco hablar y estaba en la esquina del negocio, dando vuelta una correa en las manos y diciendo
—¡Qué sé que…, qué se que…, qué se que…!,
como nadie lo atendía, repetía,
—¡Qué se qué…!
Hasta que uno de los que estaba a cargo del almacén y socio de la empresa, Ismael Valentino, le dice:
—Pero Tomás, ¿Qué querés decir?
—¡Qué sé que…, qué se que…, que se quema la máquina trilladora.
De tal manera todos los autos disponibles salieron junto con él para ayudarlo a salvar la máquina, estos actos de solidaridad eran muy comunes en la época.
Desde que empecé a comercializar con cereales, sin haberlo hecho desde que se inició el sistema, ya que el mismo se inició en los años ‘40 con el nombre de IAPI, la comercialización siempre fue controlada por el gobierno. Siempre fue cambiando, pero en base a los mismos requisitos. Cuando comencé a operar el que manejaba el sistema era el Distrito Técnico de la Junta Nacional de Granos, como árbitro que controlaba la calidad y las liquidaciones. Esas operaciones se elevaban al ente rector, la Junta Nacional de Granos, la misma siempre estuvo controlando las operaciones, dado que había una intención de llegar, en algún momento, a ser la operadora de todas las compras y ventas del país. De todas maneras, las compras y ventas se hacían por medio de una cadena de intervención que era el Distrito Técnico que controlaba la calidad, luego había una primera instancia que eran los corredores de cereales y luego los exportadores. En ambos estaban incluidos los movimientos que se efectuaban por medio de la Cámara de Comercio de Cereales. Es decir que, una vez finalizado el análisis de calidad nosotros podíamos efectuar las operaciones de ventas a los corredores, los cuales pasaban a ser controlados por la Bolsa. Eso permitía establecer los promedios del valor de los cereales según el puerto hacia el cual se realizaba la operación y diariamente se publicaban en todos los medios del sistema comercial, publicación que se realizaba por medio de la Cámara Arbitral de la Bolsa de Cereales. Todos los contratos de compra de cereales que hacíamos a nuestros productores eran enviados con una copia a la Bolsa de Cereales y otra al corredor que intervenía en la misma. Ahí surgían los impuestos que el gobierno aplicaba a los cereales, para recaudar por medio de la DGI, después llamada AFIP, o sea que fue la fusión de Dirección General Impositiva y Administración Nacional de Aduanas, actualmente se llama ARCA. Cada vez que adquiríamos un tonelaje de cereal teníamos que hacerles saber a los productores los valores existentes al momento de la operación dado que se tenía en cuenta para eso todos los gastos que había, según el puerto al que se enviaba la mercadería: fletes y gastos generales.
La decisión de vender se tomaba cuando el productor venía a buscar dinero y necesitaba vender el cereal para sus compromisos económicos. De acuerdo con eso teníamos el tonelaje que vendía, hasta ahí la propiedad era compartida, porque si el productor decía me lo quiero llevar tenía que pagar nuestros gastos de depósito y acondicionamiento, pero nunca se nos dio una situación así, siempre el productor que nos entregaba a nosotros vendía con nosotros. El precio se establecía según la Bolsas de Cereales de Buenos Aires y después entraron las de Rosario y Bahía Blanca, y los molinos de toda la zona que te mandaban las condiciones que tenían para comprarte el cereal. Nuestro contacto con los productores nos permitía saber qué tenía y qué iba a necesitar cada uno, y sabiendo nosotros cómo estaba el mercado, les aconsejábamos cuándo era más conveniente hacer la venta.
Con los exportadores no teníamos ventas en forma directa, eso se hacía por medio de los corredores de cereales, a saber, Alaber Fábrega y Compañía, donde estaba el queridísimo Enrique Parallieou, nuestro gran amigo; Eduardo Mouseau, un corredor privado independiente; Cereales SRL donde estaban Enrique Georges y Antonio Schulze; al último tiempo en que trabajé otro gran corredor de cereales fue César Gnocchi. La venta se hacía de acuerdo con el cereal que había que vender, tengo equis toneladas para vender, de acuerdo con eso y al mejor mercado se establecía el precio, se hacía la orden de carga, los remitos y se despachaba la mercadería. Nosotros hacíamos un seguimiento de los precios del mercado, tanto a Rosario como a Buenos Aires, luego cruzábamos los fletes según el lugar de entrega, y ahí decidías qué mercado y qué corredor iba a intervenir. A veces, sabiendo los precios podíamos intentar venderle a alguno de ellos en algún puerto determinado, haciendo una negociación, a veces había que consultarle al productor, sobre todo si había bajado el precio, porque si había subido nunca le consultábamos, y ahí pactábamos la operación.
Con respecto a las máquinas usadas en el campo, en el almacén contábamos con los repuestos a la venta de las marcas más usadas y que no eran muchas. En la década de 1950 se trataba de tractores con rueda de hierro dentadas para que no patinaran, arados de rejas de distintas pulgadas de acuerdo con el tractor con la cual lo arrastraban, discos también de distintas medidas y por la misma razón, rastras de dientes para desmenuzar los terrones del lote y sembradoras de cuatro tachos redondos con una placa renovables de agujeros de distintos tamaños, según las semillas a sembrar. Las trilladoras se componían de una segadora que trabajaba en el campo y los atados de trigo se traían al patio del campo donde se trillaba, con una chata playa tirada por caballos y en este estaba la trilladora fija con una cinta que llevaba los atados hacia el molinete que al girar pegaba en la espiga y sacaba el grano, y se procedía a embolsar la mercadería obtenida. En la década de 1960 todas estas herramientas se modernizaron y entró nuevamente el caucho.

Tractor con ruedas de hierro

Rastra de dientes

Sembradora
Empezaron a entrar herramientas más o menos caseras con los colonos, hacia los años ‘20, luego empezaron a intervenir las empresas que se convirtieron en los fabricantes de la maquinaria pesada de la agricultura, arados, discos, rastras, cosechadores, entre ellos Vasalli y otros más. Para la época en que Perón empezó a manejar el tema de la agricultura ya había movimiento de herramientas nuevas, principalmente las de Siam Di Tella. En la época de Frondizi creció mucho Vasalli que fue la que casi copó todo el mercado. Y entraron John Deere y otras. Las fábricas de herramientas hicieron grandes planes de producción, se hicieron herramientas nuevas.
Lo que hizo Perón fue las colonias, acrecentó la producción creando las colonias, expropiando a Bemberg (de Irala hacia Junín) y a los Acevedo (de Irala para Bragado). Eso fue lo que le dio el auge a la producción agropecuaria de la zona. Para mí, el problema fue la creación del IAPI, con un control demasiado estricto de la producción y después se convirtió en la Junta Nacional de Granos que fue un monstruo, metiendo mucha gente que no sabía nada de agricultura, un organismo totalmente inoperante, trabando por todos lados el tema de la producción. Porque ya en esa época todo se comercializaba por la JNG, desde el momento que se cosechaban las muestras iban a los distritos técnicos, así se determinaban las calidades y con eso se vendía a la JNG que luego les vendía a los exportadores. Es decir, una comercialización totalmente trabada.
Habiendo ya descrito la composición de una empresa de acopio de cereales, es menester detallar alguno de los entes estatales que colaboraban con el desempeño de la actividad. La creación del I.N.T.A, (Instituto Nacional de Tecnología Agropecuaria), fue muy importante a efectos de la colaboración en la Extensión Agropecuaria. Fundado por decreto N.º 2168/56, por el General Pedro Eugenio Aramburu, que en la década del ‘60, ya muy organizado, inició la extensión Agropecuaria colaborando con los productores y los acopiadores, actuando como ente autárquico durante las décadas del ‘60 y ‘70, en la década del ‘80 pasa a depender del Ministerio de Asuntos Agrarios, para en el año 2000 se convierte nuevamente en autárquico, pero dependiendo políticamente de la Presidencia de La Nación y con muy poco presupuesto, lo que hace que se reduzca su actividad. Su función en los ‘60 y ‘70 la realizaba por intermedio de los ingenieros agrónomos de las Agencias de Extensión, con asiento en las ciudades cabecera, en nuestro caso Junín y Chacabuco. Esta gente era de la ciudad, no necesariamente habían tenido campo, pero, de todos modos, eran bien recibidos por los productores agropecuarios. Las tareas realizadas eran la de asesoramiento a los acopios —cooperativas preferentemente— o a productores a quienes con visitas periódicas a los negocios o a campos durante las cuales daban los consejos correspondientes para el manejo de los campos, con la recomendación de las tareas a realizar o las semillas que convenía sembrar con prescindencia de marca ya que lo hacían de acuerdo a las cualidades de los suelos a los cuales se intentaba cultivar, proponiendo las líneas de semillas que el propio INTA estaba experimentando. Se conformaron los Clubes 4 A, que agrupaban a los jóvenes hijos de los agricultores a quienes informaban de las distintas alternativas en la comercialización, daban cursos sobre el manejo de maquinarias agrícolas como tractores, cosechadoras y las recomendaciones de la manera de arar y el tipo de herramienta a usar, como cinceles, discos, zapines. También los instruían sobre la conformación de cooperativas, indicadas como una alternativa para la defensa de sus finanzas. Con relación a los mayores, a los padres los guiaban en el manejo de la empresa agropecuaria y a las madres las agrupaban en los clubes Hogar Rural, en donde las asesoraban en las tareas del hogar, las artesanías y la economía relacionada con el hogar. Daban clase de cocina utilizando los productos del campo relacionados con los cereales y las instruían en la crianza de los animales de corral, como gallinas, pollos, conejos, pavos, para ser utilizados como comestibles.

Reunión en la Cooperativa de Irala, década de 1960
Nota: sentados de izquierda a derecha mis cuñados Roberto Ramón Porta e Hilda Grande, Enrique Villar, mi esposa Zulma y yo. Lamentablemente, no recuerdo a los que están parados.
Atajar el cielo con las manos: Goyena, Grigera y Cía.
A esta altura de mis avances en la actividad, surgió un serio inconveniente familiar, mi padre sufrió en distintos periodos dos trombosis y para fin de 1970 un infarto que le dejó varias secuelas en la boca, el brazo y pierna derechos, lo que le impedía trabajar, dificultades que en el correr de varios años superó, pero por el momento necesitaba ayuda. Su íntimo amigo, Balbino Fernández, me llamó una tarde y me dijo que, debido a lo que estaba padeciendo mi padre, y habiendo conversado con él, habían decidido que fuera a trabajar a Goyena, Grigera y Cía. S. A. para reemplazarlo en sus tareas, que ya conocía pues las desarrollaba con ellos.
Por supuesto que todo me tomó de sorpresa y me hizo dudar si debía hacerlo, pero Balbino lo notó, y argumentó que mi padre era socio así que me incorporaba en la sociedad, pero si no podíamos salvar la empresa, volvería a casa Fernández, pues mi puesto estaría esperándome. Esto demuestra el grado de familiaridad que se vivía en un pueblo de seiscientos habitantes, donde dos empresas de la misma actividad fundadas en la década de 1920 compartían todo, comercial, social y familiarmente. De esta manera el 3 de marzo de 1971 dejé de pertenecer al personal de J. Fernández y Cía. S. A. y me incorporé en Goyena, Grigera y Cía. S. A. el 1 de abril de 1971. Las tareas que realizar eran las mismas que en J. Fernández y Cía. S. A.
Relato a continuación cómo se componía la sociedad cuando yo ingresé. Don Gabriel Goyena y don José Grigera ya habían fallecido, quedando los hijos del segundo con la representación, pero sin participar de la administración del negocio. Luego, de los socios mayoritarios que quedaron, mi padre era el que estaba haciendo las tareas en la sección cereales donde se ocupaba de todo lo relacionado a la recepción, control de muestras, análisis de calidad y humedad y las relaciones con el Distrito Técnico de la Junta Nacional de Granos, donde se enviaban las muestras de lo recibido, para arbitrar la calidad del cereal y de acuerdo con esto liquidar a los clientes. También atendía las comunicaciones con los corredores y en esa época con muy pocos exportadores ya que los negocios se canalizaban por medio de los primeros y en la Bolsa de Cereales, en nuestro caso la de Buenos Aires. La muestra de cereal que debíamos analizar del producto venía en una bolsa de cartón especialmente destinada para eso, agujereada de manera de cerrar la boca introduciéndose en los dos agujeros que quedaban frente a frente un clip de chapa que se abría en dos partes para cerrar. Esta bolsa llegaba a nuestro escritorio por medio del perito que, en el galpón, cuando llegaba la mercadería, tomaba la muestra con el calador. Ya en el escritorio, nosotros contábamos con las paletas de chapa necesarias, la balanza de peso hectolítrico, los termómetros y las lupas correspondientes. Despejábamos la mesa y sobre una cartulina blanca desparramábamos la muestra. Ya en el cartón venía establecido el kilaje de esta. Ahí se revisaban todos los granos, se detectaban los que tenían algún desperfecto, alguna mancha o picadura de algún insecto y también establecíamos si había algún problema por las heladas o mal tiempo. Por ejemplo, el grano de trigo se pone chuzo, en lugar de estar alargado se chupa y se hacen canaletas, lo cual lo aliviana y tiene menos peso, eso quiere decir que lo había afectado una helada o la seca. En el caso del maíz se nota menos brillo, más flaco, manchado. Al instante empezábamos a separar los granos que tuvieran algún problema, incluidos los granos quebrados. Con todo eso distribuido armábamos grupos diferentes, luego con la balanza de peso específico compuesta de dos platos y pesas de bronce pesábamos cada uno de los grupos que habíamos formado. Cada grupo tenía establecido un porcentaje de rebaja de acuerdo con su peso, de no haber ningún grano apartado el resto era bonificado cien por ciento. Tomado el peso de cada uno de los grupos lo anotábamos en el formulario de análisis correspondiente junto con el total de kilos de la muestra y con ello se hacía el cálculo de la rebaja o de la bonificación que cada uno tenía. Ese formulario era el famoso C 14. El cálculo que se hacía era el peso de la muestra por el porcentaje de rebaja, lo que establecía la rebaja que tenía ese grupo, es decir, el porcentaje de descuento que se hacía por calidad. La sumatoria de todas las rebajas de todos los grupos que teníamos daba el resultado de la rebaja que tenía esa muestra, o sea el total de la liquidación de la entrega efectuada. Los porcentajes los establecían las reglamentaciones de la Junta Nacional de Granos, a través de tablas.
Las comunicaciones debían ser fluidas, menciono esto para tener en cuenta pues en un párrafo aparte relataré las peripecias con los teléfonos, ya que existían en la localidad solo dos teléfonos a magneto, el 2 de J. Fernández y Cía. S. A., el 3 de Goyena, Grigera y Cía. S. A., y un tercero rural, el 1 de la estancia de Lapietra. En la administración dirigía los trabajos Edgardo Yoyo Goyena, dos años mayor que yo y recibidos ambos en la Escuela Nacional de Comercio de Junín, donde el rector había sido Nino Giecco, recibido a los veintitrés años de contador, es decir cinco años mayor que Yoyo y era nuestro contador, a quien cuando yo me incorporé, conjuntamente con Yoyo, le hacíamos los balances y solo se los entregábamos para firmar. Contábamos con dos administrativas: Marta de Brugnoni y Mirta Garbarini (hermana de Omar, el que ya mencioné en los equipos de trabajo de J. Fernández y Cía.), que había sido compañera de Zulma en la escuela primaria del pueblo. La sección tienda era atendida por otro socio, Edmundo Clivio. El almacén, ferretería, repuestos y artículos del hogar estaba controlado por el socio Juan Cadillac, con la colaboración de Bartolomé Benso (debo observar que este era hermano de Arturo Benso, socio de J. Fernandez y Cia.), y Chiquito García que se ocupaba como dependiente de almacén y camionero del Ford 600 de reparto de mercaderías, en el camión grande para viajes al puerto estaba al mando Faustino Álvarez; la sección repuestos y corralón estaba atendida por Alberto Pitito Álvarez, compañero mío de escuela primaria, como ven los sobrenombres han superado a los nombres que no recuerdo. En las tareas en el campo, visita a los productores y control de los depósitos de cereales, en Morse estaba Ismael Chopi Stefanoni (hijo de don Pepe y doña Pepa, nuestros primeros vecinos en Morse), con la asistencia de Irineo Sánchez, como capataz (tío de mi esposa) y Rubén Izurieta. En estación Irala estaban, Waldo Chuno Clivio a cargo, asistido por Norberto Muiño, Emilio López y Negrita Gazzoti en el depósito. Para comunicarnos con ellos, como en Irala no había teléfonos, teníamos un BLU.
Debo decir que Goyena hijo (Yoyo), Bartolo Benso, Chopi Stefanoni, Chuno Clivio y yo que desde entrada fui socio, éramos socios minoritarios de los cuatro mayores mencionados en cada área. Al llegar yo, Balbino Fernández ya había allanado el camino y puesto de acuerdo que lo conveniente era que reemplazara a mi padre en todo lo relacionado con cereales y contacto y relación con los viajantes, vendedores de las empresas proveedoras, haciéndoles saber a todos, que eran las tareas que yo realizaba en J. Fernández y Cía. S. A. y que podía realizarlas con éxito, y en ellas comencé mis tareas que llevé a cabo hasta el cierre de la empresa.
Con respecto a la administración de Goyena, Grigera y Cía. S. A. se hacía como las leyes lo solicitaban para una sociedad anónima. Se utilizaban los libros Borrador donde se anotaban todas las operaciones que se hacían, las cuales se transcribían al libro Diario, de este se pasaban al libro Mayor, se abrían en el libro de Cuentas Corrientes las respectivas operaciones para establecer si la empresa debía por las compras que había realizado, o los clientes debían por lo que habían adquirido. Al comprar mercadería para la venta se le solicitaba al vendedor una factura detallada de todo lo comprado y respecto a lo que adquirían los productores, les entregábamos una boleta donde detallábamos el importe que debían. Todo esto, en definitiva, se volcaba al libro Mayor, del cual, a fin de año, conjuntamente con el inventario al 30 de octubre obteníamos el balance de la empresa.
Marta Brugnoni era la administrativa, Yoyo Goyena se ocupaba de atender a los proveedores, mi padre y yo nos ocupábamos del control de los bancos, para conocer los saldos disponibles de dinero, lo cual se lo informábamos a Yoyo para que pudiera pagar las facturas que debíamos. Y hacíamos los análisis de la mercadería de los productores a los efectos de hacerles la liquidación correspondiente. En épocas de inflación, con análisis diarios de los movimientos, tratábamos de mantener los precios de la mercadería que había en stock, remarcándola a los efectos de poder reponerla. Había días, en la época de Martínez de Hoz, en que los saltos eran tan grandes que hubo unos meses que acordé con los viajantes que todos los días a primera hora me pasaran los nuevos valores, actualizando así las planillas y pasándoselas a los encargados de cada sección para que remarcaran lo que había en existencia. Hubo unos momentos en que la inflación era tan rápida que teníamos que hacer la misma operación con los precios de mediodía, es decir, dos veces al día. Y aun así, nos ganaba la inflación.
Solo hubo un cambio en mis aportes jubilatorios, que hasta el 31 de diciembre de 1973 se hicieron por cuenta de Goyena, Grigera y Cía. S. A. como socio, pero a partir de esa fecha, los realice en la Caja de Autónomos hasta el 31 de diciembre de 1979, debido a un criadero de pollos que instalamos con mi cuñado Roberto Porta en el campo de mi suegro.
En esa época la relación con el Distrito Técnico de la Junta Nacional de Granos se tornaba sumamente importante, la jefa era la señora Sara (no me acordaré del apellido porque siempre le decía por su nombre), con quien yo tenía muy buena relación por haberla tratado cuando trabajaba con Balbino. El objetivo era que el Distrito Técnico controlaba la calidad de la semilla recibida y era el que arbitraba entre nosotros y el productor, igualmente que con los compradores, tanto fábricas elaboradoras como exportadores. Se confeccionaban tres muestras con el material que se obtenía cuando calábamos, tanto a la entrada para la liquidación al productor, como a la salida para la que se realizaba con el exportador. Uno le mandaba las muestras y el Distrito Técnico controlaba si el análisis daba bien o no perjudicaba o beneficiaba a alguien, sobre todo que no perjudicaba al productor. Por ejemplo, si el acopiador mandaba una muestra que decía que tenía hongos, humedad o gorgojo o mercadería partida, lo que daba el valor de esa mercadería, porque después se hacía la liquidación y al precio de venta se le restaba lo que estaba mal o se le bonificaba lo que estaba bien. Por eso el Distrito Técnico controlaba que lo analizado por el acopiador era veraz y no perjudicaba al productor. Esto nos daba seguridad y servía a los efectos estadísticos que efectuaba la Junta Nacional de Granos y se cruzaba con la declaración mensual, que por medio del formulario C 14 se enviaba a la sede del ente estatal que estaba en Paseo Colón 367. Este formulario lo confeccionaba mi padre, por lo tanto, la tarea me fue transferida. Recuerdo verlo a mi padre, luego de cenar, ir al escritorio donde algunas veces lo acompañaba, y él renegaba para poder conciliar los números, lo que no era fácil. Ahí se establecía la calidad de la mercadería y se hacían los cálculos necesarios para saber cuánto había que bonificar o rebajar.
De todas maneras, considerábamos que era muy importante hacerlo y obligaba a que todo el que operaba en el comercio de granos, lo hiciera con claridad. Esas planillas de todos los distritos del país se tomaban en cuenta para los cálculos de toda la producción del país, para que el Estado supiera cuánto era el stock y la calidad de esta, a los fines del mercado interno y de la exportación, ya que una cosa es la cantidad y otra la calidad de la mercadería. Por eso había que cuidar mucho la calidad de la mercadería en su almacenamiento, porque si se deterioraba valía menos, porque ahí era donde intervenía el análisis que hacíamos de la mercadería de salida, que también se hacía en el Distrito Técnico, porque variaba el precio según la calidad y si estaba deteriorada su valor iba a ser menos del que nosotros habíamos comprado. En las décadas del ‘60 y ‘70, la comercialización con la Junta Nacional de Granos obtuvo relevancia, dado que muchos países de Asia y algunos de Europa, solo comercializaban con el Estado, por esto se construyeron los elevadores de la institución, como el de Morse, donde almacenaban los granos a exportar a China, Rusia, Japón, Irán y otros.

Silos de la Junta Nacional de Granos en Morse
A fines de los años ‘60 comenzaron algunos movimientos de fusión y desaparición de firmas comercializadoras de cereales, podemos referirnos a lo sucedido en una época en que teníamos problemas con la comercialización del girasol. Cuando la firma La Plata Cereal, con asiento en Junín, cerró sus puertas, era la única compradora en la zona, realizando acopio y comercialización como exportadora y contaba con la instalación de una aceitera. Esto desencadenó que, como algunos de los que integrábamos el Centro de Acopiadores de Junín, donde yo participaba en la comisión directiva como secretario, conjuntamente con Rolando Rivas de Casa Cogorno y Balbino Fernandez de J. Fernández y Cía. S. A., y otro colega de la Liga Agrícola Ganadera de Junín dueña de Argenlac, quesería y lechería (exceptuando Casa Alsari de Fortín Tiburcio, que no se interesó por no trabajar esa mercadería), todos juntos en defensa de nuestras empresas, compráramos en sociedad La Aceitera de Junín con la perspectiva de aumentar el movimiento de las firmas. Todo funcionó bien durante cinco años, pero la situación económica de la producción agropecuaria y el acopio de cereales inició su deterioro y a poco de transcurrido los seis años, fue necesario cerrar la aceitera y los galpones de acopio, por falta de mercadería pues habían mermado las cosechas y tuvo que cerrarse hacia inicios de los años ‘70.
Conjuntamente con las tareas mencionadas, fue necesario que desarrollara otras dado que era integrante de la firma y debí representarla a nivel institucional. El presidente del Centro de Acopiadores Sr. Rolando Rivas, presidente de Casa Cogorno S.A., cuando le solicitaron integrar la comisión del Centro Acopiadores de la provincia de Buenos Aires, en lugar de ofrecer un puesto a un empleado de ellos, me solicito que me integrara, como vocal y secretario suplente, puesto que desempeñé por varios años en la sede de Corrientes 123 de Capital Federal. Entre los integrantes de la comisión del Centro de Acopiadores, se destacaban José Ramón Sáez García de la firma García y Cía. de Bragado, Lauler de Casa Coincer de Suipacha y otros de Alberti y 25 de Mayo.
Esto fue en los años 1972 a 1974, cuando ya estaba integrado a Goyena, Grigera y Cía., viajaba a las localidades de General Villegas (provincia de Buenos Aires), Villa Huidobro (provincia de Córdoba), Rancul y Santa Rosa (provincia de La Pampa), volviendo por Pellegrini (provincia de Buenos Aires, otra vez), para comprar cereales, regresaba con la compras, cambiaba valija y los miércoles a la noche, viajaba en el Cuyano (como se denominaba a la formación del Ferrocarril General San Martín que venía desde Mendoza), desde Junín a Buenos Aires y regresaba el viernes en el de las 18 que llegaba Junín a las 21.30, en la estación me esperaba el auto en el cual había ido a tomar el tren, para regresar a Morse, recorriendo los 15 km de asfalto y los 12 de tierra.
El tren era algo fantástico, era el mejor servicio del San Martín. Vagón comedor, vagones dormitorio y muy confortable, todo en cuero. Era tan rápido que, al regreso, a las 18.15 salía de Retiro y a las 19 nos servían la cena completa en el comedor con mantel, servilletas blancas de tela y vajilla de primera, con copas de cristal y loza Hartford. Ahí me llevaba algunas sorpresas como aquel señor con quien estaba conversando y decidimos cenar juntos, resulta que a los postres pidió una naranja y yo hice lo mismo, el asunto es que este señor pelaba las naranjas con cuchillo y tenedor en pleno tren en marcha, a lo que tuve que arreglarme como pude, pero lo logré. Lo curioso del caso es que tenía que comer apurado porque a las 21 más o menos ya estaba en Junín, ya que andaba a más de 100 km por hora. Similares a ese llegaban hasta Salta, con amigos lo usábamos mucho porque teníamos pase por ser ferroviarios.
Transcurría el año 1972 y yo distribuía mi tiempo entre las tareas en Goyena, Grigera y Cía. S. A., un criadero de tres galpones de 5.000 pollos parrilleros cada uno que tenía en el campo de mi suegro, conjuntamente con mi cuñado Roberto Porta, quien lo atendía durante la semana, aunque yo desempeñaba la tarea de control sanitario, la que realizaba por la noche, para lo cual recorría los dieciocho kilómetros de tierra que me separaba del campo en Irala. En caso de faltar medicamentos en la noche debía llegarme hasta Chacabuco, para que el veterinario que nos proveía de medicamento me los entregara, a pesar de ser de noche, atendiendo a esta hora pues sabía cómo trabajábamos. También me tocaba atender el criadero desde el viernes a la noche y los fines de semana hasta el domingo por la noche, con mis hijos, para que mi cuñado pudiera descansar.
A los efectos de armar el criadero de pollos con mi cuñado lo primero que tuve que hacer fue solicitarle a mi suegro la parte del monte que conformaba una ele. Busqué un amigo que sabía armar galpones, muy hábil con la madera y los alambrados, llamado José Pantano, hice el croquis de los galpones, dos a lo largo el tercero conformando el pie de la L. Compramos los metros de alambre necesarios, varillas, y unas chapas para el techo, de fibra alquitranada de color oscuro, similares a las de fibrocemento, pero con la ventaja de que no se rompían si les caía piedra, latas de 20 litros de aceite vacías, chapas de barrera y nos pusimos al trabajo. Las cabeceras las hicimos de pared de ladrillo. Con las latas hicimos los comederos, con tapa de madera para sostener el alimento, todos puestos a lo largo de acuerdo con la capacidad del galpón. Compramos cáscara de arroz para el piso y la cantidad de faroles de kerosén necesarios. Cuando estábamos terminando con el armado del segundo galpón adquirimos la primera partida de 5.000 pollos bebé para comenzar la crianza, así fue el inicio de nuestro emprendimiento de 15.000 pollos. A medida que terminábamos un galpón inmediatamente comprábamos la partida que iba a ser criada en el mismo.

Criadero de pollos en el campo de los Porta
La crianza la realizábamos de la siguiente manera: hicimos un contrato con Molinos Chacabuco para la adquisición del alimento Kilomac, para pollos bebé y a medida que crecían cambiábamos el tipo de alimento hasta los sesenta días, cuando pesaban alrededor de los 2 kg. Se hacía un pesaje aleatorio tomando pollos de distintos lugares del galpón y se sacaba un promedio, para poder llamar a los camiones del frigorífico comprador. Todos los días se reponía el alimento y se controlaban los bebederos, esas eran las tareas principales. Luego venía la despicada, para la cual armamos unos equipos con garrafas de 10 kg de gas, con soplete y una plancha de hierro donde al operador (mis dos hijos, Guillermo y Fernando, y algún otro contratado) le alcanzaban el pollo que ya estaba en fecha para despicar. El despicado consistía en tomar el pollo, apretarle el pico sobre la plancha de hierro caliente para quitarle la punta, a los efectos de que cuando llegaba la época del canibalismo, que significa que el pollo pica a sus congéneres, no lo pudiera hacer. El despicador se lo entregaba a un tercero que le aplicaba la vacuna correspondiente, ésta era en gotas que se colocaban en los ojos.
Los galpones tenían cortinas de tela arpillera por fuera para protegerlos del calor, en algunas oportunidades si el calor era extremo se les colocaba algunos ventiladores para renovar el aire, y si era posible se los soltaba a la sombra del monte, con un corral que se armaba con la chapa barrera.
Una anécdota que marcó el final de la aventura con los pollos parrilleros: habían pasado ya varios años del funcionamiento del criadero de pollos. Había llegado una época en que la economía andaba muy mal. Estábamos con el problema de que los pollos, pasados de los kilos normales seguían engordando, pero comían más alimento de los gramos que engordaban, lo cual no compensaba el valor del alimento. Estábamos con inconvenientes en el retiro de los pollos que le vendíamos a Rasic Hermanos, porque tardaban mucho en retirarlos. Eso me trajo aparejado problemas nerviosos y habíamos decidido cerrar el criadero, pero había que sacar esa última tanda. Teníamos pedidos los tres camiones para cargar la totalidad de los pollos, pero Rasic no los mandaba. Yo había adquirido un Fiat 125, llamé a Rasic, le pregunté si estaba y al contestarme que sí, le manifesté que me esperara. Me subí al auto y me fui hasta Unión Ferroviaria, en el camino que va de ruta 41 a Buenos Aires. Tardé aproximadamente noventa minutos, me presenté y me miró con cara de sorpresa:
—Te sorprendí, le dije.
—Sí, yo te dije que iba a estar, pero los camiones te los iba a enviar.
—Y cuándo? Pregunté.
—Cuando estén listos, los estoy lavando.
—Bueno, los espero, así los acompaño y entrego la última partida de pollos, todos pasados de peso.
Aunque Rasic no lo podía creer, me quedé esperándolos, cuando llegaron los camiones del lavadero le dije que me los llevaba. Y me dijo que estaba loco. A lo que contesté,
—Sí, estoy loco, por eso me los llevo.
Con el 125 salí a la cola de los camiones y les dije a los camioneros que, como el auto era cero kilómetro cada tanto los iba a pasar y los iba a esperar, cosa que no hice porque los pasaba y volvía a su encuentro. De esa manera llegamos al campo, Roberto ya tenía todo preparado, cargamos los pollos, Roberto los fue a pesar, me trajo los tickets de la balanza y le dije «Quedate tranquilo que los voy a cobrar».
Ahí me fui a mi casa de Morse, cuando llegué, en ella estaba Edgardo Mac Garva y su familia haciendo el asado, porque yo no llegaba. Llegué al patio y Edgardo me dijo: «Mejor no te pregunto nada», mi cara lo decía todo. Pegué varios gritos, insultando a medio mundo, desde políticos, peladeros y todos los que intervenían en el negocio, agarré una silla de caño redondo y la estrellé contra la mesa de cemento del patio, obviamente quedó destruida. Después tuve que ir varias veces a cobrar la carga.
En un párrafo anterior mencioné los inconvenientes de las comunicaciones entre fines de los ‘60 e inicios de los ‘70, lo cual hacía que pidiéramos a la mañana temprano comunicaciones a Buenos Aires para pasar las ventas a nuestros corredores, lo que debíamos hacer a la tarde, pero como las comunicaciones tardaban hasta ocho o diez horas en ser otorgadas, las de la mañana servían a la tarde. Los corredores con los cuales operábamos eran Alaber Fabrega y Cia. S.A., Cerpen S. A., Dukarevich S. A., Chasco Danna y Cia. S. A., Certigrano S. A., Cereales SRL. y otras, esto implicaba que a la mañana les solicitáramos a las operadoras de telefónica de la central de Junín varias comunicaciones, las que por conocernos las tomaban y las ordenaban por turno, para que dispusiéramos de las comunicaciones a la tarde a eso de las 17 en adelante, que era la hora en que las necesitábamos. La relación con la Bolsa de Cereales permitía conocer a los corredores, con lo cuales se trataban operaciones comerciales telefónicamente, hacerlo por medio de ellos no impedía que hiciéramos la muestra idéntica a la que se realizaba con la Junta a los efectos de establecer la calidad y el precio.
En esa misma época, yo estaba en Goyena, Grigera y Cía., a raíz de una comunicación que tuvimos por intermedio de Ramón Porta que se comunicó con Casilda y ahí nos comunicamos con INTA donde había otro Porta, por suerte, y comenzamos a hacer las tratativas para recibir soja, nosotros fuimos los introductores de la soja en toda la zona en que trabajábamos. Nos llevó un aprendizaje de dos años tener semilla para poder producir soja en Morse y Junín porque lo tenía a Tito Alzari en Tiburcio con quien también tuvimos relación. Y eso, por supuesto, nos implicaba cierto compromiso de compra, distribución, propaganda y demás. Eso fue algo raro, porque una firma privada como la nuestra se asoció a la Cooperativa Federada de Pergamino, ellos tenían la posibilidad de comercializar la semilla, tenían los títulos, todo, y empezamos con ellos. La conexión a la cooperativa vino por INTA. Como el sistema era de no híbridos empezamos a producir soja de esa variedad sin ser genuina, le poníamos el nombre de la variedad que ellos tenían. Todavía no existía aquello de pagar un canon para reproducir semilla. Por ejemplo, ahora tenemos al ARPOV, que dicen que tienen la autoridad para controlar. Hay una ley que se cumple a medias de depositar un canon por cada semilla que se reproduce, todos los años hay que hacer eso. Nosotros comprábamos original que nos proveía una sociedad privada que era la que aportaba el canon correspondiente a la producción. Dicen que para que la semilla no sea alterada, que siga genuina, pero siempre se puede puentear, es muy difícil de controlar.
Por supuesto que, conjuntamente a estas actividades empresariales y comunitarias, estábamos atentos al desarrollo de la economía nacional en todos los órdenes, pero fundamentalmente en los datos para el sector agropecuario, la expansión de la producción agropecuaria se palpaba día a día. Por nuestra parte colaborábamos en todo lo que podía expandir nuestras fronteras zonales para el acopio. Lo que menciono está reflejado en el informe que detallo a continuación.
Teniendo en cuenta que en la década del ‘70 se producían de cereales 22,2 millones de toneladas y de oleaginosas 2,5 millones, y habiendo aumentado para 1985 la de cereales 33,6 millones y oleaginosos 10,5 millones de toneladas, lo cual da un incremento de 51 % y 320 % respectivamente. Y por otro lado, las exportaciones pasaron en los mismos periodos de 10,1 millones de toneladas y 1,2 millones respectivamente, a 20,3 millones y 9,2 millones de toneladas lo que significa un aumento de 161 %.12 Estos aumentos determinaron que, a mediados de la década del ‘70, el gobierno militar implementara una excelente línea de créditos, a los efectos de iniciar la construcción de plantas de silos, por supuesto para cereal a granel, lo cual optimizó razonablemente la manera de acopiar, marcando una notable diferenciación con la modalidad de bolsa que anteriormente he descrito.

Planta de silos J. Fernández y Cía.

Planta de silos Goyena, Grigera y Cía.
Debo dejar constancia que como mi padrino laboral Balbino Fernández ya con sus socios había tramitado y construido una planta en la localidad de Morse, fue a asesorarme, mantuvimos una importante conversación y me informó sobre cómo lo habían logrado. Me dio todas las pautas de cómo lo habían encarado, lo que me permitió contratar al ingeniero Eduardo Frene, con quien hicimos varias celdas. El FFCC nos cedía los rieles como chatarra, que se retiraban porque no servían para transitar, nosotros los usábamos para hacer celdas cuadradas, que tienen más resistencia que el cilíndrico y ocupan mejor el lugar, de esa manera optimizamos la rapidez en el trabajo y llegamos a cargar 2.000 t en veinticuatro horas, con lo cual pudimos hacer negocios más importantes. Fue el momento en que comencé a experimentar la nueva modalidad de acopio de cereales a granel. Advirtiendo que esta modalidad se impondría por el ahorro que representaría para la comercialización, con mis socios dispusimos tratar de obtener un crédito con la finalidad de instalar una planta en la estación Irala, por tener un lugar estratégico con relación a la distribución de nuestros clientes. Al tiempo que con mi padre, que ya se había mejorado y reintegrado al trabajo, iniciamos en el Banco Nación de la República Argentina, un crédito a efectos de la compra de la planta de silos que instalaríamos, el cual demoró tres años en ser otorgado, pero para que eso ocurriera, una vez por mes él, o yo, debíamos estar recorriendo los pasillos forrados en madera de caoba del Banco Nación, para impulsar el trámite. Por supuesto para esa fecha ya se había construido con fondos propios y usado la planta y como la inflación era muy alta, el monto otorgado casi no cubrió los gastos del asado de inauguración. La demora fue incomprensible, dado que las partidas de un crédito internacional otorgado por el Banco Interamericano de Desarrollo, estaba en las arcas del Banco Nación de la República Argentina desde hacía cinco años y el país pagaba los intereses.
Fue muy interesante la relación que pude crear con Eduardo Frene, familiar de José Grigera, era un ingeniero civil especializado en construcciones, recorría toda la zona de silos y ofrecía su trabajo. Él venía haciendo varias celdas de distintas dimensiones y formas. Las primeras fueron rectas, algunas muy pocas cilíndricas, hasta que, como la velocidad con que se venía cargando iba en aumento se dedicó a investigar qué podía hacerse para adaptarse a eso y así fue como se dedicó a hacer celdas rectas, por ejemplo, dentro de un galpón de ferrocarril. Inclusive dividas en dos o tres dentro del mismo galpón. En esos casos hubo que ubicar una empresa que hiciera aleaciones combinadas, ya que siendo un galpón entero dividido en celdas, como era necesario, debía hacerse un sistema de conexión de extractores que absorbieran la mercadería de la celda que se necesitara, al igual que los aireadores en el caso de que hubiera que darles aire a algunos de los sectores.
Eduardo proyectaba y con el ingeniero de la fábrica El Chimango nos poníamos de acuerdo y ellos fabricaban. Así fue como avanzamos con el tema de silos con Eduardo, a quien no había tratado anteriormente.
Nos hicimos íntimos amigos a tal extremo que me tomó suma confianza y delegaba en mí muchas tareas inherentes a la ingeniería, cuando él no podía estar, y sobre todo las cosas del manejo del personal. La medida la colmó Eduardo cuando vino a Morse a decirme que estaba pasando un mal momento y que necesitaba de mi ayuda pues tenía que ausentarse un tiempo para poder encaminar el tratamiento de su esposa, que estaba muy enferma y a quien yo conocía mucho. Demás está decir que le manifesté que me solicitara lo que deseara, pero casi me desmayo cuando me pidió que por quince días le atendiera la construcción de una celda en Rafael Obligado para Granelec, que era nada más y nada menos que de cemento y para 8.000 t. El pedido me dejó atónito. Yo conocía todo lo que hacíamos, desde el proyecto hasta la finalización, pero de la parte mecánica. He aquí que la celda de Rafael Obligado nada tenía que ver con los galpones ferroviarios, sino que era una tremenda celda de 8.000 t, conectadas con cargadores hacia el ferrocarril para aprovechar la velocidad, construida desde cero con cemento. En mi vida había intervenido en algo así.
Eduardo se quedó mirándome un rato mientras yo no hablaba. Hasta que me dice:
—Te asustaste, eh? Pero quedate tranquilo que sólo se trata de ejecutar lo que veíamos y hacíamos cuando visitábamos las obras.
—Sí, pero esto es algo totalmente distinto, le dije.
—Bueno, quedate tranquilo que el que va a llevar a cabo los trabajos será mi encargado de construcciones, que le decimos El Alemán, y vos solamente tendrás que vigilar que las cosas se hagan como están proyectadas. Y si hay que hacer algún cambio lo harás vos.
—¡Ay, Eduardo, vos me ponés en cada compromiso! Pero no puedo decirte que no.
—Todo va a salir bien porque voy a estar conectado con vos y con Mario [el Alemán]. Vos te tenés que encargar que los materiales lleguen en tiempo y forma y que los rieles del ferrocarril lleguen en cantidad y tipo solicitados.
Esa fue mi intervención en esa celda, que funcionó muy bien. Todavía está en pie. Fue un desafío que salió muy bien y selló para siempre nuestra amistad.
Retomando el relato, solicitamos al ferrocarril que con la finalidad de incrementar el transporte por ese medio otorgara permiso para el traslado de galpones existentes en estaciones sin movimiento, de esta manera, desde estación Piedritas, en el partido de General Villegas, trasladamos a Irala (partido de Chacabuco), son casi 300 km, un galpón de 1.200 m., esto no lo relaté en su oportunidad para hacerlo en esta, pero esa tarea ya era conocida por mí, dado que la habíamos efectuado para un galpón de la misma estación a Morse para la firma J. Fernández y Cía. de la cual ya mencioné que allí hice mis primeras armas en el acopio. De esta manera, pudimos modernizarnos ya que el mismo fue preparado para cargar a granel. El traslado se efectuó en camiones desde Piedritas, donde personal que llevábamos desarmaba todo el galpón enumerando las chapas, las cabreadas, los tirantes y los puntales, para luego colocarlos de la misma manera. Los puntales que lo adherían al piso quedaban, pues estaban cementados.
Cuando llegamos con el galpón, a Eduardo Frene se le ocurrió, ya que nosotros habíamos reforzado un galpón que habíamos instalado en Morse, que en vez de hacerlo rectangular podíamos hacerlo cuadrado porque de esa manera tenía más resistencia y necesitaba menos riendas internas y bajábamos los costos. Lo primero que se hizo fue la platea de cemento colocando en la misma puntales nuevos para atornillar a ellos los parantes. El ferrocarril nos proveyó de rieles, con los cuales colocamos del lado de afuera parantes cementado a la platea, con un puntal en el exterior que iba desde dos metros al suelo en 45 grados y cementados en una zapata, estos resistían el empuje del cereal de adentro hacia afuera. En el interior se colocaban unas riendas fijadas a unos ojos cementados en la platea y soldadas a los parantes de riel, para ayudar a la resistencia en la presión del cereal sobre las paredes, para que la mayor presión la realizara hacia afuera al descargar la mercadería.
También se realizaban filas paralelas de abajo hacia arriba a dos metros de distancia, soldadas a los parantes y recién sobre estos se apoyaban las chapas. A estos galpones con doble pared de chapa los que quedaban preparados para su llenado a granel, se les colocaba en lo más alto de la cumbrera y a lo largo una bandeja con varias salidas, trampas puertas con apertura y cierre y un sinfin en el interior, lo que ayudaba a distribuir el cereal en toda su extensión. Por otro lado, se solían hacer divisiones interiores lo que permitía distribuir distintas mercaderías según variedad y calidad. Sobre el piso en todo el largo y sobre el ancho del galpón, lo que se denomina una araña de caños perforados de 350 mm de diámetro para insuflar aire por su interior y mantener el cereal seco y frío, sacando cuando el ambiente exterior está muy húmedo e insuflando cuando afuera está seco. Instalamos unos ventiladores eléctricos marca Siemens, cuya boca se adhería a la red de caños que iban dentro de la celda.
Con esta infraestructura y la colaboración de los fletes ferroviarios que relato a continuación, la comercialización de los cereales mejoró sustancialmente. Los costos en esas décadas variaban de un 5 a un 7 % según la calidad y humedad del cereal, lógicamente ajustándose en pesos según la evolución de la inflación. En todo esto colaboraba el transporte por ferrocarril que podría transportar 2.000 t con dos maquinistas y un guarda (para una comparación se necesitan, 66 camiones de 30 t cada uno, con 66 camioneros y 1.056 cubiertas y combustible para los 66 camiones). Esto marca por qué el ferrocarril es más económico para transportar los cereales.
Lamentablemente las políticas implementadas en la década del ‘90, por el expresidente Carlos Saúl Menem, hizo que se cerraran la mayoría de los servicios, lo que perjudicó enormemente a la producción agropecuaria provocando la desolación en los pueblos de los ramales ferroviarios y el éxodo de los habitantes a las zonas más pobladas. Los días de carga de operativos como se llamaba la carga de un conjunto de 40 vagones que llegaban a la estación al mismo tiempo y teníamos solo veinticuatro horas para completar la carga, producía un movimiento inusual en la planta de silos, debíamos contar con personal extra para la carga o paleo del cereal para arrimarlo a los extractores cuando no caía por gravedad, movimiento de los vagones enganchando y desenganchando, un tractor para moverlos pues la máquina que los traía los arrimaba al silo y se iba, para regresar a las veinticuatro horas, hasta debíamos contar con un cocinero, pues teníamos de ocho a diez personas trabajando continuamente durante un día entero a las cuales debíamos darles de comer y beber cuando lo requerían.
En el año 1973 es electo como presidente Héctor José Cámpora al regresar el peronismo con el slogan «Cámpora al gobierno, Perón al poder», fue nombrado José Gelbard como ministro de Economía, con ascendencia comunista, haciendo un pacto entre la Confederación General Económica (C.G.E), la Confederación General del Trabajo (C.G.T.) y Unión Industrial Argentina (U.I.A.), con el objeto de parar la inflación. A esa fecha el país llevaba once años de crecimiento económico, fruto de las buenas decisiones que tomaron entre 1966 a 1970, durante la presidencia del General Juan Carlos Onganía, sus ministros de economía de 1966 a fin de 1969 Adalberto Krieger Vasena, quién equilibró la inflación con una devaluación del 40 % y llevo el Producto Bruto Interno del 5 % con una inflación del 10 %, a fin de 1969 lo reemplazó José Dagnino Pastore a raíz del movimiento gremial que terminó con la muerte de Augusto Timoteo Vandor.13 El equilibrio obtenido por las gestiones del Chocón Cerro Colorado y las mejoras sobre el Paraná con puertos, puentes y dragado,14 mejoraron el desempeño, especialmente para el sector agropecuario que incrementó la producción, como ya lo mencioné, lo que permitió la entrada de muchas divisas al país. El ministro Gelbard renunció a fin del ‘74 por presiones de José López Rega y toma el ministerio Alfredo Gómez Morales, hasta el 1 de julio de 1975 que toma el ministerio de economía Celestino Rodrigo, el que produce con fecha 4 de julio de 1975 el muy recordado Rodrigazo. Este plan consistente en una devaluación sorpresiva del 160 % para el cambio comercial y del 100 % para el financiero hizo que se llegara a una inflación del 777 %. Llevábamos once años de crecimiento, pero no pudimos quedar al margen de la crisis mundial de 1973, ésta comenzó el 23 de agosto de 1973 y se le denominó la guerra del Yom Kippur, por la fiesta conmemorativa de Israel que entró, en esa fecha, en guerra con Egipto y Siria, por la cual la O.P.E.P incluyendo a Irán, decide suspender las exportaciones de petróleo, lo cual desequilibró totalmente los mercados, perjudicando a los aliados de Israel, a saber Estados Unidos y Europa Occidental. Esto nos afectó, pues desequilibró nuestras exportaciones de cereales y oleaginosas. El 26 de marzo de 1976, con la presidencia de facto de Jorge Rafael Videla, toma el Ministerio de Economía José Alfredo Martínez de Hoz hasta el 31 de marzo de 1981. Al hacerse cargo de la economía del país, por su conocida trayectoria como economista ultra liberal, el F.M.I. otorgó inmediatamente al país un crédito de 110 millones de dólares, para las reservas del Banco Central y direccionó todas las inversiones extranjeras al sector agropecuario, petrolero y minero, y no profundizó la industrialización como núcleo dinámico de la economía. Actuó en todos los sectores y entre ellos creó los supermercados, que fue lo que perjudicó notablemente a los acopiadores de cereales que contábamos con los conocidos ramos generales, como el que les relaté de J. Fernández y Cía. S. A. y el que tratamos en este momento Goyena, Grigera y Cía. S. A. y muchos otros. El perjuicio se produjo por la razón que la promoción de los super hizo que estos contaran con un total apoyo económico financiero y pudieran vender las mercaderías con menores precios. Los productores agropecuarios más jóvenes, nietos e hijos de los tradicionales clientes de la actividad, viendo las ventajas de la compra a menor precio, vendían la cosecha y mientras contaban con dinero, hacían sus compras en los mencionados súper, solamente que cuando el dinero se agotaba, cuatro o cinco meses antes de la próxima cosecha sumaban a la financiación que se les daba por la semilla, combustibles y repuestos que se les vendía, la solicitud de mercaderías financiadas que por supuesto, al ser financiadas y por motivo de los altos intereses del orden del 650 % anual que se le aplicaba y la inflación resultaba con precios muy elevados con respecto a los super. Por supuesto la inflación no pudo ser dominada hasta 1981, con la aplicación de lo que se llamó la «tablita» de Martínez de Hoz, que tampoco resultó a los pocos meses de aplicada. Los altos precios con los que vendíamos y los intereses aplicados motivaban reiteradas discusiones con los clientes, algunos de los cuales se retiraban logrando luego una financiación igual, pero en otro comercio y otros permanecían con nosotros al entender que no era nuestra culpa lo que estaba ocurriendo, aceptando que no estaba a nuestro alcance solucionarlo. Yo andaba por la plaza San Martín de Junín y los gerentes de banco salían a pedirme que achicáramos la deuda porque no se podía seguir así.
Nosotros viajábamos diariamente a la mañana a Junín a los bancos. Una mañana, cerca del mediodía de regreso a Morse salí por la entrada del Parque Borchex, para tomar el camino a la derecha un camión frenó justo en la unión de los dos caminos y rápido como iba me metí entre las ruedas traseras del acoplado. Salí ileso, llamé a mi primo, Cacho Marotta, que viniera a buscar el auto, ya que era mecánico. Así lo hizo y me llevó a mi casa.
Por otro lado, ya en el año 1977, comenzamos a realizar los balances por semestre, lo cual nos daba el grado de endeudamiento que se iba produciendo, el primero del 15 % de capital, el segundo del 20 %, y el tercero siendo mediados de 1978 del 35 % del capital. En tanto todo esto se producía, al resultado de cada balance el contador nos manifestaba que el Centro de Contadores de la Provincia de Buenos Aires, del cual era el presidente, ya le estaba torciendo el brazo al ministro de economía, pero realizado el balance de octubre de 1978 con el 35 % de endeudamiento de capital, decidimos cerrar el negocio. Esto se realizó consultando a los abogados de la empresa, que también lo eran de la Liga Agrícola Ganadera de Junín, los que nos manifestaron que la Liga estaba un poco mejor, pero por el apoyo de la Federación Agraria de la Argentina. Así fue como hicimos un asado con ellos, el contador y todos los accionistas y en él informamos de la situación y luego de muchas discusiones, principalmente con los mayores que no podían, por su edad, aceptar la situación. Finalmente, y explicándoles que de ellos se trataba, para que pudieran quedar con el resto del capital más o menos el 50 % por los gastos que representaría el concurso preventivo que realizamos.
El concurso preventivo nos permitió acercar arreglos hechos con acreedores vendiéndoles parte del concurso. Dividí la deuda del concurso por los metros cúbicos de cereal almacenado y con eso saqué un precio del metro cúbico de celda y con eso hacíamos un convenio con los productores, con un documento certificado por un escribano, que decía que estaba presente el acreedor del concurso que manifestaba que aceptaba la condición de pagar tantos pesos por metro de celda, que ya estaban en el concurso y que no se los teníamos que pagar nosotros porque se lo estábamos pagando con un pedacito de silo.
Curiosamente, y sin saberlo, este modelo era un antecedente de lo que en 1996 se dictara como Ley Vitel. No puedo dejar de mencionar, que todo lo hice con la colaboración de mi ex compañero de secundaria y en ese momento juez, Bartolo Vignardello, quién llevó adelante el proceso. Cuando se cerró Goyena, Grigera y Cía., para salvarle el capital a algunos damnificados, antes que se cerrara el concurso, a los Hermanos López, de Irala, los participamos con una parte de la planta de Morse, que luego vendieron a la Liga Agrícola de Junín, y ellos también compraron con otros la de Irala que luego vendieron a la Compañía Continental. Para 1981 concluye su mandato como presidente Roberto E. Viola, del 1 de abril al 20 de diciembre de 1981 toma el ministerio Lorenzo Sigaut aplicando lo de que «el que juega al dólar pierde», todo el que compró dólares ganó y todo sigue igual hasta la fecha.
Final para la etapa Goyena, Grigera y Cía. S. A., contradiciendo la teoría de que todos los comerciantes somos oligarcas y económicamente poderosos, con esto demuestro que no es así, ya que por medidas económicas tomadas erróneamente por los distintos gobiernos, un acopiador aplicado como mi padre que estuvo toda su vida en el acopio de cereales y comercio de ramos generales, con una dedicación total a colaborar con la comunidad, terminó su vida laboral solo como capital, con una casa, un auto y tres hijos profesionales, y con mis dudas si el disgusto de la pérdida del negocio no activó el cáncer de huesos que a los cinco años de eso, el 20 de junio de 1982 se lo llevó con Dios. Vaya este relato de un acopiador de cereales como un homenaje a mi padre que forjó mi carácter inculcándome la profesionalidad de un acopiador y me guió por la senda del servicio comunitario, al igual que su gran amigo Balbino Fernández.
Por las mismas razones que mencioné y que produjeron el cierre de nuestra empresa, que acopiaba unos 250.000 kg, en 1984 cerraron J. Fernández y Cía. S. A. (acopiaba 500.000) y la Liga Agrícola Ganadera de Junín (que tenía lechería, fábrica de dulce y quesos) y, más tarde, Casa Cogorno (igual que la Liga, hacía tres veces lo que hacíamos nosotros), también de Junín, y en Fortín Tiburcio Tito Alzari (del tamaño de Goyena, Grigera y Cía.), lo que da la pauta del problema económico que hubo en el país a raíz de las políticas de Martínez de Hoz.
En la Bolsa de Cereales a donde íbamos con Rivas, yo era el informante porque todos me preguntaban cómo habíamos hecho para salir de la situación de quiebra, habíamos sido los primeros, a nadie le gustó el hecho y estaban todos alarmados. Hubo una caída de trabajo muy importante, porque nosotros estábamos entre veinticinco y treinta familias, y Cogorno el doble, con la disminución de los vehículos que se utilizaban para visitar los campos y los camiones para transportar el cereal, toda una serie de labores indirectas afectadas.
Terminado este proceso yo estaba en condiciones de reintegrarme a J. Fernández y Cía. S. A., pero teniendo en cuenta que los seis empleados administrativos que habían estado bajo mi dirección habían ascendido y debería desplazarlos, tome la decisión de pasar currículum en otras empresas. Entre ellas es interesante detallar la selección en Aletheia, para una empresa holandesa que adquirió la Cooperativa de San Cayetano, fuimos novecientos postulantes, en la primera selección quedamos solamente ciento veinte, luego de la segunda quedamos nueve y en la tercera me seleccionaron, pero lamentablemente por la economía de esos años, los holandeses vendieron la empresa y se fueron del país en los años 1979-1980. Finalmente, logré entrar en Medilogos subsidiaria de P. L. Rivero con sede en Junín y fabricante de artículos descartables de cirugía, una tarea desconocida para mí, que pasaré a describir.
Segundo desvío en la carrera: Medilogos de P.L. Rivero
Luego del cierre de Goyena, Grigera y Cía. me quedé en casa y estuve tres meses sin trabajar haciendo terapia musical, hasta que decidí que tenía que volver al ruedo porque se me habían terminado los ahorros, estaba funcionando la oficinita de cobros, hablé con Cacho Ghione y seguí manteniendo el trabajo de la cobranza del Sanatorio Junín. Y empecé a buscar trabajo en varios lugares, hasta que me encontré con Medilogos, que me interesó porque era algo que no había hecho y podía aprender. Me encontré con una gerenta que era una mujer joven, los dedos y las manos como garfios con una artrosis galopante, toda deformada.
Hablamos un rato, me dijo que lo que podía darme era poner orden en un depósito con los elementos que son materiales de gomas, goma EVA, cañería de distintos calibres,
—Pero tengo un problema, el que lo atendió lo hizo muy mal y no consigo saber la existencia, qué tengo y cuánto tengo.
—Bueno, le digo, yo lo tomo, ¿cuánto me paga? (Era un buen sueldo de administrador, pero nada más). Me puedo hacer cargo, pero ¿cómo hago para ir?
Eran los viejos galpones de Bevilaqua a la salida de Junín, cuando salía por la calle del Club Argentino, eran dos galpones grandes que abarcaban dos manzanas. Así, el 15 de febrero de 1980 entré al depósito y me agarré la cabeza, pero me hice cargo. Me dieron una camioneta Isuzu carrozada para que tomara el turno en la base en Villa Belgrano y luego viajaba allí llevando al personal. Empecé muy despacio porque era un quilombo tremendo, cajas abiertas, colas de materiales colgando de cada caja. Conseguí ordenar, evaluar lo que estaba en cada caja. Cerrar las enteras abiertas, las que no estaban llenas, limpiamos, sacamos mugre, hasta que quedaron ordenados los dos galpones de dos manzanas con estanterías de dos metros y pico en las que iban las cajas, con seis estanterías hacia arriba, con escaleras corredizas sobre roldanas. Cuando terminamos de ordenar revisé todo, hice el inventario y me fui a ver a la gerente (Pero! no me acuerdo su nombre). Estaba ocupada, me tuvo como una hora esperando y me llamó.
—Y gerenta, necesito que me atienda más rápido porque así no voy a avanzar.
—Bueno, pero yo soy la gerenta no me rete a mí.
—Es que si no yo no voy a avanzar. Vengo para ver si le muestro lo que hicimos para que me dé un ascenso. Ya terminé.
—¿Cómo terminó?
—Usted me dijo que debía tener el almacén ordenado y que después me daría el ascenso. Y cómo ya está terminado.
—Si ya está terminado, bueno… yo hoy tengo gente, tengo gente del interior que viene a buscar mercadería. Venga mañana, tome el turno y nos vemos allá.
Al otro día fue a los galpones, se cansó de recorrer, de leer etiquetas con datos de existencia, controló todo. Vino a la oficina y me dijo
—Bueno, está correcto el trabajo. ¿Tiene la existencia?
—Sí, acá la tiene. Bueno —le digo— mañana paso por su oficina y arreglamos.
—Bueno, espere, espere…
—No, no, yo vine a trabajar, no a esperar, para esperar me quedo en mi casa.
Bueno, al otro día me dio al ascenso y me dio la existencia del material fabricado. Para eso tenía que manejar 736 mujeres que eran las que fabricaban, me dio una computadora, una oficina y personal para revisar lo que fabricaban, porque no tenía existencia, ni nada. Tuve que empezar a hacer el mismo trabajo, era más chico porque estaba el material más pequeño, todas las cañerías y bolsas. Clasifiqué todo, nos llevó un mes poner todo eso al día. Al mes, como correspondía, le llevé el trabajo hecho y le dije:
—¿Cómo seguimos?
—Bueno, siga controlando.
—No, para controlar ponga a otro, yo necesito un ascenso.
—Eh! Usted quiere vivir de ascensos!
—Bueno, habíamos quedado así, yo le iba a hacer todos estos trabajos que estaban mal y cada trabajo significaba un ascenso.
—Bueno, está bien, ya está correcto, ya tengo quien lo va a controlar.
—Bueno —le digo—, tiene que controlar y controlar bien.
—De acuerdo, entonces la persona estará a cargo suyo y usted va a estar a cargo de la producción, para que yo pueda vender.
Y así fue como empecé a manejar todos los materiales que Medilogos producía. Empezaron a fabricar, embolsaban en una bolsa de polietileno cada cien unidades, me la traían y anotaba para, al final, con el precio de cada producto, hacer el cálculo de lo que ganaban mensualmente. Empezamos, trajeron una bolsa, trajeron otra bolsa, y otra. Y yo las controlaba a ojo, hasta que les dije:
—No, no, paren la producción que voy a hablar con la gerenta.
Le digo:
—Paré la producción porque nos están robando. No sé desde cuándo pero le están robando.
—¿Cómo sabe usted?
—Bueno, yo tengo en mis manos una balancita y cuando me traen las bolsas de cien unidades me doy cuenta de que hay de más y de menos, pero no puedo saber con exactitud.
—¿Y cómo puede saberlo?
—Solo si me compra una balanza de peso específico, de precisión, y necesito tiempo para armar una grilla sabiendo cuanto pesa cada unidad de lo que hay en las bolsas.
—Bueno, vaya a comprarla.
Me fui al depósito de la Junta Nacional de Granos, al almacén, les compré una balanza de peso hectolítrico y me la traje. Tardé un día en hacer la grilla y ya con eso tenía para poder controlar. Avisé que al día siguiente se ponía en producción la planta otra vez y aparecieron las operadoras, me traían las bolsas y se encontraban con la sorpresa que les hacía poner las bolsas en un plato de la balanza.
—¿Y para qué?, me increparon,
—Vos ponelo ahí. ¿Cuánto son?
—Cien
—No, no son cien, faltan, llevatelo y traelo con cien.
Se iban, los sacaban, los contaban y efectivamente faltaban. Era muy simple, con lo cual la gerenta vio la prueba, vio que era cierto lo que le había dicho, y que yo se las rechazaba en base a lo que la balanza me decía. Otra tarea terminada, así que:
—Bueno gerenta tenemos que poner a alguien que controle esto.
—¿Cómo?
—Claro, usted me dijo que arreglara esto, ya lo hice. Búsqueme algo para mí.
A los tres días me dio el puesto de encargado general de producción y con eso logré otro ascenso más. Como ahora tenía todo ordenado, las empleadas pataleaban, pero tenían que aceptarlo. La última anécdota es que, en mi oficina, al lado, estaba el autoclave, que desinfectaba los productos y tiraba el vapor del cloroformo que me dormía. Así que fui a ver a la gerenta y le dije que la iba a arreglar si me daba otro ascenso.
—Pero no, eso ya intentaron hacerlo y no pudieron.
—Yo se lo arreglo. Mire, vamos a hacer una cosa, yo compro los materiales a nombre suyo si lo arreglo lo paga usted y me asciende, si no lo pago yo. Porque es el último ascenso ya no tengo más para ascender acá.
Compré chapa, goma, una remachadora, remaches y una amoladora. Paré la máquina autoclave, la dejé enfriar, corté todo lo podrido, le añadí unido con goma la chapa y la hice nueva. ¿De dónde saqué eso?, de las secadoras de granos, que cuando perdían el calor perdíamos plata porque no secaban el cereal. Una tarea de acopio de cereales la trasladé a una fábrica.
Y fue el último ascenso que conseguí. A raíz de eso, cuando Georges me llamó al mes y pico acepté porque el «maíz tira al burro», me fui a Galacer y dejé el trabajo en la fábrica de Medilogos el 31 de marzo de 1982.
Vuelta al ruedo!: Galacer SA.
Con respecto a la gente que me convocó para este trabajo en realidad quienes me conocían eran Enrique Georges y su hijo Carlos que eran los que tenían contacto conmigo desde casa José Fernández y Cía., y casa Goyena, Grigera y Cía., ambas de Morse, como he relatado. Por supuesto el trabajo de la planta era exclusivamente el acopio de cereales ya que la parte de venta en Buenos Aires la llevaba la firma de Georges. Su socio era Antonio Schulze, otros integrantes de la firma eran los señores Miguel Fitzpatrick y Arnoldo Keating. Además de Galacer, esta sociedad operaba con el nombre de Cereales SRL, con plantas en Rancul, Pellegrini y Villa Huidobro.
A inicios de abril de 1982 hice el primer viaje para conocer la zona, la planta y la gente con la cual tenía que trabajar. Mi llegada a Castilla significó que hubo que buscar vivienda. Lamentablemente no existía vivienda en alquiler por lo tanto pasado todo un día en que buscamos con Keating, que no se había ocupado de hacerlo cuando correspondía pero me llevó en su camioneta a buscar, no pudimos encontrar nada para habitar. Cuando estábamos ya a la tardecita en la puerta del escritorio tratando de despedirme o decirles que cuando encuentren algo donde pudiera vivir, yo podría ir, Esteban Bainotti, el dueño de la casa donde alquilábamos para tener el escritorio vino con la señora y me dijo:
—Mire Banzato yo le puedo conseguir algo muy modesto, pero con la idea de conseguir algo de más calidad y más comodidades. Si usted quiere se puede quedar tranquilamente y vamos a empezar a ver cómo solucionamos el problema.
Yo, que no tengo medias tintas, acepté la propuesta y me dieron una piecita que estaba en el garaje donde él guardaba su automotor y así pude empezar las tareas al día siguiente. Mientras, él fue consultando y me manifestó que la señora que vivía casa por medio, llamada Guillermina Claverí, tenía a continuación de su casa un salón de costura en desuso, con un buen piso de granito y un baño completo. Como la salida era independiente me servía como casa habitación, llegamos a un acuerdo por el alquiler y unas modificaciones (a cargo mío) para hacer mi estancia en ese pueblo, lejos de mi familia, más llevadera. Hice las modificaciones con tirantillos y chapadur, hice dos divisiones, una para que el baño y la cocina quedaran independientes y, a cierta distancia, coloqué otro panel y quedó formado el dormitorio y el comedor.
Y así me instale en mi nuevo pueblo y en mi nueva casa, con otra particularidad. Se acuerdan de que dije que fui Tito media vida, bueno, es que en esta nueva etapa nadie sabía que yo tenía un sobrenombre y me empezaron a llamar por mi nombre, Víctor, que al principio me sonó raro porque parecía que llamaban a mi abuelo, pero era una etapa nueva y no hice el esfuerzo de contarles que antes había sido Tito. De ahí hasta ahora, para la familia, para los morseños y juninenses sigo siendo Tito, y para los mercedinos y alrededores soy Víctor (o Vicky, como cariñosamente me apodó Ana, la hija de Luis Barbella, de quien ya les contaré).
El día siguiente fue un solo ordenar cosas, y tratar de ir viendo cómo íbamos a trabajar. Conseguí una secretaria que era muy buena y formamos un buen equipo con la encargada administración, la señora Emilce Catáneo. En la zona de los galpones, como recibidor de granos se desempeñaba Hugo Fantoni y en la planta de silos estaba Ricardo Triberti, un egresado de la escuela técnica de Chacabuco que era mecánico, chapista, pintor y todo lo que se le pueda pedir a un hombre que está trabajando en los pueblos.
Yo estaba con asiento en Galacer, en Villa Huidobro, Córdoba, puse de gerente a un ex empleado de Cereales SRL que había sido despedido y reincorporado con la autorización de Carlos Georges, pero después hubo que volver a despedirlo por problemas de faltantes. En Rancul (La Pampa) había una sucesión de celdas de los galpones que estaban instalados en el campo del cantante de folklore Víctor Heredia, que cuando lo visitaba por intermedio de su capataz me hacía conocer los movimientos que se habían realizado. Por supuesto, Víctor, mi tocayo, cada vez que yo iba preparaba un cordero asado para la cena, a la cual él concurría y, por supuesto, cantaba folklore hasta bien entrada la madrugada. En Pellegrini manejaban los silos del ferrocarril los Pacheco, por supuesto, todos los meses yo hacía una recorrida por cada una de ellas. Mi camioneta tenía instalado un equipo de BLU con el cual transmitía las novedades a Buenos Aires a Cereales SRL y les pasaba las ventas.
La planta de silos de Castilla estaba algo deteriorada y tenía mucho para arreglar, tema que traté con ellos ya que, si no, no iba a poder trabajar porque contaban apenas con dos galpones vecinos propiedad del ferrocarril, sin silos, un chancho Mainero,15 había una noria, no tenían balanza, ni vehículo, con solo un acopio de 1.500 t al año.
Acordamos agrandarla, en el medio de los dos galpones proyecté cuatro silos cuadrados los cuales se construyeron con rieles y chapa de zinc. Para esa tarea contratamos personal y uno de ellos era Eduardo Frene, quien nos ayudó a proyectar los silos, a realizar la parte técnica y con su gente a poder seguir trabajando. Contraté personal para construir vías que iban desde el principio de la planta hasta el final para poder cargar operativos, les recuerdo que en esa época había un sistema ferroviario que se contrataba un operativo lo cual hacía el flete mucho más barato, pero había que cargar veinticuatro o cuarenta y ocho vagones en un día los primeros y en dos días los segundos, tal como lo he contado que hacía en Morse.
Una anécdota interesante es que Fernando, que se había pasado de la escuela Salesiana a estudiar en Junín y me visitaba regularmente entusiasmado por el trabajo, subió a la planta de silos para techar y dio la casualidad de que ese día llegó en el tren (un sábado a la mañana) Zulma, mi esposa, la que apenas bajó del tren desde el andén vio toda la planta. Y él no tuvo mejor idea que la de llamarla a los gritos: «Mamá, mamá!!! acá estoy!!!». Casi me mata la madre cuando lo vio a la altura en que estaba, estuvo enojada todo el fin de semana por el peligro que había corrido Fernando.
De esta manera pude relatar aproximadamente los pasos que dimos que llevaron años, casi tres, para preparar la planta de silos y que la misma rindiera lo que tenía que rendir. No fue fácil de armarlo ya que tuve que adquirir una camioneta Peugeot 404 que no solamente tenía que utilizarla como vehículo sino como almacenaje de equipos de comunicación ya que era muy difícil comunicarse.
El trabajo implicaba recorrer muchas distancias, yo atendía la planta de Castilla, es decir visitaba a los clientes de la zona, pero tenía como meta ir a ver a productores y equipos de acopiadores en Santa Rosa, La Pampa. Luego subía hacia Villa Huidobro, Córdoba, desde allí me trasladaba hacia Rancul, y terminaba todo el recorrido nuevamente en Castilla. Por supuesto, después de toda esa cantidad de kilómetros realizados descansaba y tenía que dedicarme a pasar en limpio todo lo que había hecho para informárselo a Enrique y Carlos Georges en Buenos Aires.
Telefónicamente estábamos peor que Morse diez años antes, con una cabina telefónica dependiente de Carmen de Areco con operadora. En el escritorio un BLU para larga distancia y un VhF, y en la camioneta un teléfono móvil, el primero de los equipos de Movistar apodado el ladrillo y para más seguridad una radio BHF y una BLU. Con los BLU llamaba a Buenos Aires, Rancul, Pellegrini y Villa Huidobro, las sucursales de Cereales SRL. Una vez, sin BLU, ni comunicación telefónica a Buenos Aires, llegue a viajar a Viña (por ruta 8) donde entregaba cereal, entrando en Carmen de Areco, Arrecifes y Viña para tratar de hablar desde las oficinas de teléfono sin poder hacerlo, para vender el cereal comprado. Al final, terminé en Pergamino, en la casa de mis primos Gladys Mori y Rubén Vázquez, donde me higienicé, cené y hablé, regresando de noche a Castilla. ¡250 km para hacer muestras y vender cereal!
Ya habían transcurrido tres años desde que me hiciera cargo de la planta, todo había avanzado muy bien, teníamos carga de vagones de 1.200 t, las norias estaban en perfectas condiciones y yo seguía la tarea de viajar por los campos que hice hasta el final de mi trabajo con la firma que fue en diciembre de 1987. En esa época había estado internado en el hospital italiano por un ACV que tuve y cuando estaban por darme el alta llegó al hospital Antonio Schulze preguntando por mí y me sorprendí. No era tan tan de contacto con él, y ahí se puso a conversar. Con respecto a mi salud le dije que estaba bien que pensaba salir ya en la semana para Castilla a fin de volver a reiniciar las tareas. Se alegró muchísimo y me manifestó que estaba apurado para que yo fuera porque me debería encargar de otra administración.
—Antonio ¿de qué administración se trata?
—Mi yerno está dispuesto a montar una feria y trabajarla conjuntamente con Idollaga Molina.
—Usted sabe que yo no soy partidario de la feria, fui feriero y me fundí culpa del dueño de la feria que jugaba al póker de noche y se comprometió con un matarife, que en un momento vino y compró toda la feria de 360 y pico animales lo cual nos llevó a finalizar la tarea.
También le hice saber que a mí no me gustaba mucho Idoyaga Molina como tampoco me gustaba mucho el yerno, ingeniero agrónomo del CREA, porque era un poco soberbio. Él insistió que deberíamos ponerla, que estaba dispuesto a abrirla y que yo iba a tener que atenderla. Así que me preparara para tal cosa. Evidentemente no me quedaba otra alternativa así que ya con la cabeza cargada con ese problema volví a Castilla y empecé primero a ver bien como estaba la situación del negocio, y por suerte no había cambiado nada en el poco tiempo que falté, todo se desarrollaba normalmente.
Hablé con mi hijo Fernando y le dije que, lamentablemente, íbamos a tener que administrar la feria, que él me iba a tener que hacer una contabilidad aparte para la feria para poder controlar cómo iba y tenerlo al tanto a Antonio. Transcurridos más o menos unos cuatro meses llegó el momento en que me hace un balance Fernando y viene alarmado porque debían en esa época 65.000 pesos de IVA. Cuando vi el balance le hablé al contador de Cereales SRL, a quien yo respondía y le pregunté si había revisado la situación de los cuatro meses de la feria. Y me dijo: «Acá no hay ningún dato, a mí nunca me dieron nada de una feria para administrar».
Yo sospeché algo raro porque inclusive no estaba en conocimiento de la feria Elio Gardón, el encargado del mercado de hacienda para Cereales SRL, porque traían animales del interior y los vendían en el mercado de hacienda de Liniers. Inclusive él era muy buen comprador, el principal que tenía la empresa y no sabía nada. Entonces lo llamé a Armanini, porque tanto averiguar me enteré de que ellos habían contratado un contador aparte y que era Armanini. Él era hijo de Temístocles Armanini que había sido un estacionero de servicio de Chacabuco y le gustaban mucho los caballos y había decidido poner una forrajería en Irala, donde lo empleó a mi papá y fue a dónde fuimos a vivir siendo yo un niño de pocos meses hasta los tres años, como he contado al inicio. Me dice Armanini que no se debía nada, le digo:
—Mirá, hacé el favor, revisá bien porque se debe, yo tengo a mi hijo que lleva los papeles y salvo que no nos hayan provisto de alguna papelería acá se debe a AFIP. Yo te pediría que vinieras y que hagamos una reunión con el directorio en la que estemos los dos y mi hijo para ver qué seguimos haciendo con esto. Vos sabrás que yo estuve en contra de la apertura de la feria y sin embargo no me hicieron caso.
Organicé la reunión del directorio y le avisé a Armanini para que viniera y que trajera el balance para ver cómo estaba y así fue como nos reunimos en las oficinas de Galacer, en Castilla. Él tenía un balance que decía que no debían y yo tenía el balance que decía que sí debían. Yo ya había consultado también a AFIP y ellos habían confirmado lo que yo decía. Por lo tanto, terminamos la reunión con la condición de que Armanini regresara a Chacabuco revisara lo que tenía por las dudas de que no nos hubieran pasado alguna información y en una semana volvíamos a hacer otra reunión. Así sucedió y el 20 de diciembre de 1987 en la reunión correspondiente hubo un tira y afloje, él siguió insistiendo en que no se debía, yo seguí insistiendo en que sí se debía y terminó la reunión con un cuarto intermedio.
El 24 de diciembre de 1987 tuve una mala sorpresa. Golpearon la puerta de mi casa a la mañana y me encontré que era Antonio Schulze.
—Hola Antonio ¿cómo le va? Qué raro que pase por acá, no me avisó nada que venía, no lo esperaba, pero no importa, no importa.
—Pero yo tengo algo que comunicarle y tenía la necesidad de hacerlo.
—¿Y de qué se trata Antonio?
—Bueno, se trata de lo siguiente, yo hice una reunión en la estancia. A raíz de la pelea que han tenido ustedes y la discusión que tuvieron con mi yerno hicimos una reunión de directorio en la estancia La Estrella y se decidió que iban a ser despedidos usted y su hijo.
—Qué bien… ¿Y usted qué iba, de pantalón así corto como está ahora? (me miró sorprendido por la pregunta que le hacía) y yo no lo voy a cambiar, pero hágame el favor la próxima reunión que vaya al directorio en la estancia póngase los pantalones largos mi amigo, buenos días, muchas gracias por la noticia.
Y le cerré la puerta en la cara. Así fue cómo días después, en plenas fiestas de fin de año recibí la carta documento en la cual me despedían, lo mismo sucedió con Fernando. Esto les aclara la razón de los despidos, pero advertirán que, en seis años de trabajo la planta de silos, gracias al manejo que hicimos con mi hijo Fernando, de solo 1.500 t por año, logramos 5.000 t, terminando en 18.000 t con las ampliaciones efectuadas. Además, una balanza, camiones, dos norias, dos celdas cuadradas con rieles ferroviarios de 500 t, 2000 m de vías para carga operativos, dos camionetas (una Chevrolet modelo 83 y una Peugeot modelo 88), cargadores a las vías para los vagones, una secadora Margaría de 25 t, quedando la chica de 6 t para el girasol. Agradecimiento de la firma por lo hecho: un par de cartas de despido.
Pasaré a relatar cómo continuamos trabajando con mi hijo Fernando, pero debo decirles que en el año 1988 se hizo cargo de la planta de silos conjuntamente con la feria el yerno de Antonio Schulze y duró solamente dos años, es decir que en 1990 cerró las puertas por quiebra.
Al mismo tiempo, Eduardo Mousseaud en 1988 comenzó con la venta de los silos bolsa, fabricados por Ipesa SADE, como dije antes él era parte de todas las relaciones que pude establecer con la Bolsa de Cereales. Me ofreció empezar con él con el tema de los bolsones y yo a los bolsones siempre les tuve miedo por los daños que se les hacían al romperlos. Al principio, la chala de las malezas los perforaba y se hacía una corrida de aire que perjudicaba el cereal. El almacenaje estaba aconsejado para pocos meses, por la posibilidad de rotura de la bolsa que produce la descomposición del cereal, pinchadura por alambres, yuyos duros como la quinua y también los animales silvestres (liebres y peludos) y los mismos vacunos. Pero me equivoqué, porque en un momento llegaron a reemplazar a las plantas de silos.
En 1989 cae el Muro de Berlín, Alemania se unifica y Estados Unidos se convierte en la potencia hegemónica, que marcará la marcha de los negocios agropecuarios estableciendo los precios internacionales con lo cual comenzó la inutilidad de la Junta Nacional de Granos como ente comercializador, pero debió haber quedado como ente controlador y de vigilancia de las operaciones. Sin embargo, en el año 1991 fue disuelta por el Dr. Carlos Saúl Menem, el control quedó en manos algunas veces del Ministerio de Asuntos Agrarios y otras, por bajarle la categoría, la Secretaría de Asuntos Agrarios, potestad que más tarde pasó al desprestigiado O.N.C.A, hicieron que los pooles de siembra y los inescrupulosos dieran carta blanca para la institucionalización de los llamados «carpeteros», los cuales dieron comienzo a una comercialización poco transparente, puenteando a varios agentes de la línea comercial tradicional, como vendedores de agroquímicos y acopiadores de cereales, de los cuales una cantidad significativa desaparecieron. Las Bolsas de Cereales vieron menguados sus datos de cantidades comercializadas, pues este modo de comercialización hace que la mercadería pase directamente del campo al exportador no pasando por las Bolsas de Cereales. Los carpeteros eran compradores de cereales al margen de las líneas que había, nosotros comercializábamos con una línea de controles porque le vendíamos a la Junta y los exportadores le compraban a la Junta, cuando aparecen los carpeteros puentean a la Junta y venden directamente a los exportadores desviando la atención de los precios de los cereales porque empiezan a desaparecer datos. De esta manera compran al productor a menos precio porque le manifiestan que el cereal no tiene calidad y compran a menor precio porque los productores no tenían control al haberse liquidado la Junta.
La transición del cambio de las operaciones fue dándose en el término de un año, aproximadamente, entre Alfonsín y Menem. Por un lado, se empezó a percibir que la Junta rechazaba las postulaciones de ingenieros agrónomos u otros títulos postulados para puestos dentro de la institución. Cuando se supo dentro de la Junta que había rumores de su cierre, los operadores de cereales empezaron a organizarse para poder hacer ellos los cálculos de calidad y así poder vender a los exportadores, dado que la Junta ya no lo iba a hacer. A esos grupos se los llamaba «carpeteros» que son los comercializadores de cereales, que con plantas inexistentes o sin condiciones para funcionar, trabajan en «negro», puenteando a la AFIP. Creaban dos empresas, una le adquiría la mercadería al productor, le descontaba el IVA que, por supuesto no depositaba, otra le compraba a la primera, le facturaba el IVA para tener el crédito fiscal y lo vendía en blanco a la exportación, cobrado el IVA, depositando, si lo hacía, la diferencia de IVA por la diferencia de precio entre compra y venta. De esta manera la operación quedaba terminada y, generalmente, en dos o tres años cerraban las dos, con el beneficio del primer IVA, el periodo de dos o tres años era por la fiscalización de AFIP., que es cuando esta empezaba a investigar por la falta de depósito del impuesto. Respecto a la capacidad de almacenamiento, la misma se cubre con los bolsones blancos que se ven en el campo, los cuales tienen muchos inconvenientes respecto a la calidad y mantenimiento debido al vacío que deben tener estable, y que puede romperse debido a mordedura de roedores del campo, liebres, peludos, animales de otros tipos, «de dos patas» también, con lo cual al romperse pierden el vacío y se deteriora el cereal, tomando verdín o directamente pudriéndose, y por otro lado, para mantenerse bien, debe cargarse dentro de los dos o tres meses.
La falta de los ferrocarriles, el almacenaje en bolsones, la implementación de la producción agropecuaria por los pooles de siembra, los cuales operan directamente con los exportadores o se transforman en exportadores como Grobocopatel, los semilleros y la fábrica de agroquímicos, y por la nueva modalidad el nacimiento de los carpeteros, como se denominan en el medio de los acopiadores de cereales, hicieron que los acopiadores fueran reduciéndose en su número, salvándose aquellos que pudieron convertirse en pooles de siembra, o trabajando con los productores en sociedad. Les doy un ejemplo del año 2013, cuando fui a Junín con motivo de los 56 años de Egresados del Colegio Nacional de Comercio, viajando por la ruta 41 a San Andrés de Giles y de allí a Junín por ruta 7, en total 180 km, observé que a los costados de las rutas había aproximadamente veintidós plantas de silos, de la cuales el 20 % eran de una antigüedad de diez años, 5 % nuevas y el resto databa de la década de los años ‘70 u ‘80, y alguna que otra anterior a esa fecha. Por supuesto, no entré a las estaciones de ferrocarril, donde databan de los años ‘60 al ‘70. Téngase en cuenta que desde la década del ‘90 la producción agropecuaria se incrementó un 70 %, por lo tanto, debemos hacernos la pregunta, ¿dónde se almacena el excedente? Si no existe más la Junta Nacional de Granos ni el ONCA, ¿cómo hace el gobierno para controlar la producción agropecuaria? AFIP no tiene profesionales capacitados para hacerlo, ni el poder de policía que sí tenía la Junta, para entrar en los campos y controlar. Respuesta: los «carpeteros».
Y volver a empezar…: Banzato Cereales
El primero de enero de 1989, luego de varios días de análisis de la situación, con Fernando decidimos instalarnos en el pueblo más cercano, llamado Rawson. Contábamos para el trabajo con dos autos, uno cada uno, lo demás era todo a pulmón. Alquilamos una casa muy grande donde se fue a vivir Fernando y la familia, y en el frente que tenía unos salones grandes instalamos el escritorio. El sistema de comunicación tenía telediscado, pero también pude obtener un teléfono Celular Motorola Star Tac, que en esa fecha comenzaban a venderse casi masivamente.
Mi primera tarea fue la de darle forma comercial al contrato entre Fernando y yo. Tuve que hacer todos los trámites correspondientes a la Junta Nacional de Granos. El distrito técnico que nos correspondía para las muestras era Junín y todas las inscripciones en los ferrocarriles y demás. Fernando se dedicó a comenzar a ver a los clientes, contarles lo que nos había pasado y manifestarles que estábamos trabajando en Rawson enviando a planta de terceros, como correspondía, porque nosotros no teníamos planta propia (principalmente a Rawson Cereales, que era de un amigo del Rotary, Corengia, que podría cargar por vagones también, menos porque no estaban muy actualizados con el ferrocarril, pero nos daba el espacio, que era lo más importante).
Con los detalles normales de un acopio, la comisión más baja posible de acuerdo con lo que se estaba cobrando en el momento, de esa manera entramos a hacer una cartera de clientes. No nos fue mal, ya que el primer año (cosecha 89-90) tuvimos que acopiar unas 10.000 t de cereal, entre maíz, trigo y soja, porque el girasol en la zona nuestra no se puede hacer ya que no dan los tiempos, necesita mucho sol y poco viento, y en esta zona hay vientos fuertes que lo vuelcan.
Al comprobar que el resultado del primer año fue satisfactorio comenzamos a poner más énfasis en la visita a clientes en la venta de semillas y en la venta de agroquímicos. De esa manera, comenzamos a movernos para el segundo año de siembra, cosecha 90-91. Investigamos las semillas de las cuales podíamos proveer a nuestros clientes, cuando pudimos asegurarnos su disponibilidad, comenzamos a recorrer los campos, tarea en la que Fernando se destacó por su capacidad de trabajo y de convencimiento a los productores.
A partir de ahí iniciamos la búsqueda de qué seguro nos convenía tener para asegurar la cosecha, por supuesto antes de salir a contratar campo para siembra se debe tener un seguro hablado y contratado a los efectos de hacer las pólizas que correspondan. Luego llegan los momentos de las esperas de los trabajos a realizar y poder hacer la entrega de las semillas y ya ir contratando con los productores los seguros necesarios.
Mientras Fernando se ocupaba de todos estos detalles que les anuncié, comencé a hacer los trabajos necesarios para ver la manera en que íbamos a poder almacenar los cereales que recibiéramos de los productores, para lo cual me tuve que conectar con sociedades con plantas de silo que nos autorizaran a llevar cereal e hiciéramos un contrato para nosotros saber qué espacio teníamos disponible. Aparte de eso, también estaba el tema de ver qué corredores iban a recibir las ventas que nosotros les hiciéramos, para lo cual tenía ya una agenda grande de corredores y exportadores a los cuales les había provisto de cereales en ventas de otras entidades en las cuales estuve actuando, y comencé a contactarlos. El resultado fue favorable pues había corredores que me conocían desde hacía más de treinta años. De esta manera, quedamos en condiciones de comenzar a hacer la venta de la semilla para maíz, al igual que la de la soja y nos dio muy buenos resultados lo que nos generó una buena base para poder empezar a trabajar. Esto nos permitió que la cosecha de maíz que se hizo en abril de 1990, al igual que la de la soja del mismo periodo fuera una cosecha que nos dio muy buenos resultados. Los clientes quedaron muy conformes con nuestra atención y nos establecimos ya definitivamente, comenzamos a traer herbicidas y semillas para tener nosotros disponible para entregar para la próxima cosecha que sería la del 91-92. De esta manera comenzó la actividad de Fernando que no nos podemos asombrar que fuera tan bien, solo se debió al desempeño que habíamos tenido mientras trabajábamos en Galacer S.A., por ejemplo, con la ampliación de la planta que a todos les sorprendió. El resultado de esta cosecha fue extraordinario debido a todos los inconvenientes que tuvimos que sortear y al hecho de que era el segundo año de trabajo.
Terminado el trabajo de recepción y el de acomodar la semilla en las muestras para tener todo listo en el caso de que hubiera alguna venta de parte de los productores, y ya con todos los papeles acomodados a los efectos de poder vender, pasamos al paso siguiente que era considerar las condiciones para la próxima cosecha, es decir, seleccionar semillas de maíz o de soja, detectando el resultado de las variedades cosechadas y estableciendo un ranking de rendimientos.
Hicimos todas las muestras necesarias para que el distrito técnico de la Junta Nacional de Granos estableciera la calidad de los granos que se habían cosechado, y de esa manera seleccionamos cómo íbamos a tener que hacer las ventas. Esto llevó un tiempo importante y queríamos estar listos al mes, o mes y medio. Luego empezamos a hacer nuevamente la recorrida para ofrecer a nuestros clientes las variedades que les convenía sembrar, a fin de que fueran pensando qué hacer. Detectamos qué herbicidas o agroquímicos iban a necesitar para hacer la reserva correspondiente para cuando se empezara a trabajar. Esto nos llevó un tiempo importante para poder estar en condiciones de la entrega, que en el caso del maíz es en mayo y en la soja en julio. Por supuesto todo dependiendo de cómo vinieran las lluvias, elemento con el cual debemos jugar constantemente a los efectos de obtener los rindes correspondientes, ya que se producen baches en las lluvias y hay que tratar de tener por lo menos dos ventanas de humedad, que son una en la siembra para que sea efectiva y tratando de poner una variedad que entrara en floración en las próximas lluvias para poder estar en condiciones de florecer para formar la chaucha y los correspondientes granos.
Habiendo comprobado que el resultado de la segunda campaña de acopio realizada se había convertido en un éxito comenzamos a hacer los preparativos para salir a visitar a nuestros clientes con el objetivo de empezar a hacer la reserva de las distintas semillas que quisieran implantar. Ya estábamos operando con mayor confianza pues conocíamos en parte a los clientes y también dominábamos la posibilidad de tener todos los elementos necesarios para que ellos pudieran sembrar y cuidar el sembrado con los distintos herbicidas y componentes químicos. Entre ellos, lo que vendimos bastante fue la urea, colocada con el objeto de mejorar la tierra donde se iba a implantar la semilla, esto haría que, con suerte, tuviéramos un mejor rendimiento, era muy importante porque aumentaría la cantidad de acopio que pudiéramos realizar.
Las muestras de la cosecha anterior fueron bien tomadas por el distrito técnico y tuvimos éxito en las ventas. Habíamos estudiado todas las posibilidades de lluvia que iban a acompañar el nacimiento, crecimiento y maduración de la semilla que estaría disponible para cosechar en abril de 1992. Como siempre, debemos tener paciencia en el campo y esperar los resultados de la siembra que se dan de acuerdo con las lluvias y el buen manejo del suelo que haga el productor. Esta iba va a ser la tercera cosecha que íbamos a comercializar, ya en la coronación de un trabajo minucioso que fuimos haciendo por la confianza de que nos iba a ir bien, sobre todo porque tuvimos la novedad de que la gente de Galacer había cerrado las puertas, cuando viniera la cosecha ellos ya no iban a ser competencia.
Luego, hacer un análisis minucioso de las cosechas del año y recabando datos de cuáles habían sido las variedades que habían logrado el mejor resultado, nos abocamos a hablar con los proveedores para ver con cuántos contábamos de cada uno para saber qué teníamos que aconsejar hacer a nuestros clientes. Fernando comenzó a hacer las recorridas correspondientes visitando a los productores que nos habían comprado el año anterior. Ya estábamos avanzando en la venta de las semillas para la próxima campaña correspondiente a los años 1991-1992.
Terminada las tareas de recorrida y de venta de las semillas empezamos con las compras correspondientes y a almacenar cada una de ellas para ir entregándolas a los productores. De esta manera estábamos dando forma a la tercera cosecha de cereales de las cuales no nos podemos quejar de ninguna, pues el resultado había sido óptimo. La gente de campo es muy amigable y cuando uno empieza a entrar en su casa se da cuenta que lo atienden como si fuera en tu propia casa, vendimos mucha cantidad de semilla y fue una venta exitosa. Esta cosecha la íbamos a ver brillar para abril del ‘92.
Habíamos hecho ya el recuento y podido evaluar los tonelajes que podían rendir a los efectos de ir calculando los espacios y reservando en las plantas de silos que nos permitían entregarles el cereal para comercializar con la Junta Nacional de Granos. Con los datos existentes nos fuimos a hacer el detalle de la recorrida nuevamente al campo para ver cómo iban las cosas y aparte realizar los contratos de seguros de la cosecha. Cerrada esta etapa solamente quedó esperar la fecha de fin de año del ‘91, principio del ‘92 para saber qué era lo que teníamos disponible. Ya estábamos en condiciones de comenzar a evaluar dónde íbamos a colocar cada cosecha de cada productor para tenerlo en condiciones de venta lo antes posible. De esta manera podríamos comenzar a preparar el balance de nuestra empresa para estar en condiciones de tener los datos necesarios para las declaraciones de la Dirección General Impositiva. Cerramos en abril del ‘92 otra muy buena campaña, ya a esta altura del año tuvimos que empezar a desdoblar las actividades porque era necesario entrar a preparar la siembra del año venidero.
En 1991, con Cavallo como ministro de economía una de las medidas que tomó este gobierno fue implementar la inconvertibilidad, el famoso 1 a 1, la cual consistía en establecer al peso argentino como nueva moneda de curso legal y que tendría una paridad de 1 a 1 con el dólar estadounidense. Otra de las medidas en el marco de estabilización fue dotar a la economía de una mayor apertura, se eliminaron los derechos de exportación, sobre todo los de los cereales, mientras que las semillas de soja y girasol continuaron alcanzadas por una alícuota del 3,5 % a lo largo de toda la década, aceite y harina de ambos productos no tributaban para salir del país. En 1991 Cavallo y el entonces secretario de Agricultura de la Nación Marcelo Regúnaga condujeron la implementación de la política agropecuaria que derivó en un rápido impacto sobre el sector. El decreto 2284 de desregulación económica sacó de juego tanto a la Junta Nacional de Granos como a la de la Carne, lo cual perjudicó al campo dejándolo desamparado. Y, aparte de todo eso, cerró los ferrocarriles que también perjudicó por el aumento de los costos de transporte, la demora en la carga y descarga de los camiones y la merma de la producción porque hubo productores que no pudieron seguir. Es decir que luego de las políticas fallidas de los dos primeros gobiernos democráticos, podemos hacer un cálculo que, partiendo de cuando actuaba en la década del ‘70 en el Centro de Acopio de Cereales de la Provincia de Buenos Aires sabía que existían en la provincia 2.700 acopiadores, hoy cuando escribo estas líneas, tengo entendido que no pasan de 1.200.
En realidad, el primer perjuicio que surgió en el acopio de cereales y a los productores fue el cambio que se realizó con respecto a los ferrocarriles, ya que su cierre trajo aparejado que el transporte pasara al camión con el consiguiente aumento del costo, eso elevó los precios, lo cual elevó todo. Eso nos hizo pensar que hubo un acuerdo entre el gobierno y los camioneros porque nada justificaba los cierres de los ferrocarriles que eran la conexión que el país tenía en todo su recorrido. No obstante, esta situación yo pude hacer celdas16 de cereal y preparar las cargas, pude hacer cincuenta vagones en cuarenta y ocho horas, con el precio que tenían en ese momento los ferrocarriles, esas cargas desaparecieron junto con las estaciones de ferrocarril que se fueron cerrando. Imaginen que cincuenta vagones de la época significaban unos sesenta camiones, por lo menos. Con el ingeniero Eduardo Frene logramos trasladar galpones ferroviarios de estaciones que se iban cerrando a estaciones donde nosotros estábamos trabajando, con la instalación de nuevos sistemas de carga, lo que nos daba una aceleración del proceso, que hacía los fletes más económicos. Al ser la carga por ferrocarril en operativos de 2.000 a 4.000 t abarataba el costo del transporte, por eso ideamos celdas con mayor capacidad de carga que teníamos en los silos, eso era porque el ferrocarril exigía esos tiempos de carga para traccionar todos esos vagones juntos con una sola locomotora. Eso de ninguna manera se podía equiparar con la tracción por camiones, lo cual nos trajo muchas pérdidas a nosotros y a los productores. Estos sistemas fueron desapareciendo con los cierres de los ferrocarriles y nos dejó en manos de los camioneros que hicieron un jugoso negocio y nosotros nunca más pudimos cargar tanto cereal en cuarenta y ocho horas. Esto encareció el valor de los fletes. Evidentemente Hugo Moyano, el dirigente más importante de los sindicatos de los camioneros habría hecho algún negocio importante y todo esto perjudicó el valor de los cereales en perjuicio del productor y los acopiadores.
En la campaña que realizamos con Fernando en 1992, que iba a ser cosechada en 1993, lamentablemente el año fue sumamente lluvioso y todas las sojas se pusieron en malas condiciones, no había piso para cosechar y la humedad no se iba de los granos. Un corredor de cereales, que éramos muy amigos, vino a visitarnos a ver qué necesitábamos y justamente se encontró con el problema de que las sojas estaban en terreno, que casi no se podían cosechar, trabajamos un rato a ver qué hacer porque él era el que nos recibía cereales cuando mandábamos a puerto, y a algunas otras plantas, y después de mucho darle vuelta me dice:
—Mirá, yo tengo alguien que les puede recibir, si querés hablo con él y lo tratamos.
—Si él se lleva la cosecha según sean las condiciones desde ya decile que sí.
A partir de ahí el trato hubo que hacerlo con La Casa de la Semilla de Mercedes, propiedad de Florencio Llanos. Vino a revisar los campos Eduardo Fetugato, empleado de La Casa de la Semilla, a quien yo no conocía. Me desconcertó totalmente porque nunca había operado con ellos y empezaron a cargar camiones. Terminada la cosecha fuimos a hacer el recuento de cereales y hasta ahí todo iba muy bien porque debíamos controlar todos los remitos que teníamos, y de qué producto y productor nuestro era la cosecha. Es decir que este hombre se llevó todo el cereal en camiones que eran nuevos y después descubrí que eran camiones comprados recientemente. Más tarde, también descubrí que la cosecha no había quedado en Mercedes, es decir que nuestro cereal no se había descargado en la planta de La Casa de la Semilla. Fui a preguntar por la producción que habíamos entregado nosotros y a solicitar que nos dieran una muestra porque la necesitaba para hacer la liquidación a los productores, porque esa muestra tenía que coincidir con las que nosotros le habíamos hecho al camión en el momento de la carga desde el campo al silo. Esa muestra se hacía por cuadruplicado, una iba con el camionero a manos del comprador, otra nos la quedábamos nosotros y llevábamos una parte el Distrito Técnico y la cuarta se entregaba al productor.
Pero resultó que en la planta de La Casa de la Semilla no había cereales. El asunto es que el comprador nos dio las cartas de porte, certificando que había recibido la mercadería. Sin embargo, luego descubrí que todos los camiones nuevos habían pasado a Uruguay y de allí les perdimos el rastro. Con lo cual el comprador no tenía cómo responder al importe que se había comprometido a pagar, porque la adquisición de la mercadería se conforma cuando yo le vendo lo que le entregué y él no tenía la mercadería para venderla y pagármela. El comprador declaraba que había que esperar, pero la espera se hizo tan larga que decidimos hacerle un concurso preventivo por no pago de mercadería, como el sistema judicial prevé.
En 1993, Llanos, dueño de La Casa de la Semilla, se presentó ante el juez en un concurso preventivo. Declaró una deuda de USD 8.200.000, la lista de acreedores era de 220 y, por supuesto, el listado de deudas principalmente las oficiales: Rentas, DGI y deudas comerciales. Hubo que citar a los 220 acreedores de USD4.300.000 para poder representarlos en el concurso. Mientras que los bancos declararon que les debían otros USD 4.300.000. En ese momento me hice cargo de las tareas. Tuve que contactarme con todos para convencerlos del concurso. Para lo cual tuve que citar a 220 personas, entre quienes estaban los productores que me habían entregado a mí y que yo a su vez le había entregado su cereal a La Casa de la Semilla y otros que tuve que buscar que no eran clientes míos, a partir de los listados de La Casa de la Semilla.
Presentamos al juzgado el conforme de cada uno con los papeles correspondientes, ya para esto había pasado casi un año desde la conformidad del juez a la presentación del concurso y unos seis meses más para la conformidad de los acreedores por el juez. Los cuales demoraron cada uno su tiempo para presentarse en el juzgado por ser sociedades o hermanos que trabajaban juntos, así se fueron presentando escritos y la contestación del juez nunca era antes de los treinta días. ¿Por qué? Por burocracia.
Al hacer el concurso nos hicimos cargo de la administración de la planta de silos y muchos de ellos empezaron a llegar, cada uno con su historia. Nosotros también teníamos la nuestra, lo que me hacía creíble era que a nosotros nos debían USD 250.000, pues con Fernando, de los 250.000 dólares que nos debía, lo nuestro eran unos 80.000, el resto era de terceros. De manera que con esto tuve que apelar a la escribanía con Warkoveski de Buenos Aires e hipotecar la casa de La Plata. Para pagar a los productores, como la casa no me respaldaba 250.000 dólares lo tuve que hacer en tres años seguidos para poder ir pagando lo que les debía a los productores. Es decir, la escribanía me prestaba un monto anual, yo pagaba a los productores y con otro trabajo que tuve que tomar (como relato en el próximo apartado) devolvía a la escribanía, que me volvía a prestar por otro año más. De esta manera, toda la deuda de los 250.000 quedó en mis manos y yo cubrí a los productores que me habían vendido a mí.
Para hacer esto debí viajar a Mercedes que lo hacía por tierra para hacer muchos menos kilómetros, pero deshice el Taunus y ahí ya llegué a cambiar el giro de mi actividades, siempre empezando de nuevo, como detallaré a continuación. A su vez, Fernando tuvo que retornar a La Plata con su familia y luego de mucho batallar consiguió trabajo como empleado de banco.

Reinvención y resiliencia laboral, de acopiador a procurador judicial
Fui a ver al Dr. Luis Barbella, para entrar en la lista de cobranzas de un deudor de Morse, que era cliente suyo. Cuando le conté mi historia, me reconoció como «el que está con el concurso de La Casa de la Semilla». Así fue como me cobró a mí el dinero del deudor de Morse y después seguí en relaciones con él porque iba a visitarlo o él me veía a mí en Rawson para firmar papeles del concurso que yo atendía y él me empezó a representar. Transcurrido un año y el auto deshecho, estando en su estudio en Mercedes, me dijo que no había muchas posibilidades de que el concurso se pudiera resolver y nos pagaran, que debía tratar de arreglarme con otro trabajo. Entonces, le digo
—Sí, sí, está bien, voy a pensar que hago, y me fui.
Pero cuando llegué a Rawson de vuelta, recibí una llamada suya:
—Mirá, tengo solucionado el problema. Prepará el traslado, buscá casa en Mercedes y yo te digo cómo lo solucionamos.
—Bueno, le digo, pero hacer todo el traslado, buscar casa, sin saber qué hacer, para qué querés que vaya…
—Vos hacelo que cuando estés acá en Mercedes lo arreglamos.
—Bueno, mucha confianza no tengo porque apenas te conozco, pero voy a hacer todo para trasladarme a Mercedes.
No me quedó más remedio que aceptar, tenía a mi señora Zulma que ya estaba con los primeros síntomas de lo que más tarde se le diagnosticó como Alzheimer, por lo tanto no tenía otra propuesta y en diciembre del ‘93 me fui a Mercedes a una casa que le había alquilado al señor Quintillán, presidente del club estudiantes. La noche que llegué a Mercedes fue un domingo, salimos de Rawson con todas las valijas en el Taunus, que ya tenía todo el piso roto. Cuando llegué a Mercedes, el Taunus tenía un bateíta que me había dejado los pies en el agua. Lo dejé en el mecánico. Me fui a casa porque tenía a mi esposa enferma y no la podía dejar sola. Al otro día, el lunes, conseguí que viniera a verla una persona conocida y fui a ver al abogado. Le conté mi situación y le pregunté qué trabajo me había conseguido.
—El trabajo que te conseguí es asociarte conmigo.
—¿Cómo?
—Sí, que trabajes conmigo como socio.
—¿Para hacer qué?
—Y…, vos estás haciendo concursos, sos administrador de empresas, yo te puedo conseguir que puedas seguir los concursos que yo tengo porque no tengo tiempo de atenderlos.
—¿Y a trabajar por cuánto?
—Por el 10 % de las utilidades del estudio.
No me quedó más remedio que decirle que sí porque ya estaba en Mercedes y no tenía para dónde disparar y me quedé a trabajar con él, en realidad era un planteo muy bueno que me sacó del pozo y empecé a trabajar como procurador judicial. Atendí concursos de media provincia de Buenos Aires, iba a Campana, a San Antonio de Areco, Barbella tenía un estudio en Carmen de Areco que no atendía más y lo empecé a atender yo. Y así conseguí una nueva actividad, por los títulos que yo tenía podía ejercer como procurador judicial.
En realidad, desde ese momento en adelante fue un trabajo rutinario, la procuración judicial es cuestión de hacer un escrito, llevarlo al juzgado sacar una copia, si hay que responder uno se lleva el expediente, hace la respuesta y devuelve el escrito al juzgado. Como procurador judicial tenía autorización para pedir los expedientes por cuenta del abogado. Y los concursos siempre son lo mismo, carta va carta viene. Al mismo tiempo, a raíz de este trabajo, tuve contacto con el doctor Oscar David Fuaz, que estaba frente a tribunales y era quien manejaba el concurso de La Casa de la Semilla, representando a los acreedores. Me dice:
—Por qué no trabajás conmigo y participás de los honorarios que cobremos.
—El tema es que tuve que hacer un arreglo con Barbella, que me trajo a Mercedes porque no podía estar más en Rawson sin trabajo y me puso a trabajar con él a porcentaje, así que mi conciencia me dice que corresponde que primero hable con él.
—Bueno, andá a verlo y después me avisás.
Lo ví a Barbella y él me dijo:
—Sí sí ayudalo, no hay problema, podés trabajar en los dos estudios, ¿qué te dió?
—el 10 %,
—Bueno me das el 5 % a mí y te quedás con el otro 5 %.
Con este acuerdo, lo primero que hice fue decirle a Fuaz que me diera el expediente para estudiarlo. Una vez estudiado el expediente comprobé que el valor de los bienes que Llanos ponía en respaldo para la deuda que había adquirido estaban malversados. Le dije al doctor Fuaz que para mí realmente se trataba de una estafa, porque los bienes no podían tener el valor que él les había otorgado. Fuaz me dijo que no, que iba a sacarlo adelante, que de alguna manera Llanos iba a pagar. Me di cuenta de que no podía hacer más que decirle que hiciera como él quisiera porque el que mandaba ahí era el abogado. Solo le pedí que me dejara primero comprobar lo que yo decía y me puse manos a la obra.
Lo que hice fue ir a la planta de silos a revisarla y comprobé que, efectivamente, la había pasado en cinco millones de pesos y no podía valer más de tres. Y, por otro lado, había presentado un campo en San Luis, así que me fui hasta allí a verlo porque a lo mejor lo podíamos hacer producir y calculé que tampoco podía valer más de tres millones de pesos y que para la producción no servía. Hecho esto, me volví a hablar con Fuaz, quien no lo podía comprender, decía que no podía ser. Pero yo le dije:
—Mire doctor, no ofrezca que va a solucionar un problema que va a ser insoluble, imagínese que tenemos una deuda de USD3.400.000 con los bancos y una de USD3.200.000 con los productores, por lo tanto, con ese capital difícilmente podremos solucionar el problema de los productores. Es decir que, habrá que hacer algún arreglo.
Seguimos analizando y estudiando posibilidades, seguimos preguntando y vimos que podríamos tener la posibilidad de hacer una combinación y no mezclar las cosas. Así que la manera en que arreglamos el concurso de Goyena, Grigera y Cía. la repetí en el caso de Llanos. Es decir, había diferencias de acreedores, eran 220 personas o sociedades y como siete bancos, pero daba la casualidad de que a nosotros nos debían 4.200.000 y a los bancos se les debía 4.300.000. Entonces, tasé el valor de la planta de silos, en el concurso la había puesto Llanos con un valor de 5.000.000 y obtuve que valía 3.000.000 por lo tanto nos estaba mintiendo con lo que tenía para responder a lo que había hecho y el campo de San Luis lo tasé en 3.400.000. Como las cifras adeudadas por el concurso a cada una de las partes eran equivalentes, para no tener problemas con los bancos y echarles más problemas a los productores pensamos que podríamos arreglar que los bancos se cobraran con la parte del campo y los productores se quedaban con la planta de silos. Así, de paso, intentábamos hacerla producir. Al doctor Fuaz le pareció que podía ser posible.
De mi parte, siempre les dije que debía tratarse como una estafa y por lo tanto tramitarse más rápidamente en el juzgado federal. Por eso ahí viene una demora solapada y puede no entenderse, y es que todos priorizaron mi otra idea de dividir la deuda con los bancos, a quienes también llevó su tiempo convencer. Entonces empezamos a hacer las diligencias para poder ver si lo lográbamos. Comenzamos por organizar una asamblea con las 220 personas a las cuales las citamos para hacer la reunión, todos vinieron y, por supuesto, nos autorizaron a intentarlo. Al mismo tiempo se resolvió formar el consejo de administración y la autorización por dos años para mí como gerente administrativo.
El siguiente paso fue revisar el expediente y establecer a quiénes les debía La Casa de la Semilla y cuánto. Eso llevó un tiempo bastante largo, conseguir autorizaciones del juzgado para poder cobrar, eso se hizo mediante una asamblea hecha en la planta de silos. Se fue presentando toda la documentación mediante escritos que iba haciéndole firmar a cada abogado encargado de cada uno de los acreedores. Cada nota presentada tenía una respuesta que tardaba, por lo menos, un mes. Sin tener en cuenta las demoras que se producían por los feriados, feriados largos, feriados puente. El expediente lleva en la actualidad unas cuatrocientas fojas.
Finalmente, el juez nos entregó la planta porque había que mantenerla, pagar los impuestos y nos autorizó a explotarla a beneficio de los concursados. Se nombró una comisión de administración por medio del juez, se hizo un estudio de posibilidades y un detalle de cómo se podía ampliar, organizamos una sociedad con los concursados y me propusieron a mi para presidente, porque había sido acopiador de cereales, para que llevara la administración. De esa manera, la AFIP nos autorizaba las cartas de porte del cereal acopiado para vender. Con lo recaudado en esos años, pudimos mantener la planta para que no se deteriorara y pagar los impuestos, pero no alcanzó para empezar a distribuir y cobrar la deuda. Tuvimos que remontar la desconfianza a una empresa que estaba en concurso preventivo con mi propio currículum. Muchos eran remisos, los acreedores del concurso no entregaban cereal a la planta, ellos querían terminar el concurso.
De esta manera iniciamos realmente el trabajo para ver qué es lo que podíamos lograr con respecto al funcionamiento de la planta de silos. No fue mucho, dado que con los antecedentes de quién había sido el dueño no se lograba vencer la desconfianza de los productores, pero mal que mal pudimos ir cubriendo algunos gastos y, al mismo tiempo, yo logré un trabajo. Es decir, tres trabajos, en el concurso con Fuaz, en la oficina de Luis Barbella y en la administración de la planta de silos. El doctor Fuaz me encomendó comenzar las tratativas con los bancos para hacer una reunión, al mismo tiempo que le ayudaba con los escritos para presentar en el concurso. Por supuesto, la propuesta se la hicimos conocer al juez a quién le pareció muy interesante y nos dio la autorización correspondiente para comenzar las tratativas.
Con respecto a la administración de la planta, a los efectos de poder comenzar con el movimiento, hice una selección de personal entre los que habían sido empleados de planta de Llanos y otros que no habían trabajado en la firma para poder tener un equipo de trabajo. Mi primera secretaria fue Carolina Escurra y empezamos a tener comunicación con ellos por vía escrita o telefónica, para evitar tener a alguien en las recorridas de campo porque no teníamos auto y porque esto era muy caro. Felizmente el sistema funcionó, no con todo lo esperado, pero sí con un movimiento que nos permitía avanzar un poco y pagar los gastos de personal. Con respecto a los contactos con semilleros y con acopio utilicé los mismos que había estado contactando cuando me echaron de Galacer, a quienes ya conocía y podía moverme con más comodidad. Una vez que tuvimos esto en marcha como para poder recibir cereales, nos ocupamos de la desactivadora de soja para hacer aceite, en ese lugar ocupé a Nicolás Dinova, hijo de Carlos, el contador de La Casa de la Semilla, quien siguió en su cargo.
Luego de una semana de acomodar las cosas, de charlar con ellos y poder establecer la forma de trabajo me dediqué a los bancos desde el concurso y me ocupé de conectar con los gerentes de los distintos bancos que habían tenido la mala suerte de quedar en el concurso. Avancé bien con ellos, no les pareció mala la idea porque no querían renegar con 220 productores. Entonces, de esta manera, logramos desdoblar la deuda para que ellos se cobraran con el campo de San Luis. Uno de ellos, el del Banco Provincia me dijo: «¡Qué bueno que lo tenemos acá en la ciudad!»
Y que se iba a ir ocupando de hacer algunas comunicaciones y organizar una reunión con los colegas para ver qué decían. Por supuesto necesitábamos algo fundamentado y escrito, firmado por los bancos, para hacer una asamblea y pedir a los acreedores la autorización a trabajar de esa manera, nosotros con la planta de silos y los bancos con el campo y cada uno vendería lo que quisiera vender de lo que tenía para ir cobrándose la deuda.
A la espera de la reunión con los bancos comencé a trabajar con la posibilidad de hacer funcionar la máquina para hacer aceite de soja. No hubo mucho problema y felizmente había mucha gente interesada en el trabajo y de esa manera Nicolás pudo desempeñarse muy bien, pudo expandirse y me ayudó un poco a hablar con los productores. La máquina empezó a funcionar a medida que los productores nos fueron trayendo la mercadería porque nosotros en la planta no teníamos nada, y directamente se trató de una entrega de productos, los cuales se los elaborábamos y les pagábamos. Por ese lado la idea que tuvimos de trabajar con el concurso dio resultado.
Mientras tanto, yo seguí trabajando con dos bancos porque me interesaba mucho solucionar ese problema para después ver cómo hacía con lo de los productores. Teníamos la planta de silos con una aspiradora de soja, y balanza de camiones. Despacio fuimos viendo la posibilidad de vender algo de semilla para lo cual nos ocupamos Nicolás y yo. Los movimientos tanto sea de la desactivadora de soja como lo del poco acopio que pudimos ir haciendo se manifestaron con el tiempo transcurrido.
Todo ese tiempo fui comunicándole al doctor Fuaz, a los efectos de que él fuera teniendo un estado de la situación y preparar los datos para una asamblea que indudablemente íbamos a tener que hacer cuando los bancos nos trajeran los compromisos. Así fue como con el correr de unos dos o tres meses vino el escrito donde todos los bancos se comprometían a dejarnos la planta de silos a disposición de los productores y ellos verían que se les autorizara la manera de poder comercializar el campo de San Luis y cobrarse ellos la deuda que tenían en el concurso. El tiempo siguió pasando y tuve que desistir de mi secretaria dado que se casó y busqué para que la reemplazara a la señora Marisa Lucero, la esposa de Nicolás Dinova quien reemplazó a Carolina. Las dos fueron excelentes secretarias y me ayudaron mucho a salir adelante con todo esto.
Cuando Fuaz quedó en poder de las cartas de los bancos hicimos la asamblea a la cual concurrieron no más de sesenta y tres productores dado que yo invité a los 220 pero de ellos muchos no vinieron y otros no había encontrado los teléfonos o las direcciones para poder comunicarles. Por supuesto, la asamblea aprobó lo que habíamos hecho dado que ya habíamos realizado un informe previo y Fuaz se tuvo que ocupar de presentar la petición de los bancos en el concurso a los efectos de que el juez también aprobara que se hiciera esa separación de deudas.
En estos años, nos enteramos de que había una empresa, Cabañas Santa Adela, que estaba interesada en comprar porque decían que eran accionistas de La Casa de la Semilla. Esto implicó que se presentaran en el expediente. Se hicieron dos o tres asambleas para poner al tanto a los acreedores para que dieran su conformidad. Se hizo un convenio con ellos, pero no se les dio la administración, sino que Cabañas Santa Adela dejó cheques a cuenta. El asunto es que estos cheques no tenían fondos, por lo cual hubo que presentarse al juzgado otra vez a los efectos de anular el convenio y demostrar que ellos no eran accionistas de La Casa de la Semilla. Con lo cual, esto demoró el expediente en casi un año más y ahí se cayó la venta.
A esta altura de los acontecimientos, en 2014 la parte de acopio ya la habíamos delegado en la firma Fargo a los efectos de que la alquilaran y la hicieran funcionar ellos. Lamentablemente nos provocaron múltiples problemas y deterioro de los bienes lo que hizo que tuviéramos que terminar con el compromiso y hacerles un juicio en el que les cobramos las roturas que habían provocado. Por ejemplo, descuidaron la planta de silos de 10 y 39 en Mercedes, la cuál por falta de vigilancia, los ladrones de las villas creadas en Mercedes, por los compromisos políticos y traídas del conurbano bonaerense, la desguazaron totalmente.
Hasta que en el año 2016 apareció un comprador, con el cual todavía estamos litigando, Sirch Construcciones, que había ofertado USD 4.039.000 y aseguró que nos adelantaría un monto que le comunicaríamos cuando confirmáramos cuánto debía La Casa de la Semilla al Estado, que estimábamos en alrededor de los USD 2.000.000. debiéndonos abonar esta firma esta suma adelantada con el compromiso de que nosotros termináramos todas las deudas fiscales e inmobiliarias que tuviera la firma para dejar limpio el expediente y poder escriturar. Entonces, Sirch nos entregó ese dinero que pusimos en una caja de seguridad a mi nombre y de Carlos Dinova, nuestro contador, mientras trabajábamos con AFIP y Rentas para determinar cuánto le debía La Casa de la Semilla a cada uno. Para conseguir esto teníamos que contactar a cada uno de los abogados que llevaba el caso de cada una de las oficinas del Estado. Esto llevó dos años más, porque cada uno me decía: «hay que esperar» y tardaban cada vez más en determinar la deuda. Hacia 2018, conseguimos terminar de pagarle a AFIP y a Rentas con el dinero que había entregado Sirch. Esto me creó otro compromiso porque cuando empecé a revisar las deudas de rentas y judiciales el monto al que se llegó fue de 232.000 dólares. Es decir que, a raíz de esta diferencia, aparte de los que nos queda a cobrar por la venta de contado, los 200,000, nos deben 32,000 más. Por esa razón, Sirch nos quedó debiendo USD 2.039.000 con quien todavía estamos litigando. Esto es así porque, mientras tanto, el expediente del concurso se fue demorando porque Sirch Construcciones eligió al escribano Mariano Castelucci. Empezamos los trámites en esta escribanía para la escrituración. De mi parte tuve que acercarle las escrituras de lo vendido y el día en que se las llevé en un paquete con un rótulo que decía «Escritura Llanos para Escritura Sirch», como no estaba el escribano, se lo dejé en un rincón del escritorio y le dije a la secretaria que tuviera mucho cuidado porque se trataba de las escrituras de Llanos para escriturar la compra de La Casa de la Semilla por parte de Sirch. Ahí el expediente quedó cuatro años paralizado porque decían que la escritura yo no la había entregado. Llamé infinidad de veces a la escribanía y me decían que ya la iban a hacer hasta que me cansé y explotó la bomba.
Es que, en el mismo tiempo habíamos estado buscando la forma de cambiar la situación y por suerte un escribano muy destacado de la ciudad, el Dr. Barneche presentó un nuevo comprador con el que hicimos un convenio mediante el cual nosotros le controlábamos la parte judicial siempre que él hiciera constar en el boleto de compra que le compraba a Sirch pero que del importe a pagar nos abonaría a nosotros lo que nos adeudaba Sirch.
He aquí que, para sellar este acuerdo, fuimos a retirar los papeles de la escribanía de Castelucci, se los llevamos al escribano Barneche para tratar de hacer la escritura con el comprador que él había conseguido y el Dr. Barneche detectó un papel en el cual constaba que en el año 2018 el escribano Castelucci había pedido el segundo testimonio, es decir, una copia de la escritura. El hecho de haber descubierto esto, demuestra que él tenía en mano los papeles que yo le había entregado y podría haber hecho la escritura en su momento.

Vida social y participación comunitaria
La familia
Como me gustaban los bailes, así conocí a Zulma Esther Porta, quién sería mi esposa. Ella era muy amiga de Marta Clivio y de Nilda Álvarez, quienes fueron las que realmente la llevaron al primer baile donde la conocí, el 21 de septiembre de 1959. En ese baile de la primavera bailé con ella toda la noche y ella estuvo toda la semana en Morse, en la casa de su tía Adela Ferreyra, casada con Eduardo Sánchez. Ahí yo sí entraba con confianza porque el tío Eduardo nos hacía las reparaciones de las herramientas de los silos, así que yo a él lo conocía muy bien y a la tía Adela también, por supuesto, que era una gran costurera.

Casa de la familia Sánchez-Ferreyra
Y llegando más de mitad de semana en adelante vinieron las chicas a decirme que el domingo íbamos a ir a almorzar a la casa del que después fue mi suegro. Yo les dije
—Pero ustedes están re locas, ¿yo voy a aparecer allá?
Y ellas contestaron
—No, pero somos amigas.
—Sí, ustedes son amigas de Zulma, pero ¿ustedes creen que Porta va a aceptar que yo soy amigo de su hija nada más?
Ellas insistieron
—No, no, no, vos venís.
Y sí, fui con ellas a almorzar, pero pasó lo que tenía que pasar. Terminamos de almorzar, Vicente se levantó de la mesa y me dijo
—Yo me voy a ir al living, después quiero hablar con vos.
—Bueno, está bien, como no don Vicente.
Y ahí fue donde «me puso el cuchillo en la panza» y me dijo:
—Bueno, ¿a qué viniste vos acá?,
—Bueno, dije, no, porque las chicas son muy amigas de su hija, de Zulma y yo la conocí a Zulma, estuve bailando…
—Ah, estuviste bailando ya con ella… ¿y cómo va a seguir la cosa?
—Y, bueno, no sé, todavía estamos empezando…
—Bueno, esta semana yo quiero que me lo definan y después me vengas a decir qué es lo que vas a hacer.
Esa fue la manera que la conocí a Zulma y cómo me empecé a relacionar con Vicente. La semana siguiente Zulma volvió a ir a Morse y yo me sorprendí, le pregunté: «¿A qué viniste otra vez a Morse?». Porque no pensé que Vicente le iba dar permiso en esa semana. Hablamos mucho en esos días, yo iba a visitarla y a tomar unos mates con el tío Eduardo y ya a mediados de octubre le confirmamos a Vicente que estábamos de novios. Y, tal cual la manera de actuar de Vicente, fui al campo, se lo confirmé y para noviembre de 1959 Vicente me hizo invitar a mis padres para confirmarles el comienzo de nuestro noviazgo. Bien formal.
Como en esa época no había teléfonos fijos, sólo dos en el pueblo, la comunicación con mi novia Zulma la teníamos por intermedio de cartas que yo le enviaba cuando iban nuestros vehículos a un depósito que la empresa de mi padre tenía en Irala, donde se dejaba mercadería y correspondencia para otros clientes. Ella me contestaba de la misma manera, dejándole la carta a Negrita Gazzotti, quien era la encargada del depósito conjuntamente con Emilio López. La particularidad que quiero dejar manifiesta es que como ella era maestra me devolvía dos cartas, una era la contestación y la otra era la mía, ¡corregidas las faltas de ortografía en rojo!
Después de seis meses de intercambio epistolar y visitas a su casa tuve que hablar con el padre, que le había comunicado que quería hablar conmigo, todo fue muy simple porque sólo quería preguntarme cuándo fijaba la fecha de compromiso. Yo le dije que casi lo teníamos decidido, la llamé a ella y con el padre decidimos la fecha a realizarse. La reunión del compromiso se hizo en el campo y Vicente, mi futuro suegro, organizó una fiesta muy grande, con un novillo, un cordero y todo lo que uno puede imaginar. A partir de ese día me pidió que no le dijera suegro, sino Vicente.
A mediados de 1961, entre los dos pusimos unos pesos cada uno y compramos la parte del hotel de Benso que tenía la habitación, el comedor y la cocina reservados para los viajantes y tres habitaciones más. Con todo eso empecé a darle forma a la casa, a una de las habitaciones del frente le quité una parte y le hice el baño. Con lo cual la casa quedó constituida con living y habitación nuestra al frente, baño, pasillo largo, cocina a la izquierda y dos habitaciones a la derecha. Luego venía el primer patio con el lavadero y después un segundo patio. Todos los trabajos de acondicionamiento de la casa respecto a pisos, cielorrasos, cañería de agua embutida y cableado de luz lo hice yo. Mientras estaba preparando todo eso el tío Mori (casado con Rosa Porta, hermana de mi suegro) estaba terminando el chalet del tío Carlos Festa y eso me dio oportunidad de hablar con él y de visitarlo en Pergamino, donde vivían con su hija Gladys, casada con Rubén Vázquez.
Hablé con el tío Mori, vino a Morse, vio la casa y dijo:
—Yo lo hago, pero ¿dónde paro?
—Tío ahora es todo nuestro.
—Ah! Bueno entonces paro acá.
Algunas veces se iba a ver la obra a lo del tío Carlos Festa y volvía. Entonces un día me dice
—¿Y cuándo vas a ir al campo vos?
—Y, no sé tío, tengo que ver en qué voy.
—Y andá en mi moto, total este fin de semana no voy a ir al campo yo.
Y ahí nomás me monté en la Puma motor Sachs y el fin de semana me fui para el campo. El tío decidió cortar el techo de la casa, cortarlo en la mitad y hacer una caída de chapas de fibrocemento hacia delante, tipo chalet, trabajo que hizo él con su gente. Con lo cual la casa quedó con techo a dos aguas hacia el frente y hacia el primer patio. Por supuesto, no nos quiso cobrar absolutamente nada y fue su regalo de bodas. Los trabajos yo los hacía al mediodía, y cuando cerraba el negocio. Los viernes venía Zulma a acompañarme y cebarme unos mates con facturas o alguna torta que siempre traía, mientras yo iba haciendo toda la telaraña, el armazón que se fija a los tirantes del techo y se ponen en el aire a forma recta para clavetear sobre eso las maderas del cielorraso. Hasta que el tío terminó con la parte de adelante.
Mientras tanto yo seguía con los pisos de la habitación de adelante, el living y las dos habitaciones de atrás. Para eso saqué todas las tablas de pinotea, les saqué clavito por clavito. Fui a pedirle al carpintero Peto Gioia a ver si me las cepillaba. Ahí Peto me preguntó:
—¿Vos estás loco?
—No Peto, quedate tranquilo, que yo le saqué clavo por clavo.
—¡Pero no!, seguro que quedó alguno que me va a hacer pedazos la garlopa.
Claro, en esa carpintería era donde nos juntábamos todos los italianos del pueblo porque Peto y Rudi hacían unas bagna cauda que eran una bomba atómica de manteca, ajo y anchoas, a las que concurrían los amigos de las dos casas comerciales en las que trabajé. Éramos muy amigos, y tanto le insistí que al final lo convencí y su ayudante Rudi hizo una excelente tarea en el cepillado. A medida que las iba sacando, como la cepillada iba a ir hacia arriba las fui numerando de abajo con número de pieza y número de madera en orden, así que fueron colocadas de nuevo tal cual como las saqué. Mientras tanto, Mori con sus peones me hizo los pilares donde iban los tirantes en los que se clavetean las maderas, los niveló y alineó para que quedaran todos parejitos. Cuando Peto me entregó la madera cepillada y contento de que no había roto nada, puse los pisos y los enceré. La cocina la dejamos tal cual porque el piso era original de unos baldosones rojos que ya no se veían en ninguna parte y a Zulma le habían gustado, y se dejó la cocina económica del hotel que era una cocina fantástica. Con gran pena, cuando pasamos por el pueblo en 2017 nos encontramos con que había sido demolida.
El casamiento se decidió rápidamente, entonces, mi padre le pidió a Vicente que la boda se realizara en Junín, debido a que teníamos todos los familiares en esa ciudad y el sacerdote que queríamos que nos casara era párroco de la iglesia principal. Y así se hizo, el 3 de mayo de 1963, Zulma lució un vestido bellamente confeccionado por la tía Adela. La fiesta fue en la confitería 9 de Julio, a pedido de mi padre, ya que tenía conocidos que habían sido sus clientes. Con respecto al cura era Miguel Larrañaga, el que atendía la capilla de nuestro pueblo. Nuestra luna de miel fue una semana en Cosquín, Córdoba.

Nuestro casamiento
Luego de nuestro casamiento, las fiestas se fueron alternando entre el campo de Vicente y Celia y nuestra casa de Morse, dependiendo de cómo vinieran los trabajos, porque en nuestra zona los fines de años tocan en plena cosecha del trigo. Y ahí, la mesa se hacía cada vez más grande juntando ambas familias. También se había casado mi cuñado Roberto Porta con Hilda Grande, hija de otra conocida familia de Irala, que también tenían campo de la expropiación de los Bemberg, del otro lado de la vía en el camino de Irala a Chacabuco.
Y por supuesto, entre todos agrandamos los apellidos sumando prole. El 23 de febrero de 1964 estábamos disfrutando de una cálida noche de carnaval en el pueblo, con choripanes bien regados, cuando Zulma se descompuso así que salimos rápidamente para Junín donde nació nuestro primer hijo, Guillermo Daniel (sus padrinos fueron mi cuñado Roberto Porta y mi prima Luly Marotta). Quedó como anécdota familiar que como nos habíamos casado el 3 mayo anterior, ahí estaban más de una contando con los dedos los meses y los días para garantizar que hubiéramos hecho todo «como corresponde». Luego de un embarazo fallido en el que Zulma perdió un bebé, con muchas dificultades conservó su tercer embarazo y el 1 de junio de 1966 tuvimos la alegría del nacimiento de Fernando Carlos (sus padrinos fueron mi hermano Carlos Raúl y mi concuñada Hilda Porta). Aunque los médicos le habían sugerido a Zulma que no volviera a quedar embarazada, luego de cuatro años y sólo siete meses en la panza de su madre el 15 de mayo de 1970 nació la gurrumina, María Carolina (sus padrinos fueron mi hermano Héctor Oscar y María Cristina Sánchez, prima de Zulma). Por esos años Roberto e Hilda tuvieron a Graciela Beatriz (quién lamentablemente falleció hace poco), un año mayor que Carolina, y a Gabriel Ricardo, que siguió los pasos de su abuelo y su padre, siendo hoy nuestro gran puntal en la gestión del campo.

Genealogía Víctor E. Banzato y Zulma Esther Porta

Zulma y los chicos
Así como yo disfruté de mis abuelos, también nuestros padres tuvieron un lugar muy especial en la crianza de nuestros hijos. Mamá y papá en el cotidiano pues vivían a pocas cuadras en el pueblo así que los veían todos los días, pasaban muchas mañanas o tardes jugando en el patio, en el taller de carpintería que tenía montado papá, escuchando música en el equipo del abuelo Víctor que heredó mamá o por las noches viendo televisión. Fernando, por sus horarios de escuela, pasó muchos mediodías almorzando con ellos, y con los mimos especiales porque le ponían El Zorro en la tele mientras comía, que a él lo apasionaba. Guillermo, además de disfrutar de la biblioteca que pacientemente iba comprando su madre a los vendedores puerta a puerta de esa época y llenaba nuestro living, también se devoraba los libros de la biblioteca de papá y, muy especialmente, intercambiaban las revistas de historieta de la época: El Toni, D’Artagnan, Patoruzú, entre muchas otras. Y Carolina era la consentida de estos abuelos del pueblo porque era la primera nieta mujer.
Por su parte, los abuelos Vicente y Celia venían a buscarlos algunos viernes al mes, al menos que yo recuerde, desde que Guillermo cumplió dos años, después se llevaron dos, con Fernando, y tres con Carolina. La anécdota es que don Vicente decía que doña Celia no hacía más que estar tirada en el piso con los nietos a caballito, o enseñándoles a jugar a la escoba, y tenía él que hacer la comida. Pero él, por su parte, cuando volvía todos los días de su paseíto por el pueblo a hacer las compras y jugar a las barajas con sus amigos, les traía los consabidos caramelos que había ganado (¡y si no ganaba se los compraba al bolichero!). El campo está a pocos metros del río Salado así que también los llevaban a pescar. Por supuesto, entre juego y risas, los abuelos les iban enseñando los quehaceres de la vida en el campo, con sus primos aprendieron a cuidar las gallinas y juntar huevos en el monte, cuidar los árboles frutales y reconocerlos, juntar leña para el calefón y en invierno para la estufa. Fernando, sobre todo, aprendió con su tío Roberto a manejar el tractor y todas las tareas de siembra y con el abuelo a criar las vacas. Cuando llegaba el domingo, aprovechábamos para juntarnos todos, comíamos un buen asado en el campo y nos traíamos a los chicos, cansados, pero felices.
Claro, también hay muchas anécdotas de esa época, como cuando Carolina, que apenas caminaba, se subió al techo de los abuelos Banzato-Marotta siguiendo a sus tíos que lo estaban arreglando. No había que perderle pisada! Y, también, cuando le hizo a su prima Graciela en el galpón del campo un «tratamiento en el pelo» con una mezcla de caca de gallina y grasa que encontró por allí. Fernando, increíblemente intrépido, se subía hasta la punta del molino haciendo sufrir de miedo a la abuela Celia. Finalmente, un recuerdo que enlaza a cuatro generaciones, siendo yo el nieto mayor y al haber tenido a Guillermo a los veinticuatro años, el abuelo Víctor Marotta conoció a su primer bisnieto y, como a todos en la familia, le hizo un juego de niños de su tierra: se ponía al niño en la falda y subiendo y bajando los talones como si fueran sus piernas el lomo de un caballo le cantaba esta cancioncita que todos recordamos sólo por su fonética:
Tro tro cavaló
Quelque sum, bengaló
Quelque sum, na polenta
Quelque sum, fin a
magenta.
Al final, abría las piernas y los niños bajaban de golpe, una y otra vez. Todos los Marotta se lo hicimos a nuestros hijos y todos los primos y sobrinos de Guillermo lo recibieron porque él mantiene la tradición de su bisabuelo.

Abuelos Banzato-Marotta y Porta-Ferreyra
Nota: de izquierda a derecha mis suegros Vicente Porta y Celia Ferreyra, mi hijo Guillermo, mis padres, Pichona Marotta y Raúl Banzato
Los trabajos nuestros eran los siguientes, mi esposa fue maestra y directora rural de las escuelas N.º 18 y N.º 29 de Irala, más tarde ejerció como maestra en Morse, posteriormente secretaria en la jefatura de dirección en Junín, directora de la escuela N.º 3 en la misma ciudad y directora de la escuela granja en Castilla. Con respecto a lo mío ya lo conocen por lo que les vengo contando. Cuando nos casamos tuvimos que hacer muchas reformas de vida, porque solíamos estar poco en casa. En los primeros meses de casados fue necesario equiparnos de automóviles porque, al principio, de lunes a viernes Zulma se quedaba en la casa de los padres y viajaba en sulky a la escuela que estaba a ocho quilómetros por tierra, siendo acompañada por sus dos perros collies hasta la tranquera del campo, ahí la despedían y créase o no, sin que nadie les dijera nada se iban a la tranquera a esperar su regreso. Para ese entonces compramos un Fiat 600 que se adaptaba bien a la zona, aparte de ser el único que podíamos comprar dado el presupuesto que teníamos. Con ese auto se manejaba Zulma, llegaba a hacer hasta 30 Km por día, en el camino levantaba chicos de familias conocidas que no podían ir a la escuela y los inscribió en la escuela N.º 29 que estaba en el campo de Ángel Passarella, tío del famoso futbolista. Yo era el mecánico del Fiat, me dediqué a tener en stock los repuestos que se podían llegar a necesitar: escapes, rulemanes, suspensiones. Cuando Zulma llegaba yo ya estaba en casa empezando a preparar la cena, ella me entregaba las llaves del 600 y se adueñaba de la cocina mientras yo salía a dar una vuelta en el auto para reconocer si necesitaba alguna reparación, si era así volvía al garaje de nuestra casa y me dedicaba a reparar lo que hiciera falta. Por otro lado, adquirimos un Fiat 1500, que fue el auto familiar. Las tareas domésticas las repartíamos entre el lavado y el planchado, además de la cocina, según quien llegara primero o tuviera más tiempo. Con respecto a los chicos, tuvimos la necesidad de tomar personal para que nos ayudara a cuidarlos, primero fue Carmen Sanes, que ya venía trabajando en la casa de mis padres y cuando vio lo complicado que se hacía entre el trabajo, la casa y la llegada de nuestro primer hijo se ofreció a ayudarnos. Pasados los dos primeros años, ella se casó con el Gordo Domínguez y debimos tomar a otra persona: la inolvidable Luisa Alonso, quién terminó convirtiéndose en la abuela de los tres. Venía a la mañana cuando Zulma salía para la escuela y se iba al mediodía cuando llegaba alguno de nosotros. Vivía a tres cuadras de casa y aún tenemos la inolvidable foto que sacó Alfredo Espinosa a Carolina en una rama de un árbol de magnolia todo florecido del gran jardín que cultivaban con su esposo, el Flaco.

Carolina en la casa de la abuela Luisa Alonso
Tengo muy presente los días de lluvia de invierno porque mi señora, por más de que yo me quejara, ella igual iba a las escuelas. Me quejaba por dos razones, el peligro que implicaba y la rotura del auto que luego tenía yo que arreglar. Con el tiempo me ganó por cansancio y hasta le daba los pedidos para que entregara en el depósito de Irala, salía ella con el 600 ¡reemplazando a las Ford de Goyena! Ya pasados unos años la trasladaron como maestra a la escuela N.º 20 de Morse, que quedaba a cincuenta metros de casa, primero bajo la dirección de Lilián Garmendia de Laviano y después con Carmen Arias de Clivio, ambas esposas de mis compañeros de trabajo Carlos Laviano en Fernández y Chuno Clivio en Goyena, respectivamente. Este traslado implicó la particularidad de que fue maestra de nuestros tres hijos. Por supuesto, ellos tenían que estudiar más que ninguno en los años que les tocaba la madre de maestra (que encima eran los últimos del primario) y en la escuela no podían decirle «mamá» en clase. Hay una anécdota con Fernando, un día que salieron juntos de la escuela con Zulma y en plena calle del trayecto a casa Fernando se quejó:
—¡Hoy usted fue injusta conmigo, Señora!
—Pero Fernando, soy tu mamá!!!

Escuela N.º 20
Ya trabajando en Goyena, Grigera y Cía., nos enteramos con mi señora que estaba por salir un crédito del Banco Hipotecario Nacional (sede Junín). Obtuvimos el crédito con el cual hicimos la segunda casa en un lote que habíamos comprado cerca del correo y la escuela. Las dimensiones eran distintas a las de la primera casa. Ésta tenía una cochera abierta con jardín al frente, luego un hall de entrada, una cocina más pequeña, un comedor grande que no tenía la anterior, tres habitaciones, un baño, una galería atrás con una despensa con baño y lavadero, entrada principal en el hall y pasillo de entrada de servicio. Allí vivimos desde el año 1970 en que nació Carolina. Tenía un largo patio en el que, por supuesto, armé una parrilla en la que cabía un lechón entero, con una mesa redonda de cemento. Y, un par de años después sumamos una pileta de mampostería en el fondo donde disfrutábamos en el verano y los chicos traían a sus amigos. Todos nos reíamos porque yo soy muy meticuloso con el asado, me gusta estarle encima, acomodando todo, mirando atentamente cómo se va cocinando y adobándolo convenientemente. Cuando hacía buen tiempo, nuestra querida Luisa Alonso, mientras cuidaba a los chicos y hacía todas las tareas de la casa, encima nos esperaba con un rico asado, y yo siempre le decía: «Pero cómo puede ser, Luisa! Cómo hizo para hacer todo junto!».

Segunda casa familia Banzato-Porta
En esta casa, con la galería y el patio, ya teníamos lugar suficiente como para que nosotros pudiéramos invitar a la familia a la fiesta de fin de año, debió haber sido una de las primeras en que recuerdo que tuve la ocurrencia de hacer toda una cena fría, la misma consistía en bocaditos, sándwiches de miga, empanaditas, otras clases de sándwiches y cosas dulces. Cuando le pregunté a Vicente qué le había parecido la comida, me contestó que eso no era comida, que comida era prender el fuego. Cosas de los cambios de generaciones.
Esa casa quedaba a pocos metros de la casa de la tía Adela, que vivía en la esquina frente al correo para el lado nuestro y frente a la escuela. La tía pasaba el día cosiendo (era una excelente costurera), pero por las noches cenaba con nosotros y dormía con Carolina. Todos recordamos su excelente buen humor, comía con ganas y disfrutaba la cena, pero después se tomaba su consabido tecito con limón, riendo como si hubiera hecho una travesura.
Una vez que el hijo mayor terminó el primario, en el año 1976, hubo que elegir a dónde iba a hacer el secundario. Barajamos posibilidades y resultó que la Escuela Marianista de Junín era la más seria y más interesante por su programa y acorde con lo que nosotros pensábamos. Nosotros queríamos una escuela que lo preparara para la universidad, además tenía que ser algo que estuviera a nuestro alcance porque detrás venían dos más. También teníamos que buscar una pensión para que estuviera, que fuera gente seria, familiar. Y conseguimos en lo de una señora apodada Chocha, en calle Quintana y Avda. San Martín, ella lo tuvo hasta que al cuarto año decidió sólo tener mujeres, con lo cual salieron a nuestro auxilio los tíos Osvaldo y Chinga que lo albergaron un año más, hasta que la salud del abuelo Santianes ocupó todo el tiempo de la tía, así que en quinto año Guillermo se trasladó a otra pensión, casualmente conseguí en una donde yo había estado y la familia seguía recibiendo pensionistas. Como le interesaban los estudios humanistas y sociales al final de la carrera se decidió por estudiar el profesorado de Historia, para lo cual se trasladó a La Plata a inicios del año 1982.
A los dos años de irse Guillermo a Junín, hubo que comenzar a ver qué hacía Fernando y a qué tipo de escuela quería ir. No fue fácil porque él no tenía algo en vista muy definitivo, empezamos a evaluar y le gustó la escuela Salesiana de Ferré, agropecuaria, donde aprendió los trabajos de campo, no solo intelectualmente sino que trabajaban ellos para hacer lo que había que hacer en un campo, sembrar, controlar los sembrados, cosecharlos, cuidar animales de granja, hacer chacinados, dulces y quesos, es decir, un muy buen comienzo para lo que a él le gustaba que era la agricultura y el título de Técnico Agropecuario. Fernando tiene un carácter fuerte desde chico y aunque no se llevaba mal con algunos salesianos, con otros la cosa se complicaba, así que en quinto año lo trajimos para que terminara en la Escuela Normal de Junín, en la que empezaba también Carolina, porque se habían mudado con Zulma mientras yo trabajaba en Castilla. Fernando cuando se fue a la facultad eligió unos años veterinaria para después dedicarse al trabajo en bancos.
Las salidas nuestras de vacaciones eran en Semana Santa, cuando aprovechábamos a hacer un viajecito a las sierras, especialmente a San Luis, donde parábamos en el Hotel de Empleados de Comercio de El Volcán, entrando por Potrero de los Funes. Solíamos ir a Entre Ríos debido a que allí sobre el río Paraná, en la capital, estaba la familia de la tía Negra, hermana de mamá y, o casualidad, del otro lado de la provincia, en el río Uruguay, cerca de Concepción estaba el campo de los primos de mi suegro, entre ellos Carlos Porta, el mago del cuchillo. A nosotros nos gustaban los ríos, más que el mar. También íbamos a Manfredi, en la zona cordobesa del maní, donde estaba Ramón Porta, el hermano menor de mi suegro. En uno de los viajes que fuimos a Córdoba habíamos alquilado una casita en Bialet Massé, uno de los primeros pueblos saliendo de Carlos Paz hacia las altas cumbres, a la orilla del río San Antonio que abastece de agua al lago San Roque, que a su vez lo convirtieron en lago para manejar la usina que abastece a Córdoba de electricidad. Allí, para susto de Zulma, crucé el río nadando con los chicos, unos setenta a noventa metros de ancho desde la playita donde parábamos hicimos caravana con Guillermo adelante, luego Fernando, Carolina y cerrando yo, hasta el murallón del cerro que coronaba la otra orilla, ida y vuelta.
Con respecto a las reuniones familiares y con amigos generalmente se hacían los sábados, teníamos amigos de distintos lugares de la zona. Entre los primeros, el matrimonio de Edgardo Mac Garva y la prima de Zulma, Cristina Sánchez (hija mayor de la tía Adela y el tío Eduardo). Ellos vivían en Monte Grande y venían una vez al mes, con la familia que iba creciendo ¡porque tuvieron cinco!: María Andrea, Leandro Javier, Hernán Andrés, Martín Gastón y Laura Florencia (Gracias Cristina por recordármelos!). Ambos eran muy divertidos, un día que los fuimos a visitar a Monte Grande con Edgardo preparamos todo un picnic en secreto, cuando los chicos estaban durmiendo, a la mañana siguiente despertó a todos: «¡A levantarse todo el mundo que nos vamos a comer afuera!» Todos pensando en un lindo restaurante se prepararon y salimos para Buenos Aires. Y en un momento estacionamos en Parque Lezama y para sorpresa familiar ¡sacamos las mesitas, la comida y pasamos una tarde hermosa! Las reuniones con ellos eran muy satisfactorias nos queríamos mucho, pasábamos unos fines de semana hermosos lamentablemente hoy nos falta Edgardo.
También tengo que mencionar a los queridos Gladys Mori y Rubén Vázquez, estaban en Pergamino, así que Zulma vivió con Gladys cuando fue a estudiar de maestra a Pergamino, sus hijas Marcela y Alejandra eran muy compinches de Zulma. Solíamos ir a pasar el fin de semana, para charlar y salir a unas confiterías muy lindas, donde nos tomábamos unos Don Pedro. Por supuesto no dejábamos de disfrutar de la confitería La Victoria, la mejor de Pergamino, de Rubén, un excelente confitero que hacía unas masas y unas tortas riquísimas. Por si esto fuera poco estaban los famosos asados en la panadería que eran una exquisitez, en los que supo intervenir el papá de Rubén, que era un tipazo fantástico.
Claro que también teníamos los amigos de Morse, entre ellos Elso Cacho Álvarez casado con Ana Muñoz que era vecina nuestra cuando nos mudamos a la casa nueva frente a la plaza, fue maestra y compañera de Zulma. El de ellos fue un casamiento muy lindo, participamos todos. Otros con quienes nos visitábamos eran Cacho Espinosa y su esposa Blanca Clivio, que era muy compañera de Zulma en la iglesia, cuando los chicos se hicieron adolescentes su hija Elena fue novia de nuestro hijo mayor Guillermo. Cacho tocaba la guitarra y cantaba con una voz grave y profunda, nosotros lo acompañábamos y hacíamos unas reuniones fantásticas, muy entretenidas, por supuesto, como cantaba canciones folklóricas muchas veces Zulma y yo las bailábamos con los chicos.
También teníamos una amistad muy grande en Junín, Jorge Gallardo (a quien ya mencioné), el mejor cantante de tangos de Junín y el país, y su esposa Emma, que era vendedora de zapatos de mujer Manón, siempre nos veíamos porque íbamos a tomar el café a la confitería frente a la zapatería donde ella trabajaba, así que cuando salía estaba Jorge con su moto Sachs que la llevaba y la traía. Era una pareja muy amiga, con sus hijos Cecilia y Diego, que tenían más o menos la edad de los nuestros. A Jorge le gustaba mucho pescar así que solíamos ir las familias a su casilla en la Laguna de Gómez y pasábamos fines de semana entre pesca y muchas risas, porque a Jorge y a Emma les gustaban los chistes y las historias en las que eran muy graciosos contando.

Mi amigo Jorge Gallardo
Nota: a la izquierda Jorge Gallardo y yo a la derecha.
En el año 1982 empezamos otra mudanza grande en la familia. Como he relatado yo me trasladé a Castilla para trabajar en Galacer, al mismo tiempo Guillermo se fue a La Plata a estudiar y Fernando seguía en Ferré, mientras que Zulma, Carolina y mi madre se mudaron a Junín porque a Zulma la habían nombrado secretaria de jefatura y en lugar de viajar se trasladó a esa ciudad, a un departamento que alquilé. Carolina que apuntaba al área de educación, y ya más entrado en el secundario empezó a inclinarse para la medicina, hizo el secundario en Junín.
Cuando llegó el momento de que los dos hijos mayores tenían que ir a la facultad decidí que iba a ser necesario tener una casa en La Plata. Charlando con la gente de Morse alguien le dijo a Edgardo Arias, hijo del carnicero que yo quería vender la casa. Me vino a ver y lo primero que le dije fue:
—Edgardo vos estás loco. Yo no puedo vender mi casa a pesar de que estoy alquilando en Junín, no me quiero deshacer de un bien tan preciado.
Seguimos la charla, él insistiendo en comprar y yo que no, hasta que se me ocurrió decirle:
—Si vos me comprás mi casa yo compro una en La Plata y recién ahí te entrego esta.
Para mi sorpresa me dijo que sí. Tuve que pensar cómo hacerlo, lo conversé con él y quedé que iba a ir a La Plata y así fue como conseguí la casa de 56 y 17. Arreglé el precio y le comenté que iba a terminar un negocio en Morse y se la compraba. Antes de comprar esa casa Guillermo y Fernando vivieron primero en un departamento que les prestó mi hermano Héctor, después alquilaron habitaciones y cuando Carolina se trasladó a La Plata para seguir sus estudios fue a la casa de la calle 56 y 17 donde ya estaba Guillermo, porque Fernando se había casado.
A raíz de la casa que le alquilé en Mercedes en la calle 30 y 31 a Quintillán, de quien me hice muy amigo, él me dijo que había para comprar una casa en las afueras de Mercedes, calle 30, 3812, frente al Club Estudiantes y fue la que conseguí para que compraran mi hija que ya se había casado con Damián Pulido, parte pusieron ellos y el resto con un crédito hipotecario del Banco Provincia. Allí nos mudamos Zulma y yo a un ala que le agregué a la casa de mi hija en el piso superior.
En la política
En Morse se desarrolló mi vida de escolar de primaria, y vivimos en ese pueblo hasta el año 1983, habiendo desarrollado todo tipo de actividades sociales.
Con Amadeo Barberis organizábamos las campañas políticas en Morse, salíamos con los diarios La Vanguardia debajo del brazo izquierdo y los libros colgados en el derecho. Él venía al pueblo a ayudarme y darle confianza a la gente. Íbamos rancho por rancho a tomar mate, llevábamos yerba y azúcar, hablábamos de política con los vecinos tratando de convencerlos de votar a nuestros candidatos. En mí eso venía por herencia porque mi papá era afiliado al partido socialista. Él había trabajado en Junín para el partido socialista y eso le permitió entrar en el panadería y confitería La Fraternidad, que compró el partido en Avenida San Martín yendo para Primera Junta, donde la avenida dobla un poco. Él entró como confitero, hacía el pan, las tortas y demás.
Cholo Pratti era el representante del partido comunista de Junín, en cambio yo estaba afiliado al partido socialista de Palacios y Repetto. Lo bueno de esto es que teníamos muy buena relación, en varias oportunidades nos reunimos en el Club Belgrano. Ahí intercambiábamos información y analizábamos los folletos que ambos repartíamos. En alguna oportunidad me vi obligado a cambiar el nuestro porque lo de él era más interesante. Luego de esto, cada uno con los libros, folletos y diario La Vanguardia bajo el brazo lo llevábamos a casas, ranchos y al que estuviera interesado, tratando de leerles las cosas más interesantes y en algunos casos enseñarles de qué se trataba. No faltó oportunidad estando uno en la casa de alguien, aparecía el otro golpeando las manos, era una muy buena relación.
En esa época, debido al fragor de la lucha política cometí uno de los errores en mi vida. Había puesto mucho empeño en el estudio del inglés con Mary Thompson en Junín, una inglesa de pura cepa que me inculcó el inglés muy muy muy puro, tal como conté más arriba. Tanto es así que llegué a traducir del inglés al castellano y luego volver del castellano al inglés. Pero en una tribuna dije que no volvería a hablar ni a leer en inglés debido a la dependencia que teníamos de las grandes potencias mundiales. Fue muy lamentable lo sucedido porque en aquella época cuando hacíamos política en los pueblitos y la gente muy pobre, yo andaría en mis tempranos veintes trabajando para las elecciones del año ‘59 o ‘60. La situación en esa época se encontraba muy comprometida, el país iba perdiendo posiciones, estaba muy mal y nosotros estábamos con el partido socialista muy enojados, debido a que no había que comer en muchos hogares Y nosotros con el partido nuestro, el partido socialista de Justo y Palacios, tratábamos de ayudar pero era muy poco lo que podíamos hacer y eso fue lo que me creó un error para que yo manifestara lo que manifesté, hoy lo lamento.
Mucho después, durante el gobierno de Raúl Alfonsín que se inició el 10 de diciembre 1983, el ministro de economía Juan Sourrouille anunció el 15 de junio de 1985 el Plan Austral, que en la práctica fue sacar tres ceros a la moneda lo que implicaba la creación de una nueva moneda, se congelaban todos los precios y se efectuaba un desagio de los contratos para desindexarlos, desactivando la «inflación inercial» que llevaba varias décadas. Raúl Alfonsín comenzó prometiendo que iba a bajar las retenciones al campo, pero nunca lo hizo. Tenía un representante que se llevó muy mal con la gente del campo, el diputado Federico Storani.
Respecto al movimiento de APACA productores de Carmen de Areco, con todos los productores de San Antonio de Areco, San Andrés de Giles, Rawson y Castilla promovimos una reunión en San Antonio de Areco con representantes del Estado Nacional realizada en la municipalidad. La reunión se realizó participando todos los integrantes haciendo el reclamo correspondiente. Terminada la reunión y cuando ya estábamos por levantar la sesión habló Storani de los problemas que ellos estaban tratando de solucionarle al campo, dado que se terminaba la reunión hice mi presentación diciéndoles lo que estábamos planificando, que teníamos pensado llevar una caravana de camionetas, camiones y tractores a la ciudad de Buenos Aires, él me contestó que no avanzáramos tanto porque el gobierno ya estaba elaborando el proyecto sobre las retenciones. Pensé que había que darle fin a eso y le manifesté que no mintiera dado que yo conocía internamente que la mesa directiva del partido no había planeado nada y podía asegurárselo ya que por intermedio de un exintegrante de Franja Morada me lo había confirmado. Storani se sintió molesto y afirmó que lo que decía era cierto y que yo no podía estar seguro de que mi contacto hubiera dicho la verdad. Yo le contesté «Mire Storani yo tengo la autorización de esa persona para decirlo ya que se trata de mi hijo mayor, Guillermo Banzato que por desacuerdo a la gestión abandonó Franja Morada». Di por finalizada la reunión y les pedí la colaboración a los presentes para efectuar el tractorazo a Buenos Aires. En ese acto la que tomó nota de todo fue Silvia Naishtat para el diario Clarín.
La tensión entre las partes fue tan intensa con el campo que los productores decidieron defender sus derechos y entre los primeros que actuamos fuimos la gente de San Antonio de Areco, Carmen de Areco y Castilla. De esta manera se realizó la primera caravana de herramientas rurales, camiones, tractores y otros, que saliendo de Castilla nos unimos a la gente de Carmen de Areco y en el camino nos encontramos con los de San Antonio de Areco, esto fue entre el ‘85 y el ‘86.
Llegamos con todas las herramientas a la subida de la General Paz en Buenos Aires reclamando para que nos sacaran la presión de las retenciones en los cereales. En ese lugar estaban los diarios de Buenos Aires y periodistas, entre ellos la reportera del diario Clarín, Silvia Naishtat, con quien nunca recompusimos la relación ya que publicó en su columna del diario que se encontraba entre la fila de herramientas de campo que ocupaban varios kilómetros y manifestó que los productores habían ido para demostrar poder con relojes de oro, pañuelos de seda y camionetas último modelo. Aparte de esta medida que no dio ningún resultado, hicieron cambio de moneda creando el Austral.
El asociacionismo vecinal
Cabe en este apartado destacar las diferentes actividades sociales que desarrollaba un acopiador, participando de todas las acciones comunitarias que necesitaban de Comisiones Directivas para funcionar. Esto era parte de la cultura de la época, que se transmitía entre generaciones, pues trabajando en la firma, transcurría el año 1965 cuando Balbino Fernández, en oportunidad de una reunión como se solían hacer los sábados por la noche, asado de por medio y con el objeto de hablar sobre distintos aspectos, me manifestó que tendría que pensar en realizar alguna tarea comunitaria, a efectos de beneficiar a la población de nuestra localidad, Morse. Ante este pedido de quien fuera mi mentor como acopiador, comencé a participar en las colaboraciones con la comunidad que se hacían todas por medio de la Sociedad de Fomento de la localidad, la cual se integraba por las personas más destacadas del pueblo.
Los miembros de la comisión directiva se dedicaban a invitar a aquellas personas que estimaban podían realizar tareas y ayudar en lo que se necesitaba. La comisión directiva se armaba, en principio, haciendo listas. Así, el pueblo podía elegir mediante el voto por cuál les parecía la lista más conveniente. Indudablemente, la comisión directiva casi siempre estaba integrada por miembros de los dos grandes comercios del lugar y algunas personas amigas que creían necesarias para el puesto. De esta manera, un domingo a la mañana temprano, la gente concurría a la sede de la Sociedad de Fomento a votar y elegir a los nuevos integrantes que reemplazarían a los que antecedían. Algunos de los integrantes que recuerdo fueron: Balbino Fernández fue presidente, cargo que alternaba con Edgardo Gabriel Goyena, o mi padre o Arturo Benso. También estábamos Colnago y yo, que siempre hacía de secretario.
Por esos años la luz con la cual contábamos era provista por dos motores Lister, propiedad de los Martínez Viademonte, que tenían un volante de dos metros de altura con ocho rayos cada uno, los cuales debían hacerse girar a mano para lograr la primera explosión que los ponía en marcha. Se proveía luz de 8 a 13 y de 16 a 00.30. Quince minutos antes de apagar los motores se les interrumpía el paso de combustible lo que producía que se disminuyera la velocidad bajando la tensión de la luz, antes de que se parara se daba paso al combustible y se normalizaba la provisión, pero esto anunciaba que, en quince minutos, quedábamos a oscuras. La atención de los motores, limpieza, arranque, mantenimiento y apagado, la realizaban Elbio Cacho Álvarez, hijo del camionero de la firma de mi padre Francisco Álvarez, y Dante Crocci, que aparte de esa actividad en la Usina, se dedicaba a instalaciones eléctricas y reparación de aparatos de radio y otros eléctricos. De modo que había muchos pedidos en el pueblo como para solventarla, así que, con la fundación de la Cooperativa Eléctrica en 1962, se logró que se creara una central eléctrica y se instalaran redes de energía.
De igual manera, a través de la Cooperativa de Agua Potable por tramitaciones ante la provincia de Buenos Aires, en una repartición creada al efecto denominada S.P.A.R., se instaló el Agua Potable en 1980. La Sociedad de Fomento se encargó también de conseguir el pavimento, se trabajó con la municipalidad de Junín para que asfaltara las calles principales del pueblo. Eso se logró después de mucho pedir e insistir en la necesidad. Terminado el asfalto, siempre lo hacíamos comenzar por la manzana de la cual la Sociedad de Fomento había adquirido un lote a los efectos de hacer la planta potabilizadora de agua.
Finalmente, el tema de los teléfonos también estuvo entre las actividades de la Sociedad de Fomento. El pueblo tenía un sólo teléfono a magneto que estaba enganchado a una línea que salía de Junín. El número 1 lo colocaron en la estancia de Lapietra, el 2 en el negocio de Fernández y Cía., y el número 3 en Goyena, Grigera y Cía. Para conseguir una comunicación era un acertijo dependiendo de la operadora que nos atendía en Junín. Hacíamos una lista de los números a los que íbamos a llamar porque solía tardar cuatro o cinco horas la comunicación. Pedíamos temprano para poder hablar a eso de las tres o cuatro de la tarde. Esa fue una tarea bastante larga y tuvimos que constituir una cooperativa. Luego de un tiempo la línea comenzó a dar muchos problemas pues estaba muy vieja y los alambres se cortaban con asiduidad y en el encorchetado de los aisladores se herrumbraba, pero era sumamente difícil ubicar cual estaba produciendo el desperfecto, para lo cual José Pantano que también era el conserje del Club Atlanta, viajaba por la línea, haciendo pruebas con el teléfono portátil, hasta encontrar el desperfecto.
Mi padre viajó a Buenos Aires varias veces con la finalidad de hacer los trámites para conseguir que nos hicieran un nuevo tendido, por supuesto no lo logró, pero lo autorizaron a que lo realizáramos por nuestra cuenta, aunque por las nuevas exigencias de los equipos modernos, debía ser con cables de cobre. Analizamos la situación con los otros interesados y llegamos a la conclusión, en primera instancia, que era imposible realizarla con cables de cobre por su alto costo, y segundo, que si funcionaba deteriorada como estaba con alambre galvanizado, con mucha más razón lo haría con alambre nuevo. Con esta conclusión iniciamos la confección de planos con cables de cobre y así los hicimos aprobar por Unión Telefónica del Estado (UTE). Terminados los trámites y con el sello de aprobación, dimos comienzo al tendido con alambre galvanizado que fue provisto por Goyena, Grigera y Cía. S. A. y J. Fernández y Cía. S. A., que lo vendíamos para los alambrados de campo en nuestros almacenes, mientras que Lapietra Hnos. se comprometieron, y así lo hicieron, a pagar los jornales de José Pantano, quien realizó el tendido.
Hasta este punto del relato, sólo podemos advertir que, tal como ocurre con muchos trabajos que deben estar a cargo del Estado ya que en esa época Telefónica era estatal, lamentablemente los ciudadanos debemos hacerlo por nuestra cuenta. Pero ahora viene lo sabroso de todo este relato. Terminada la obra y habiendo probado el funcionamiento, que llenaba todas las expectativas y cumplía con todas las especificaciones, salvo que era línea de galvanizado en lugar de cobre, con mi padre decidimos que era momento de informar al departamento técnico de la compañía de teléfonos. Por supuesto, como no existían los teléfonos celulares de hoy, combinamos con mi padre la hora en que estaría con el sr. Hainequen, jefe de departamento técnico de Telefónica, y viajó a Buenos Aires.
A la hora establecida, llamé por teléfono desde Morse por nuestro aparato a magneto utilizando un pedido de comunicación efectuado a la mañana y solicité hablar con el Sr. Hainequen, al ser atendido le manifesté que hablaba desde Morse y le pregunté si mi padre estaba con él, me manifestó que sí, entonces le pregunté cómo me escuchaba y manifestó que muy bien, al escuchar esto le informé que hablaba desde el rural 3 de Morse por la línea nueva tendida por nosotros, pero que no la habíamos hecho con cobre como él nos solicitó, si no que el tendido era de alambre galvanizado, a continuación le solicite hablar con mi padre y, de acuerdo con él, dejé para que terminara la operación. Por supuesto que la conversación de mi padre con el jefe de técnica fue muy larga, pero finalmente y luego de un llamado desde la oficina mencionada a Morse donde hablaron nuevamente conmigo, logró la aprobación del tendido de la línea telefónica.
Recién en 1977 o 1978 se logró en Morse una oficina de teléfonos automáticos con telediscado directo a las distintas localidades, lo cual agilizó la manera de comunicarnos y favoreció los negocios, no está demás decir, que agradeceremos siempre a las operadoras manuales de las oficinas centrales de Junín, a las cuales conocimos por su número identificatorio, la 15, la 43, la 55 y otras.
Otra de las actividades referentes a la vida social del pueblo era que realizábamos tareas en la conformada Cooperadora de la Escuela Primaria N.º 20. En esa época era directora la Sra. Lilián Garmendia de Laviano y la integraban Rodolfo Álvarez, Ignacio Colnago, Héctor Echart y en algunas oportunidades algún otro. Teníamos un problema en la comunidad porque los alumnos que terminaban séptimo grado no tenían forma de continuar sus estudios. Armamos un equipo y estudiamos la posibilidad de ir al ministerio y solicitar que, en base a la estructura de la Escuela Primaria N.º 20 teníamos todos los elementos para armar una escuela secundaria, la cual haría que los jóvenes de Morse no se trasladaran a Junín para sus estudios. Así, con esa premisa hablamos con el delegado municipal Elso Cacho Álvarez y algunos otros integrantes de la comunidad y nos pusimos a trabajar. Luego de un intenso trabajo para la redacción del proyecto, en el cual colaboró mi esposa Zulma, y realizando numerosos viajes al Ministerio de Educación de la Provincia de Buenos Aires, logramos, en el año 1967, la aprobación del proyecto que el Ministerio dio a llamar Escuela de Enseñanza Media Vespertina. En ese sentido un colaborador incondicional fue Rodolfo Álvarez, fanático seguidor de los Galves, por lo que en su Ford Fairlane último modelo nos trasladó por la ruta 7 y la incipiente ruta 6, que recién se estaba construyendo, en innumerables viajes a La Plata a una velocidad por mí nunca utilizada: 150, 160 km/hora, claro que este automóvil cero kilómetro se desplazaba con una serenidad inusitada.
Debimos realizar una ardua tarea para conseguir profesionales que se interesaran en dictar clase, y que lamentablemente se tenían que trasladar desde Junín. Para esto recurrí a mis ex compañeros de secundario y logré, entre ellos, que Héctor Varesio, mi gran amigo, se dispusiera a dar las materias contables ya que era contador. El director fue Reynaldo Pino Borghesaleo y la secretaria Eta Fornazari. Héctor Varesio duró solo un año viajando a Morse y renunció, esto hizo que en el año 1969 el director me solicitara que, debido a mi título de Perito Mercantil que me habilitaba, dictara las cátedras de Contabilidad, Mecanografía y Caligrafía y Dibujo. Así lo hice, para lo cual debía salir del trabajo en J. Fernández y Cía. a las 18, para ponerme el traje e ir a la escuela a dar clase. Esto lo realicé durante seis años, pues luego de recibida la primera promoción que finalizó sus estudios en 1974, ya que era una Escuela de Enseñanza Media con un programa de seis años de duración, renuncié a la actividad de docente, pues mis tareas empresariales me lo impedían.
Como la población no contaba con médico, pues el Dr. Magnoni se había retirado, y sabiendo que Oreste Ghione se había recibido de médico generalista clínico, y era hijo de un cliente del negocio de mi padre, le alquilamos casa, le adquirimos un coche Vauxhall usado y lo instalamos en el pueblo, como otro ejemplo de desarrollo de la localidad con apoyo de la comunidad y de las dos principales casas comerciales.
Entre los tantos proyectos que llevamos adelante con Zulma está el de la Escuela Primaria Doble Escolaridad de Castilla. Esa escuela surgió cuando se jubiló la jefa del consejo escolar de Junín, Norma Sanlungo, casada con Regia, los dos muy amigos míos. Mi esposa era la secretaria de Norma. Cuando ella decidió jubilarse en el año 1983, yo en ese momento estaba trabajando para Galacer, pero todavía con Zulma trabajando en Junín. En esos días tuvimos una cena en casa para despedirlos a Nora y a Regia, que era un empleado calificado de correos. Norma se vino con un paquete bajo el brazo y cuando terminó la cena nos manifestó que ella tenía un proyecto, que había tratado de hacerlo toda la vida y no quería dejarlo en un cajón, y nos pedía a ver si nosotros podíamos llevarlo adelante. Y así fue como lo estudiamos y lo logramos después de varios viajes que hicimos a La Plata, a las torres de Educación de la Provincia de Buenos Aires frente a Plaza Moreno. Eran como doce pisos y cuando subía al ascensor la ponía a Zulma de espaldas a la puerta, le hablaba todo el tiempo hasta que llegaba porque a ella le daba claustrofobia. Ese proyecto se aprobó para funcionar en la escuela de Castilla, que fue la escuela a donde Zulma quería venirse porque ella estaba sola con Carolina y Fernando en Junín y quería venir conmigo a Castilla. Una vez que la inauguramos se abrió otra del mismo tenor en Cucha Cucha.
La conformación del establecimiento estaba preparada como escuela rural. A los chicos se les daba un programa educativo de escuela primaria, a eso se le agregaba talleres de inglés, hojalatería, carpintería y electricidad. Para eso yo tenía un empleado muy amigo mío, de Chacabuco, Ricardo Triberti, en la planta de silos de Galacer, porque era un muchacho que conocía mucho de silos, aireación y acopio. Lo pusimos como jefe de taller de la escuela.
La escuela tenía desayuno, almuerzo y merienda. Además de los talleres teníamos crianza de conejos, pollos parrilleros, gallinas ponedoras y cerdos. Porque la escuela estaba plantada en dos manzanas, una la preparamos toda para crianza de animales y la otra para huerta de la escuela. El jefe de taller, Triberti, era el jefe de la huerta. Con todo eso nosotros le dábamos de comer a los chicos, el desayuno, el almuerzo y la merienda. La parte agrícola era la siembra de cereales, para eso hablé con los dueños de las quintas del ejido del pueblo que estaban sin usar, con yuyos, e hice un convenio para lo cual me ayudó un abogado de Junín de quién ahora no me acuerdo el nombre. En esa época no teníamos el problema de que los padres se quejaran porque hacíamos trabajar a los chicos, así que ellos hacían todo el trabajo de crianza de animales y siembra de las quintas, cereales, trigo, avena, soja, maíz, toda esa producción quedaba para la escuela y mientras tanto las quintas estaban limpitas y ordenadas. Las máquinas cosechadoras de los amigos del pueblo cosechaban para la escuela.
Vendíamos conejos, cerdos, carneábamos para la comida del mediodía, los chicos estaban bien alimentados, no había posibilidad de que no estuvieran bien alimentados. La escuela se autoabastecía, lo que no podía conseguir la escuela lo aportaban mis amigos, los chacareros a quiénes les decía: «che, necesito cinco bolsas de soja para la escuela», y me daban bolsas de soja, «necesito veinte bolsas de trigo», y me daban las bolsas de trigo. No necesitábamos pedir subsidios a nadie para poder sembrar, se convirtió en un ente que funcionaba solo, con ayudas de la comunidad, que se prestaba para que pudiera salir adelante.
La parte educativa era de una escuela de enseñanza primaria doble escolaridad de tipo agropecuaria, para lo que Zulma tuvo que adaptar todos los programas, actualizarlos y ponerlos en funcionamiento. Se encontró con que las maestras que nombraron para esa escuela no estaban preparadas para poder dar ese tipo de clases, con lo cual cuando yo venía a casa después de las seis o siete de la tarde me encontraba con un cotorrerío, que era Zulma con las maestras a las cuales les daba el asesoramiento necesario para prepararlas para poder dar clases a los chicos. Hacía una especie de seminario. Y también se llevaba varios elementos de la casa para la escuela, otras las donaba la gente del pueblo, entre todos vestimos la escuela. Zulma tenía en la escuela una mano derecha que era Carmen Olivera, casada con Ameri, que era camionero mío. Hacía toda la parte de limpieza de la escuela y de nuestra casa. Cuando no estaba en la escuela trabajando de maestra estaba en nuestra casa limpiando y preparándola para nosotros.
Algo que realicé como ayuda comunitaria fue el hecho que amigos muy cercanos y de gran trayectoria en Junín, me invitaron a participar del Rotary Club de Junín, acepté debido a que podía ayudar a dar otra cara a la institución. A mí me presentó Héctor Varesio y después seguí la tarea que llevaba él cuando empezó a viajar a Rosario, porque daba unas materias allá a raíz de que la señora era de ahí. Mucha gente pensaba que el Rotary estaba integrado por personas de grandes poderes adquisitivos y que solamente se dedicaban a hacer donaciones. Sin embargo, el trabajo de un rotario se realizaba con el objetivo de ayudar a personas con serios problemas que no podían solucionar por sí solos, por los costos que significaban. El Rotary servía como medio para colaborar con entidades que necesitaban un apoyo intelectual y de contacto a nivel gubernamentales, porque como la línea era nacional, llegabas por distintas ramas a dónde tenías que tratar el tema. Se colaboraba en distintas actividades, era una puerta abierta porque tenías conocidos en todo el país. Se seleccionaba la localidad donde había que tratar un tema, se miraba las listas del Rotary y se contactaban a sus miembros de ese lugar. Como era un grupo que podía recaudar fondos, siempre había para dar una mano donde hiciera falta.
Nos dedicamos a hacer reuniones, invitar profesionales, especialistas en distintos temas, con lo cual recaudamos fondos para la tarea de ayuda social que debíamos hacer, incluido el Hogar de Niños. En conjunto con Cognini, dueño de una heladería muy reconocida, creamos el Banco de Donación de Sangre del cual tengo el carnet número uno. Hay algo que nunca lo pude averiguar qué pasó con el logo, hicimos el dibujo del distintivo del grupo de sangre del Rotary Club de Junín, que era una gota de sangre exactamente igual que la de la Provincia de Buenos Aires, solamente que con la punta al revés.
Cuando tuve que trasladarme por motivos laborales al pueblo de Castilla para atender la planta de silos de Galacer S. A., tuve que pedir la baja como rotario y devolver las credenciales correspondientes, algunas de las cuales me las obsequiaron para guardarlas de recuerdo. No obstante, cuando trabajando en Castilla uno de los dueños Antonio Schulze me habló y me preguntó si yo tenía intenciones de volver a trabajar de rotario, le pregunté el por qué la pregunta y me manifestó que amigos de él de Junín le habían comentado que yo había participado en el Rotary Central de Junín realizando una proba tarea. Y como él era el presidente del Rotary de Carmen de Areco tenía el agrado de invitarme a integrar el grupo. Por supuesto le agradecí y me integré al grupo de trabajo, allí me presentó, Andrés Pinar, porque como Rawson no tenía cantidad de gente suficiente, estábamos inscriptos en Carmen de Areco.
En Carmen de Areco las tareas eran similares a las de Junín, pero como era una zona netamente agrícola colaborábamos mucho con la gente de campo. Colaboramos en la asociación APACA (Asociación de Productores de Carmen de Areco). A raíz de la política de retenciones a la producción agropecuaria durante el gobierno de Alfonsín, nos pusimos a trabajar para rever la situación. Hicimos varias reuniones con la gente de Carmen de Areco perteneciente al gobierno del cual en La Plata mis hijos eran partícipes como estudiantes universitarios de la Franja Morada. Logramos hacer una reunión muy importante en la municipalidad de San Antonio de Areco, en el salón de actos, donde concurrieron representantes del partido radical no llegando a ningún acuerdo. Terminada la reunión en el mismo momento decidimos hacer una reunión de APACA, la mayoría miembros del Rotary Club, en la cual se gestó la tractoreada de la que hablé antes.
En esa época viajaba de Castilla a Carmen de Areco dos veces por semana, una noche que iba hacia Carmen de Areco, a mitad de camino yendo algo apurado porque se me hacía tarde un camión jaula, que también venía apurado me hizo señas de luces avisándome que venía pasando vehículo, bajé las luces pero cuando ya estaba empezando a pasar el acoplado levanté las luces y, ¡oh sorpresa! Un toro que lo evaluamos pesaría unos 600 kg estaba atravesando el asfalto. La primera intención que tuve fue apretar el embrague y poner segunda para evitar chocarlo, pero lamentablemente no pude, porque iba a 130 km, cerré los ojos, apreté los frenos, pero ya lo tenía arriba del motor de mi Taunus y la cabeza del toro rompió el parabrisas. Cuando reaccioné me di cuenta de que uno de los cuernos del toro me estaba rascando la oreja. Por supuesto, Dios y la providencia me salvaron la vida. Dado que esa ruta era muy transitada, paró un auto que iba a Castilla, me conoció, bajó y me atendió muy bien. Preguntó qué necesitaba, a lo cual contesté que me llevara a Castilla. Cuando llegamos le pedí que me llevara a lo Volpi, mi chapista, que de ahí yo me arreglaba. Le di las gracias y ya Volpi estaba en la vereda.
- Qué te pasó, me preguntó.
- Muy simple, tenés que ir camino a Carmen de Areco y a la altura de la Estancia está mi auto, vas a tener que sacarle el toro que tiene adentro.
Con lo cual se agarró la cabeza. Dicho eso, fui a mi casa que estaba a tres cuadras, le expliqué rápidamente a mi señora lo que había pasado, ella también se agarró la cabeza, le pedí las llaves de su auto para ir a Carmen de Areco. Ella se negaba a que volviera a salir, impactada por lo sucedido, pero igual subí al auto y fui a la reunión.
Los clubes
En nuestro pueblo, de aproximadamente seiscientos habitantes, existían tres clubes. El llamado Club de Básquet, que pertenecía a la gente simpatizante de Perón, era nuestra competencia en todo lo que nosotros hacíamos y lo dirigía la querida Francisca Rosell de Fulgenci. Con respecto a nuestro querido Club Atlanta, estaba amparado por las dos casas de comercio que existían, por lo tanto, entre los representantes de ambas casas siempre estábamos integrando la comisión directiva y nos íbamos turnando porque el trabajo era mucho. El tercer club era el Belgrano, en el que se jugaba al fútbol, que dirigía Paco Bertella, quién aún lo dirige con 99 años encima.
Las actividades que desarrollábamos eran varias, primero, la cantina, con juego de naipes, ajedrez, dominó y billares, atendido por el sr. Cura. Las canchas de bochas eran muy utilizadas, además del juego por el ejercicio que éste demandaba y todos necesitábamos. Teníamos una pista de baile en el patio, toda embaldosada, con una columna de luces en el medio y todas las mesas alrededor, era una pista redonda y frente a ella teníamos un escenario. En invierno la reemplazábamos por el salón, el mismo en el que se proyectaba cine, en ese momento teníamos que guardar las butacas que estaban en tándem de madera con patas de hierro, y terminado el baile había que volverlas a colocar. El escenario del salón y la pista se utilizaban para las orquestas que contratábamos.
Esa tarea la realizaba yo viajando a Buenos Aires a hablar directamente con los representantes de las orquestas para hacer el contrato y determinar las fechas. Las conseguía en los lugares que se bailaba en Buenos Aires, como La Tanguería, bodegones de La Boca y lugares donde tocaban. Fueron muchos los conjuntos que nos visitaron, por ejemplo, Lorenzo Barbero, Alberto Castillo, el cuarteto de Josecito Pace, las orquestas de Firpo y de Basso, entre muchas otras figuras relevantes que animaban las noches bailables. En una oportunidad tuve la suerte de poder contratar a Aníbal Troilo Pichuco, ese fue todo un logro. En realidad, los bailes se hacían en los aniversarios del club, fechas patrias, fiestas de fin de año, carnavales y para eventos privados como cumpleaños o casamientos.
La concurrencia era muy destacada, como venían los miembros del club con sus familias también venían de O’Brien, Junín, Baigorrita e Irala, es decir que eran bailes muy nutridos de gente. Cuando había una fecha o cumpleaños, le hablábamos al agasajado a que abriera el baile, aparte de eso, en los bailes comunes siempre había competencia entre algunos bailarines y en el transcurso de la noche íbamos diciendo quién competía en tango, pasodoble, vals, milonga, y el premio para el ganador era un gran aplauso de la concurrencia. Si se trataba de una fiesta particular se invitaba a los ganadores a la mesa principal para convidarles tortas o alguna otra cosa.
Aparte de lo que acabo de mencionar después acomodábamos las butacas para la función de cine. Las películas eran proyectadas por mi padre, que era el responsable de esa actividad en el club conjuntamente con Paglieri, que le ayudaba a reparar las máquinas, un empleado de Orlando Miranda, un contratista rural que tenía máquinas cosechadoras. Como los puestos nuestros en la comisión directiva eran prolongados porque se elegía siempre al que conocía el movimiento, por lo tanto, a mí también me tocaba lo de las películas. Eso lo hacía directamente con las compañías de películas como Argentina Sono Film, Warner Brothers, Luminton y la Metro Goldwin Meyer. En una oportunidad me di cuenta de que por nuestro tamaño no podíamos conseguir las películas más nuevas de super estreno, entonces me fui a visitar al dueño de los cines de Junín, el Sr. Clemente Lococo, quien tenía una serie de cines, comenzando en Haedo, Buenos Aires y llegando hasta Germania, en la línea del Ferrocarril General del San Martín, hasta donde llegaba el ramal que salía de Chacabuco y pasaba por nuestro pueblo. Conversando con él logré que me permitiera hacer un trueque. Él nos permitía usar las películas que pasaban cada domingo, la primera función era la película de relleno y en segundo lugar la película del momento. Entonces, comenzando una hora antes que ellos, la segunda película del cine San Carlos de Junín la pasábamos como primera en nuestro cine. Yo las llevaba a Morse y mientras las iban pasando ayudaba a mi papá y a Paglieri a dar vuelta el rollo para que al volver a Junín estuvieran listas para ser vistas. Eso me obligaba a viajar a Junín muy temprano para traer la película para darla en primer término, la pasábamos y salía raudamente a llevarla y cuando llegaba hacía el trueque con la otra película que ellos habían pasado y así sucesivamente. Cada viaje implicaba 25 km de ida y 25 de vuelta, mitad asfalto y mitad tierra. Con mi padre estuvimos alrededor de veinte años en la comisión directiva ayudando al club.
En cuanto al billar, entre los mejores jugadores estaban Telmo Goicoechea, que podía hacer entre cien y ciento treinta carambolas a tres bandas por ataque, y su pariente, el dueño de la cancha de bochas de cuyo nombre no me acuerdo quién andaba por esos números más o menos. También estaba entre los primeros Chopi Stefanoni, que andaba entre las cien y las ciento diez, mi padre entre sesenta y setenta, y yo andaba por las sesenta. Entre otras actividades contratamos en Los 36 Billares, de Buenos Aires, a Juan Navarra Navarrita, que era un exhibidor de juego de billar a tres bandas profesional. Conseguí llevarlo al club para que hiciera sus exhibiciones en tres oportunidades. En una de ellas me dijo que quería que yo participara:
—Voy a poner las bolas de billar sobre la mesa y una en tu cabeza.
Me hizo colocar a cuatro metros del billar y ahí le dije:
—Espero que mi cabeza quede en su lugar.
Pegó el golpe a la blanca que tenía frente a él y la hizo saltar de tal manera que sacó la bola de mi cabeza.
Y otra de las cosas que hizo fue revisar el piso de pino tea del salón y colocó la bola blanca con punto a unos cinco metros del billar, le pegó a la blanca que tenía en la mesa, ésta saltó a la madera, la empezó a recorrer y a los cuatro metros le pegó a la que tenía en el piso.
Aproximadamente en los años ‘76 vimos que había una posibilidad para aumentar las entradas económicas del club. Advertimos que había en el futbol una manera de hacerlo. Ésta era conformando equipos de cinco o siete jugadores, nosotros elegimos la de cinco jugadores, como no teníamos espacio hubo que hacer una serie de reuniones de las cuales surgió que ya no existía gente de edad que jugaran a las bochas, sus habituales usuarios. Citamos a los viejos socios, hicimos una asamblea y decidimos por votación que podíamos eliminar las canchas de bochas al aire libre, dejando sólo las dos techadas. Cosa que no nos resultaba agradable ya que estaban muy bien hechas, pero su tamaño nos permitía hacer una cancha de futbol cinco. Pusimos manos a la obra, hablamos con la juventud para ver qué ponían de su parte. No fueron muchos los que se comprometieron a colaborar, pero nosotros comenzamos la obra igual. En el club estaba como socio el Dr. Oreste Ghione que era un admirador de ese deporte y muy amigo de mi familia. Hablé con él todos los trabajos que había que realizar y estuvo de acuerdo. Llamamos a otra reunión y los pocos que asistieron nos nombraron a Oreste y a mí para que nos hiciéramos cargo de la obra. Buscamos para hacer el trabajo en el pueblo gente que pudiera hacer algo como eso, Dante Croci era muy buen electricista, se ocupó de comprar los postes que debimos colocar, eran varios, ya que a la cancha la cruzaban seis líneas de focos, por lo cual quedó muy bien iluminada. Entre los interesados de la juventud, había gente que conocía de campo y tenía herramientas que servían para preparar el campo de juego, a ellos les encargamos esa tarea, hicieron la nivelación y luego se ocuparon de conseguir el mejor césped posible, así la cancha quedó preparada. Luego, con algunos alambradores que contaba el club se hizo el alambrado perimetral para mantener a la gente fuera de la cancha. Ya en ese estado de cosas iniciamos los partidos de preparación para que el club tuviera su equipo, eso llevó un tiempo hasta que seleccionamos a los mejores. Cuando ya casi estaban seleccionados pedimos colaboración a algunos de los socios para que nos hicieran difusión y consiguieran algunas instituciones de los pueblos de Baigorrita, O’Brien, Chacabuco, Junín e Irala, así se fueron conformando los equipos que participarían en los campeonatos. Mientras todo eso se fue haciendo, el Dr. Ghione y yo nos pusimos a la tarea de escribir el reglamento, ambos conseguimos algunos reglamentos de otros clubes para poder confeccionar el de nuestro club. Con todo eso en mano difundimos que íbamos a hacer una reunión con todos los equipos que iban a participar en el campeonato Copa Club Atlanta. Oreste y yo analizamos todo lo que teníamos y decidimos armar una comisión de socios para que nos respaldaran, así terminado el campeonato tener al ganador de una manera transparente. Cuando se puso en marcha fue todo un éxito, se jugaban cuatro partidos por semana, los miércoles y sábados. Gozamos de la participación de equipos de mucha valía, que fueron los del club Sarmiento de Junín, Defensa de Chacabuco y otros jugadores de muy buen desempeño como Taqueta Barrionuevo y otros más del club Sarmiento se inscribieron por su cuenta y armaron otro equipo. Este campeonato se realizó por seis años y fue un gran éxito para el club.
Las colonias
Mi suegro, Vicente Porta, como buen cooperativista que era, y al haber recibido el campo durante el gobierno de Perón, trabó relación con el ingeniero Villar. Yendo de Morse hacia Irala estaba la colonia que habían sido campos de Otto Bemberg y de Acevedo, manejada por el Banco Nación, representado por Enrique Villar de quién me hice muy amigo, aunque era unos treinta años mayor que yo. Durante los años ‘60 él tenía su oficina en el casco de la estancia, mi esposa Zulma con la señora de Villar tenían una peña folklórica y nosotros trabajamos en el tema del otorgamiento de los campos. Por eso yo sé que cuando se le otorgó el campo a Vicente había un movimiento de campos. Enrique fue a verlo para ofrecerle más campo, del otro lado de la vía había 270 hectáreas ganaderas que Armani no quería, y Vicente le dijo que no. Enrique le insistió: «Usted tiene un hijo…», y Vicente siguió negándose, diciendo que su hijo tenía suficiente con lo que le habían otorgado. Con Villar y la señora, en el casco de Otto Bemberg teníamos la base del conjunto folklórico de Irala, la señora de Enrique era muy buena bailarina, yo era el bastonero. Los bailes eran los correspondientes a esa música: zamba, gato, chacarera, bailecito, pericón, etc. Con esa peña fuimos a bailar a muchos pueblos de la zona, los integrantes éramos los jóvenes de Irala y yo de Morse, entre ellos los Pedersoli, los Gazzotti, los Costamagna, toda gente de la colonia. Y por eso conozco toda la colonia Santa Isabel y la de Acevedo, teníamos todos los antecedentes y todos los planos y le ayudaba a Enrique a hablar con los productores, a entregarles campo.
El pueblo
El pueblo tenía dos estaciones de servicio, la correspondiente Delegación Municipal en un edificio construido para eso, frente a la plaza, que sus medidas eran 128 por 128 metros donde también estaba la sala de primeros auxilios, iglesia y delegación estaban en diagonal y en la esquina de la cuadra de la Iglesia estaba la comisaría. La que más tarea tuvo fue Zulma en la vida de la iglesia, estuvo en todos los detalles, ya que se había recibido en un colegio de monjas en Pergamino y conocía el movimiento de las iglesias. Junto con ella estaba Ignacia, la esposa de Luis Delcasé, quién tenía máquinas cosechadoras.

Iglesia
Con respecto a eso diremos que había otros talleres de máquinas cosechadoras, los Miranda, que eran varios hermanos y sobrinos, que trabajaban todos juntos, los Romero, Camilo Pagella, camino al cementerio, Epifanio y Eduardo Sánchez tenían un taller de reparación de máquinas cosechadoras y de herramientas. Había dos panaderías en todo el pueblo, una de Américo Bonora y sus dos hijos y la otra de la familia Silva. Frente a lo de Silva se encontraba la farmacia de don Carlos Alted.

Panadería de Silva

Farmacia Alted
Negocios de almacén era uno de González, que estaba a la entrada del pueblo, apodado el Fin Fin, en ese almacén también estaba la casa y vivía su hija, mi profesora de piano, Blanca. Él era el dueño y único empleado, entonces cuando alguien se quedaba hablando más de la cuenta y é tenía que atender a otros clientes, le preguntaba con elegancia «En fin fin, ¿qué más quiere usted?» Y de esa forma lo despedía con educación para atender al recién llegado, quedándole de apodo Fin Fin. Teníamos despensas también, había dos apicultores muy fuertes, uno era Román, que estaba en la calle de entrada viniendo de Irala y los hermanos Álvarez que estaban en la otra punta del pueblo. Había una verdulería con un almacén adosado de Resk y la verdulería de Pepe Stefanoni. Había una heladería, varios bares. Las carnicerías eran varias, la más conocida era la de Arias, estaba ubicada en la calle de entrada del pueblo a dos cuadras del almacén de Fin Fin. Otra, la de Tocalini y otra la del Sr. Reschia, era un buen carnicero pero no duró mucho.

Almacén de Fin Fin González
En una época hubo un hotel, que era de Benso, pero después se cerró. El hotel era muy popular y tenía la característica que su dueño hacía él mismo los fiambres para el comedor y el restaurante. El sr. Benso tenía un problema, ponía los fiambres a secarse en la otra punta del hotel, por esto quedó el refrán que si lo que uno hacía era fácil, se decía «más fácil que robarle los chorizos a Benso».
Algo que se destacaba y le daba movimiento al pueblo era la estación del ferrocarril línea General San Martín, construida por los ingleses con arquitectura inglesa de muy buena estampa. Es un ramal que sale de la línea general en Chacabuco, pasa por varios pueblos incluidos nosotros y llega a la línea general en Germania. El pueblo quedó desamparado cuando se cerró el ferrocarril porque nosotros recibíamos las mercaderías y las encomiendas, así como también las bordalesas de vino que venían por vagón desde Mendoza.

Estación de ferrocarril
Había una oficina de correos que estaba en la esquina haciendo cruz con la escuela N.º 20, el cartero era Parapugno. La oficina tenía todos los servicios de correos existentes. La sociedad de fomento de esa época logró construir un centro cívico donde varias instituciones tuvieron un sitio fijo de permanencia, una de ellas era la biblioteca, que había estado en una casa muy vieja, prestada. En cuanto a la producción de la zona, lo más importante era el maíz, el trigo y algo de girasol, porque no se adaptaba bien a la zona. En la década de 1970 implantamos la soja, como ya he contado.
El primer médico de la época fue el Dr. Magnoni, que lamentablemente falleció joven y tuvimos que ver cómo hacíamos para traer otro médico al pueblo. En los años ‘50 se recibió de médico Oreste Ghione, hermano de nuestros clientes de Baigorrita, cuando nos enteramos fuimos a visitarlo y vino a recorrer el pueblo, como le agradó hicimos los trámites necesarios para habilitar la casa donde había vivido el Dr. Magnoni y él se ocupó de ejercer la medicina desde ahí (como he contado anteriormente). Fue un médico muy exitoso, con quien tuvimos excelente relación, excelente médico que se fue a Junín al Sanatorio porque era muy buen cirujano estomacal e intestinal, en el cual llegó a ser director, que fue cuando nos pidió que le organizamos la entrada y salida del personal, como ya conté. Luego vino Leonel Acuña Gómez, un médico paraguayo, que como el delegado municipal no ocupaba la casa que sería su vivienda que estaba en el primer piso de la delegación le fue cedida para vivienda y consultorio. Luego de eso hubo una seguidilla de recambios dado que se iban, y entre ellos el que se quedó más tiempo fue Guillermo Morelli.
Los peluqueros fueron Botto y Polarolo, entre otros. La cremería se armó en lo que era la quesería de Torreta, que estaba en el camino que salía de los silos de la Junta Nacional de Granos a Junín. La Cremería la manejó Barbero, un socio que conocía el arte de hacer quesos y dulce de leche. Lamentablemente hace muchos años decidió irse a España, lo sé porque me invitó a acompañarlo y participar del proyecto. A la cremería siguió manejándola el encargado hasta ese momento, el Negro Cariaca.

Epílogo
Estimado lector quiero hablar con ustedes para informarles que ya he terminado la historia de mi vida de trabajo. Como podrán apreciar, el desarrollo de mis distintas actividades se realizó durante un largo período de cincuenta y cuatro años en que las políticas existentes en el país nunca fueron favorables para el sector agropecuario, si bien en algún momento alguno de los gobiernos nos dejó respirar un poco (los militares, por ejemplo, y lamentablemente), el resto de los partidos democráticos solamente se ocuparon de ponernos impuestos, porque piensan que todos somos terratenientes, que vivimos en la abundancia.
Así fue como hicimos antes todo lo posible para solucionarlo, participando gremialmente en las actividades de movimientos en contra de los gobiernos que no nos reconocieron. Lejos de ello, al terminar estas líneas nos encontramos con que debido a los impuestos que nos pusieron, indebidos, sobre la soja y otros productos hizo que de la producción que hacemos, alrededor del 60 % quede para el gobierno, que reparte, pero se queda la mayor parte y nosotros sufrimos tratando de mantenernos en la actividad con solo el 40 %. Aclarando este tema del 60 % que nos retienen, debemos manifestar que entre las retenciones que fueron variando entre el 35 y el 45 % redondeamos ese porcentaje en el 30 %, aparte de este el impuesto muy importante que nos pusieron es el IVA, 25 %, el resto son impuestos menores como al cheque 1,5 %, etc.
Seguimos luchando contra el clima, que en estos últimos cuatro años nos llevó varias cosechas debido a la sequía, heladas y lluvias torrenciales anormales en nuestra zona.
A efectos de hacer este racconto más agradable aprovecho para presentar a toda mi familia y las actividades comunitarias. Pese a todas las desventuras, es nuestro cariño al campo lo que nos hace hasta hoy en día mantenerlo en actividad y gracias al legado y tradiciones familiares que seguimos transmitiendo de generación en generación. Todo esto hubiese sido imposible de realizar sin los conocimientos, consejos y ejemplo de vida de mi padre, abuelos y tíos, los cuales me acompañaron durante gran parte de este trayecto de vida.

Mi hijos, familiares y amigos en mi cumpleaños de 80
Nota: sentados de izquierda a derecha, Guillermo Apolo, esposo de mi prima María Elisa Banzato (a su lado), Kiara, la esposa de mi primo Carlos Fasciolo y mi hija Carolina. Parados, de izquierda a derecha Cecilia Rozemblum, esposa de mi hijo Guillermo (a su lado), yo, mi hijo Fernando y su esposa Marina Escapil, detrás mi yerno Damián Pulido.

Mis nietas y nietos en mi cumpleaños de 80
Nota: agachado a mi izquierda Luca Banzato, parados de izquierda a derecha Catalina Ranea, Camila Pulido, Ana Ranea y Matías Pulido, detrás de ellos de izquierda a derecha Leandro Banzato y Lorenzo Banzato.
Un puntal invaluable para mi vida de trabajo, familia y actividades sociales fue mi querida esposa Zulma, con ella formamos un gran equipo, apoyados en el amor, respeto y compañerismo. Dejo este legado a mis hijos, con los valores de los Banzato-Porta. Espero que lo que les he transmitido sea de vuestro agrado. Mi actividad terminó debido a la edad que ya tengo y los últimos treinta años los hice como procurador judicial, una actividad que nunca había pensado explotar, pero que me dio muchas satisfacciones y me permitió terminar mi vida de trabajo. No dejo de agradecer a todos los clientes que he atendido y han terminado siendo mis amigos.

El autor

Víctor Edmundo Banzato
Nació el 10 de diciembre de 1939 y falleció el 23 de octubre de 2025. Fue trabajador ferroviario, corredor de seguros, feriero, acopiador de cereales, empleado de fábrica de instrumentos de salud, profesor de contabilidad y dibujo, y procurador judicial. Miembro del Rotary Club, vocal y secretario del Centro de Acopiadores de la Provincia de Buenos Aires, secretario de la Sociedad de Fomento de Morse, secretario de la Comisión Directiva del Club Atlanta (Morse).

Página legal

2025, Books2bits
Calle 11 N.° 341 5º A – (1900) La Plata, Buenos Aires, Argentina
https://www.facebook.com/books2bits
https://www.youtube.com/channel/UC-WmTLsmQELvqEkP2zEU0LQ
editorialbooks2b@gmail.com
2025, Víctor Edmundo Banzato
DOI: https://doi.org/10.51438/B2Bbanzato2025
IMPRESO ISBN 978-631-6720-01-6
PDF ISBN 978-631-6720-02-3
HTML ISBN 978-631-6720-04-7
EPUB ISBN 978-631-6720-03-0
Queda hecho el depósito que establece la Ley 11.723
Corrección de estilo: Books2bits
Diseño de tapa: Leandra Larrosa
Imagen de tapa: Camila Pulido
Maquetación Impreso y PDF: Federico Banzato
Maquetación automatizada HTML y EPUB: Víctor Pulido Zamora y Víctor Hugo Segundo Escobar
Gestión de contenidos: Lucía Correa
Dirección de la colección: Guillermo Oscar Quinteros
Dirección editorial: Guillermo Banzato
La responsabilidad por las opiniones expresadas en las publicaciones de Books2bits es exclusiva de los autores firmantes y no necesariamente refleja los puntos de vista de la editorial.
No se permite la reproducción total o parcial de este libro, ni su almacenamiento en un sistema informático, ni su transmisión en cualquier forma o por cualquier medio electrónico, mecánico, fotocopia u otros métodos, sin el permiso previo y expreso del Editor.
Sobrevivir en la Argentina del siglo XX. Memorias del mundo rural en un país que ya no es © 2025 de Víctor Edmundo Banzato está bajo una Licencia Creative Commons Atribución-NoComercial-SinDerivar 4.0 Internacional.
https://creativecommons.org/licenses/by-nc-nd/4.0/ [GDB2]

Notas
1
Los datos de los abuelos se los debo a mi primo Carlos Facciolo.
2
Agradezco a mi prima María Elisa la información sobre esa rama de la familia.
3
Agradezco a mis primos Luly y Daniel el envío de estos datos.
4
Nota del editor: Junín era una de las ciudades con mayor concentración de
industria ferroviaria del país, a partir de la instalación de los talleres a
fines del siglo XIX. Con más de dos mil operarios en 1948, el último año de
gestión empresarial privada en manos de capitales británicos, la plantilla
creció hasta alcanzar los tres mil hacia finales del peronismo y durante el
gobierno militar de la Revolución Libertadora aumentó un poco más llegando a
los 3.236 operarios. La importancia de la actividad económica se tradujo
también en un impacto cultural en la ciudad, siendo los ferroviarios quienes
tenían un trabajo estable y muy buenos sueldos. La modalidad de ingreso al
ferrocarril, además del mérito que otorgaba el colegio industrial, cuyos diez
mejores promedios tenían un puesto asegurado, también se tenía en cuenta a
quienes provenían de familias ferroviarias. Véase Sagastume, A. L (2023). Del
vapor al diésel. Memorias de ferroviarios de Junín (1948-1973). Teseo.
5
Nota del editor: Según Tusell, la España de inicios del siglo XX se encontraba
entre los países más atrasados de Europa occidental en varios aspectos: tasa de
crecimiento poblacional lenta, con alta natalidad pero también alta mortalidad
infantil, la esperanza de vida rondaba los 35 años, afectados por las malas
condiciones higiénicas, falta de infraestructura sanitaria y vacunas. Asimismo,
el autor destaca la escasa movilidad poblacional, mayormente arraigada en el
ámbito rural (exceptuando Barcelona y Madrid). La economía española tenía una
impronta rural, con dos problemas fundamentales, el latifundio y el minifundio,
con características de producción de subsistencia, en la que las hambrunas eran
recurrentes. Véase Tussell, J. (1999). Historia de España en el siglo XX -
1: Del 98 a la proclamación de la República. Taurus.
6
Nota del autor: Agradezco la ayuda que me brindó María Cristina Sánchez con
estos datos.
7
Nota del editor: En una negociación en la que no supo aprovechar las
posibilidades favorables que tenía, el gobierno argentino compró al contado los
ferrocarriles a las empresas inglesas haciéndose cargo de la administración el
1 de marzo de 1948. López, M. J. (2008). El problema ferroviario argentino y la
nacionalización de las compañías de capital británico en 1948. [TsT].
Transportes, Servicios y Telecomunicaciones, 15, 112-145. https://asihf.org/wp-content/uploads/2024/01/dossier15_04.pdf
8
Nota del editor: Según Carolina Barry, durante la aplicación del Plan Económico de Austeridad, a
partir de febrero de 1952, «Las unidades básicas femeninas actuaron como
consejeras y promotoras de las medidas a tomar, brindando desde cursos de
cocina que enseñaban a cocinar con productos alternativos y más económicos,
hasta la fiscalización de los comercios que no cumplieran con los precios
máximos oficiales». Véase: Barry, C. (2004). Las muchachas ahorrativas: El rol
de las mujeres peronistas en el Plan Económico de Austeridad y el 2° Plan
Quinquenal. Trabajos y Comunicaciones 2a. época (30-31), 262-287. https://www.memoria.fahce.unlp.edu.ar/art_revistas/pr.317/pr.317.pdf
9
Nota del editor: El gobierno de Frondizi surge de un llamado a elecciones
restringidas, con el peronismo proscripto y con las fuerzas armadas manteniendo
una influencia muy fuerte sobre las decisiones del poder ejecutivo. Asimismo, desde
el año 1958 el conflicto con el movimiento obrero se acelera a partir de las
huelgas de ferroviarios, petroleros y la toma del frigorífico Lisandro de la
Torre, en un contexto de creciente militarización, el 13 de marzo de 1960 se
dicta el decreto nº. 2628 de Conmoción Interior del Estado iniciando un nuevo
período de represión al movimiento obrero. Véase Marengo Hecker, M. E. (2019).
El enemigo político bajo la lupa del Plan Conintes (1958-1962). Socio
Debate. Revista de Ciencias Sociales, 8. http://www.feej.org/images/publicaciones/numero8/Marengo_Hecker.pdf
10
Nota del autor: Esto demuestra que los pioneros de nuestra patria fueron los
inmigrantes, que eran muy trabajadores por haber dejado su tierra para venir a
América a tratar de evitar los problemas existentes en Europa, motivados por la
primera guerra mundial, de tal manera que por su tesón y empeño, se
convirtieron en pioneros y comenzaron a formar nuestra clase media,
particularidad que hasta el momento es destacada por los politólogos de todo el
mundo, muy importante en el desarrollo de nuestro país y todo gracias a la
producción agropecuaria, hasta las décadas de 1940/1950 en las cuales comenzó a
desarrollarse la industria, primero de los artículos para el hogar, la que
llamábamos línea blanca: cocinas, heladeras, estufas y otros, en la cual esta
se destacó Siam con su característica heladera, con su puerta característica y
luego construyó Automóviles Siam Di Tella, uno de los hijos fue Guido Di Tella,
Ministro de Relaciones Exteriores y Embajador y en la década del 60, y cuando
estudiamos en la U.C.A., Administración de la Mediana y Pequeña Empresa en la
ciudad de Junín, fue profesor nuestro en la materia Relaciones Públicas. Más
tarde comenzó la era de la industria de herramientas para el agro, tractores,
cosechadoras, arados, discos, rastras todo lo cual consiguió que haya sido una
de las industrias más destacadas y avanzadas en tecnología a nivel mundial.
11
Nota del
autor: ex compañero
socialista con quien había compartido tribunas políticas en época de
elecciones, en las cuales los dos despuntábamos el vicio de los discursos
políticos. Ver más abajo “En la política”.
12
Nota del autor: Datos de un trabajo de Diagnostico
del Sistema de Comercialización Argentina, de Patricia Lamarca, incluyendo
Resol. 1825 J.N.G. para el Instituto Latinoamericano de Cooperación para la
Agricultura, publicado por la O.E.A.en Junio de 1988.
13
Nota del editor: Durante la autodenominada Revolución Argentina, la etapa de la
presidencia del general Onganía se caracterizó por algunos logros económicos en
un contexto de proscripción de los partidos políticos, represión al movimiento
obrero y al movimiento estudiantil, fuga de cerebros, división de la
Confederación General del Trabajo, crecientes protestas como el Cordobazo (mayo
de 1969) y violencia política como el asesinato del dirigente Augusto Timoteo
Vandor (junio de 1969). Véase Novaro, M. (2010). Historia de la Argentina.
1955-2010, Siglo XXI Editores.
14
Nota del editor: El fuerte impulso a la obra pública durante el gobierno
mencionado se expresó en infraestructura de transporte (especialmente en la
Mesopotamia) y energética. Entre las primeras finalizó el Túnel Subfluvial que
une Santa Fé con Paraná, los puentes que conectaban provincias: Barranqueras (Chaco) con Corrientes y Zárate
(Buenos Aires) con Brazo Largo (Entre Ríos), y otros que conectaban Entre Ríos con Uruguay: Puerto Unzué-Fray Bentos
y Colón-Paysandú. En cuanto a energía fueron cuatro centrales hidroeléctricas:
Salto-Concordia (más un tercer puente internacional Entre Ríos-Uruguay), El
Chocón, Cerros Colorados y Futaleufú, estas tres en la Patagonia. Véase:
Camarda Medina, M., & Mateo Oviedo Correo, J. A. (2018). Las políticas
públicas, el túnel subfluvial entre Paraná y Santa Fé y la integración física
de la Megapotamia. Revista Transporte y Territorio, 18, 222-245. https://doi.org/10.34096/rtt.i18.4935
15
Nota del autor: viejo
cargador de cereales que le llamaban el chancho porque era un cuadrado
que se tragaba el cereal y lo mandaba por la noria hacia arriba y lo
distribuía, pero no era lo eficiente que tenía que ser para lo que queríamos
llegar a acopiar.
16
Nota del autor: Se entiende por celda la construcción de unos espacios
cuadrados que fabricábamos con los rieles que nos daba el ferrocarril y chapa
galvanizada. Un conjunto de celdas formaba un silo rectangular.